
來源:招股書
來源|LiveReport大數據
摘要:豐巢控股於2024年8月30日向港交所遞交招股書,擬在香港主板上市,獨家保薦人為華泰國際。
公司是中國及全球行業領先的末端物流解決方案供應商,按2023年收入計是中國最大的末端物流解決方案供應商,且櫃機數量及2023年的包裹量計是全球最大的智能快遞櫃網絡運營商。
2023年收入約38.12億人民幣,淨虧損約為5.41億人民幣;2024年前五個月收入19.04億人民幣,同比增長33.63%,淨利潤約0.72億人民幣,同比扭虧為盈。
LiveReport獲悉,成立源於2015年的豐巢控股有限公司HIVE BOX HOLDINGS LIMITED(以下簡稱「豐巢控股」)於2024年8月30日在港交所遞交上市申請,擬香港主板上市。這是該公司第1次遞交上市申請,獨家保薦人為華泰國際。
公司憑借強勁的業務模式,已經成為了末端物流領域的創新標桿。公司通過豐巢公司智能櫃網絡推動末端物流的變革,支持新興的電商行業,並提高了整體物流效率。
公司基於該等多元化服務,公司的業務模式緊密地吸引了消費者、快遞員、快遞公司、電商平台、社區及增值服務合作方等主要利益相關方參與其中。公司為各方參與公司者提供多方面的利益,讓公司的價值主張在多個方面產生共鳴。

來源:招股書
截至2024年5月31日,公司已累計為367.8百萬消費者及3.5百萬快遞員提供服公司務。於往績記錄期間,公司的快遞末端配送服務所交付的包裹數量呈穩定增長趨勢:公司於2021年、2022年及2023年分别為6,204.1百萬件、5,823.3百萬件及6,463.1百萬件。公司於往績記錄期間,公司的消費者智能交付服務所寄送的包裹數量增長迅速,由2021年公司的114.3百萬件增至2022年的141.7百萬件,並進一步增加至2023年的233.2百萬件,由公司2021年至2023年的復合年增長率為42.8%。
投資亮點
•運營全球最大智能快遞櫃網絡的末端物流服務商,具有絕對領先地位;
•創新商業模式推動物流產業的革命性進步;
•廣泛且深入社區的網絡佈局使公司能發展出多樣化的服務模式;
•由前沿創新驅動的強大技術能力;
•開放包容的運營架構,與全市場合作夥伴實現協同效應;
•有遠見、具創業精神及經驗豐富的管理團隊。
公司資料:
官網:https://www.fcbox.com
公司地址:中國深圳前海深港合作區南山街道桂灣五路123號前海大廈T2棟1601室
香港地址:香港銅鑼灣希慎道33號利園一期19樓1903室
財務分析
截至2023年12月31日止3個年度及2024年前五月:
收入分别約為人民幣25.3億元、28.9億元、38.1億元、14.2億元及19億元,年復合增長率為22.84%;
研發分别約為人民幣-1.5億元、-1.7億元、-1.5億元、-0.6億元及-0.6億元,年復合增長率為0.34%;
淨利潤分别約為人民幣-20.7億元、-11.7億元、-5.4億元、-3.1元及0.7億元,年復合增長率為-48.87%;
研發佔虧損比分别約為7.30%、14.68%、28.10%、19.77%及-82.30%。

來源:LiveReport大數據
公司2023年開始擺脫毛損泥沼,2024年前五個月同比扭虧為盈。截至最新報告期,公司貿易應收2.87億,貿易應付50.19億,短期借款2.73億,長期借款13.59億,現金借款總額約16.32億人民幣;期末現金及等價物8.59億。從以上數據不難看出,公司負債情況日益嚴峻。
行業前景
隨著快遞價值鏈中的利益相關者對便捷高效的末端物流服務需求不斷增加,中國的末端物流解決方案市場正在穩步增長。中國末端物流解決方案市場按包裹量計的市場規模由2019年的311億件增至2023年的943億件,年復合增長率為32.0%,並預計2028年將達到1,664億件,2023年至2028年的年復合增長率為12.0%。由於公共衛生事件阻礙快遞員提供上門收件及送件服務,末端物流解決方案已成為近年來普遍接受的寄件及配送形式。通過末端物流解決方案處理的快遞包裹量佔快遞包裹總量的比例由2019年的45.4%快速增加至2023年的65.4%,預計未來仍將保持在70%左右的高水平。

來源:招股書
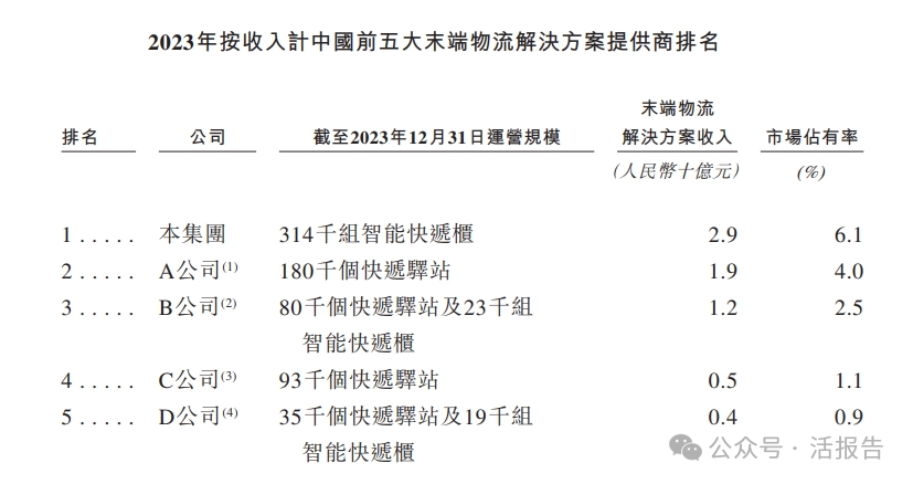
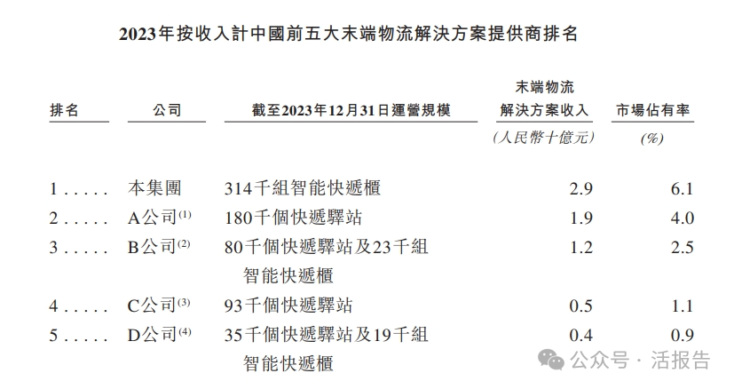
行業地位
中國末端物流解決方案市場高度分散。2023年按收入計的前五大末端物流解決方案提供商佔中國末端物流解決方案市場總市場份額的14.6%。公司為2023年按收入計中國最大的末端物流解決方案提供商,市場份額為6.1%。按截至2023年12月31日的櫃機數量及2023年包裹量計,公司為中國最大的智能快遞櫃網絡運營商。

來源:招股書
同行業公司IPO對比
本次選取的同行業對比公司為:智萊科技(300771.SZ)
公司產品主要分為智能快件箱類設備、自助電子寄存櫃類設備、智能恒溫及售賣類設備和其他定制類智能交互設備四大類,其中,智能快件箱類設備主要用於解決快遞行業最初一公里的自主寄件以及最後一公里派件問題;自助電子寄存櫃類設備主要應用於圖書館、水上樂園、主題公園等場景,解決公眾場所的物品臨時存放問題;智能恒溫及售賣類設備包括自動售賣機、取餐櫃、冷凍櫃等系列產品,主要解決餐飲物品的保存與交付問題。

來源:LiveReport大數據
主要股東
公司已發行股本總額約48.45%的投票權由王衛先生及╱或明德控股透過(i)Sunford(一家由王衛先生全資擁有的公司)控制,佔本公司已發行股本總額約17.92%;(ii)Fortune Box(一家由明德控股全資擁有的公司),佔本公司已發行股本總額約7.57%;(iii)YiBao(一家由明德控股通過其全資附屬公司,即驿寶香港及浙江驿寶間接全資擁有的公司),佔本公司已發行股本總額約1.90%;(iv)亮越(一家由順豐控股全資實益擁有的公司,而順豐控股則由明德控股控制),佔本公司已發行股本總額的9.15%;及(v)根據一致行動安排,餘女士、徐育斌先生、周湘東先生、李文青女士及陽艷容女士通過其各自控制的投資控股公司(即Bestford、阿修羅、Ruixuan、Builnefit及Ceromel)合計佔本公司已發行股本總額約11.91%的投票權。

來源:招股書
管理層情況
公司董事會由七名董事組成,包括三兩名執行董事、五名非執行董事及四名獨立非執行董事。徐育斌為董事長、執行董事兼首席執行官,主要負責公司的整體策略規劃及業務方向及管理。

來源:招股書
融資情況
公司共計進行過多輪融資行為,最近一輪融資時間為2021年1月7日,本輪約募集4.0億美元。

來源:招股書
中介團隊
據LiveReport大數據統計,豐巢控股中介團隊共計8家,其中保薦人1家,近10家保薦項目數據表現尚可;公司律師共計3家,綜合項目數據一般。整體而言中介團隊歷史數據表現一般。

來源:LiveReport大數據
保薦人承銷歷史業績
華泰國際保薦首日的破發率為41.46%;

來源:LiveReport大數據
文章來源:活報告公眾號
財華網所刊載內容之知識產權為財華網及相關權利人專屬所有或持有。未經許可,禁止進行轉載、摘編、複製及建立鏡像等任何使用。
如有意願轉載,請發郵件至content@finet.com.hk,獲得書面確認及授權後,方可轉載。
下載財華財經APP,把握投資先機
https://www.finet.com.cn/app
更多精彩内容,請點擊:
財華網(https://www.finet.hk/)
財華智庫網(https://www.finet.com.cn)
現代電視FINTV(https://www.fintv.hk)