請輸入關鍵字:

熱門搜尋:

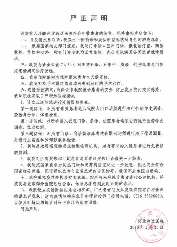
河北燕達醫院針對“存在拒收患者傳言”發布聲明:門診可滿足各類患者就診需求

日期:2020年2月20日 上午10:16作者:中國網財經

  中國網財經2月20日訊 今日,河北燕達醫院發布聲明,針對“近期有人反映該院存在拒收患者的傳言”回應稱,自疫情發生以來,醫院無一列確診和疑似新型冠狀病毒性的肺炎患者。

  聲明稱,醫院門診除口腔門診、康複治療室、高壓氧艙、體檢中心外,所有門診專家均正常接診,完全可以滿足各類患者就診需求。

  據了解,1月22日,河北燕達醫院曾在其微信公衆號平台發布過一次聲明,對“燕郊已發現冠狀病毒感染肺炎一例,在燕達醫院”之類的信息進行辟謠。

來源:“河北燕達醫院”微信公衆號
來源:“河北燕達醫院”微信公衆號 (責任編輯:牛荷)

財華網所刊載內容之知識產權為財華網及相關權利人專屬所有或持有。未經許可,禁止進行轉載、摘編、複製及建立鏡像等任何使用。

如有意願轉載,請發郵件至content@finet.com.hk,獲得書面確認及授權後,方可轉載。

下載財華財經APP,把握投資先機
https://www.finet.com.cn/app

更多精彩内容,請點擊:
財華網(https://www.finet.hk/)
財華智庫網(https://www.finet.com.cn)
現代電視FINTV(https://www.fintv.hk)

相關文章

2月20日
蘋果CEO庫克:恪守對所在中國社區承諾 捐款數額加倍
2月19日
金域醫學旗下金惟安“兒童天賦基因檢測”産品引爭議:號稱幾滴唾液“口腔拭子采樣”就可獲知兒童天賦基因與未來發展
2月19日
發改委回應“口罩荒”問題:要從供需兩方面努力
2月19日
棲霞市某中西醫診所銷售3M防護口罩“未明碼標價” 被責令整改
2月19日
國資委:96家央企所屬2萬余戶子企業開工率超80%
2月19日
人社部:建立24小時企業用工調度保障機制 促進複工達産
2月19日
發改委:部分經濟大省市規模以上工業企業複工率超50%
2月19日
博信股份實際控制人吃警示函 關聯方財務資助未及時信披
2月19日
彩生活社區防疫持續升級:用行動守護起逾1500萬業主健康
2月19日
方正集團被申請司法重整 旗下多家公司發布提示性公告

視頻

快訊

10:54
科技股普漲!百度集團續升8%,旗下崑崙芯申請上市
17:36
上交所公開募集不動產投資信託基金(REITs)業務辦法(試行)
17:29
央行印發《非銀行支付機構分類評級管理辦法》
17:18
中國證監會印發《中國證監會關於推出商業不動產投資信託基金試點的公告》
17:13
國家外匯局:三季度中國經常賬戶順差14165億元 資本和金融賬戶逆差17144億元
17:03
香港金管局:截至11月30日外匯基金總資產41069億港元
16:56
2024年全國體育產業總規模38421億元
16:45
香港金管局:11月份新批出按揭貸款額較環比減少7%至291億港元
16:32
香港金管局:11月份港元貨幣供應量M2及M3同比均上升4.5%
16:29
交銀國際(03329.HK):譚岳衡辭任執行董事