中國網財經2月16日訊(記者 劉小菲)今天上午9點,恒大集團通過網絡視頻舉行了“全面實施網上銷售”新聞發布會,首次披露了網上銷售的業績情況。

3天賣近5萬套
據恒大管理層介紹,恒大實施全面“網上購房”僅3天,各項銷售數據呈現爆發式增長,其中客戶認購房屋47540套,總價值約580億,認購最多的一個樓盤達到870套。照此預測,未來幾天網上認購可能累計突破10萬套。假如網上認購轉化70%,銷售成交將達7萬套,實現銷售金額600億,假如當中有一半是推薦購買的,屆時將發放傭金3億和獎勵3.5億給網上認購的買家。
恒大還介紹,其網上售樓平台“恒房通”是2015年推出的一款APP,,最近三天新增用戶300多萬人,累計用戶數超過1000萬人,其中恒大員工14萬人、恒大老業主147萬人,其它83%都是各行各業社會兼職銷售、以及房産專業中介人員。截至目前,恒房通平台已累計發放傭金和獎勵共計近100億元。根據發布會透露,恒大還計劃將在2 月18 日啓動特大優惠購房活動,推出恒大曆史上力度最大的優惠讓利。

“雙保險”安心置業
恒大自2月13日起率先實施全國所有樓盤“網上購房”,提供網上VR看房、網上選房、網上購房等的一站式服務,以及最低價購買、無理由退房、多重購房優惠等權益,成為繼無理由退房後的又一個行業顛覆性舉措。
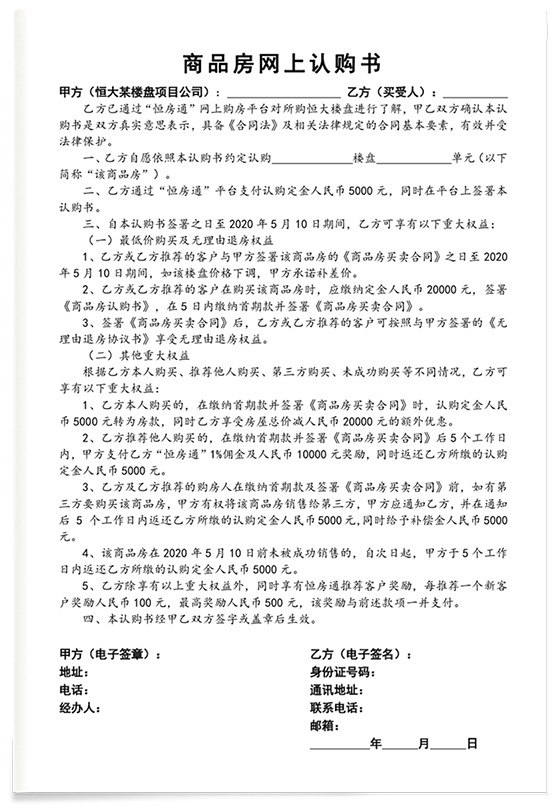
根據恒大政策,購房者只需在“恒房通”平台線上繳納5000元定金並簽署《商品房網上認購書》,即可在全國恒大樓盤預定房源。自簽署《商品房買賣合同》之日起至5月10日,享有“最低價購房”權益,如購買樓盤價格下調,可獲補差價,並可享受“無理由退房”權益保證,雙保險讓購房者徹底打消“怕買貴、怕買錯”的後顧之憂。
此外,恒大還出台了專門針對兼職銷售員的激勵政策,兼職銷售員通過邀請好友以及推薦成交,就可以賺取豐厚的傭金和獎勵。
業内人士分析,恒大率先全面實施“網上購房”,並依托強大的品牌號召力和品質保證,在短短三天内即取得明顯的銷售業績,其線上平台“恒房通”已成為兼職銷售員最多、成交量最大的房地産銷售平台,未來甚至可以銷售其他房企的樓盤及汽車等大宗商品的超級交易平台。
(責任編輯:魏國旭)
財華網所刊載內容之知識產權為財華網及相關權利人專屬所有或持有。未經許可,禁止進行轉載、摘編、複製及建立鏡像等任何使用。
如有意願轉載,請發郵件至content@finet.com.hk,獲得書面確認及授權後,方可轉載。
下載財華財經APP,把握投資先機
https://www.finet.com.cn/app
更多精彩内容,請點擊:
財華網(https://www.finet.hk/)
財華智庫網(https://www.finet.com.cn)
現代電視FINTV(https://www.fintv.hk)