
文:權衡財經研究員 朱莉
編:許輝
近日,美國商務部工業和安全局(BIS)向所謂「軍事最終用戶清單」增加27個「違反美國國家安全或者對外政策利益」的實體。這27個實體來自亞洲的四個國家,巴基斯坦13個,中國12個,日本和新加坡各1個。像這種企業經營與美國政策緊密相關的情況,很難發生在蘋果鏈企業中。
又一家果鏈企業廣州思林傑科技股份有限公司(簡稱:思林傑)擬沖科上市,將於11月29日迎來上會大考,保薦機構為民生證券。公司擬發行新股不超過1,667萬股,佔發行後總股本的比例不低於25%,擬募資5.58億元用於嵌入式智能儀器模塊擴産建設項目、研發中心建設項目和補充運營資金。而截至2020年,思林傑2019年末、2020年末的淨資産為1.51億元和1.92億元,僅高過募集用於補充運營資金1.3億元。
思林傑依賴外部投資,長期償債能力不如同行;營收規模小,2019年淨利潤下滑34.4%,當期稅補佔比超過55%;與龍頭企業相比差距大,依賴蘋果産業鏈公司;客戶集中度較高,關聯方交易佔比高;芯片供應短缺,行情變動大;部分管理人員薪酬計入研發費用。
依賴外部投資,長期償債能力不如同行
思林傑設立於2005年4月21日,於2020年9月25日股改。周茂林為公司控股股東、實際控制人。本次發行前,周茂林直接持有公司31.4554%的股份,通過員工持股平台珠海思林傑間接持有公司12.0704%的股份,周茂林合計持有公司43.5258%的股份;自股份公司設立以來,周茂林一直擔任公司董事長、總經理,對公司經營決策及具體管理具有重大影響。

值得注意的是,思林傑及其股東曾與深創投、紅土創投、紅土天科、紅土君晟、慧悅成長、成功、中以英飛、英飛正奇、方廣二期、視盈科創約定對賭條款。報告期各期末,公司合並資産負債率分別為42.24%、17.90%、38.06%及22.39%,2018年末及2020年末,資産負債率均高於可比公司平均水平,長期償債能力不如同行。

報告期各期末,思林傑流動比率分別為2.23、5.35、2.54及4.66,速動比率分別為2.00、4.91、2.35及4.20,2018年末的應付股權投資款、2020年末的應付股權回購款都提高了當期末的總體負債水平。
2018年8月,深創投、紅土創投、紅土天科、紅土 君晟等4家機構投資者與公司簽署增資協議,同意對公司增資48.50萬元,對應增資金額為2,997.30萬元。2018 年末,公司其他應付款餘額較大,當期期末公司存在應付股權投資款2,997.30萬元。
2020年,思林傑流動比率、速動比率大幅下降主要係公司當年引入外部投資機構,對賭協議約定了公司回購條款,將收到的增資款6,500萬元確認為其他應付款導致流動負債大幅增加所致。
營收規模小,2019年淨利潤下滑34.4%,當期稅補佔比超過55%
思林傑産品目前主要集中應用於以蘋果産業鏈為主的消費電子産品PCB功能檢測環節,PCBA功能檢測環節是檢測項目最多的環節。該環節主要的檢測功能包括:産品不同工作狀態下電壓和電流測試、音頻輸入輸出質量測試、産品上電和掉電時序測試、産品充放電測試、産品對外接口通信性能測試、産品視頻輸出接口測試等。就上述檢測項目,需要使用的檢測儀器包含:數字萬用表、音頻測試儀、示波器、邏輯分析儀、波形發生器、程控直流電源、 電子負載、電池模擬器和射頻綜測儀等。
思林傑自2017年起成為蘋果公司合格供應商以來,發利用控制器模塊高精度時鐘源和高速FPGA接口處理能力,可以在合理成本範圍内達到檢測要求。思林傑通過與蘋果公司直接對接,了解其新的檢測需求,按照其檢測需求進行定制化研發相應嵌入式智能儀器模塊産品,然後送樣蘋果公司認證。一般而言,蘋果公司的認證過程需要經多次樣機打樣測試、小批量送貨驗證直至通過驗證測試後批量出貨,整個程序通常持續一年以上。 認證後,蘋果産業鏈内的檢測設備生産廠商會根據自身檢測方案設計需求,自主選用具體的測試儀器模塊並向發公司採購具體産品。思林傑主要直接客戶包括運泰利、精實測控、迅科達、振雲精密等檢測設備供應商。
思林傑2018年-2021年1-6月,思林傑的營業收入分別為1.21億元、1.19億元、1.89億元和1.17億元,2019年較2018年營收下滑1.65%,2020年較2019年增長60.5%;各期淨利潤分別為4510.53萬元、2958.85萬元、6283.43萬元和3770.93萬元,2019年較2018年下滑34.4%,2020年較2019年增長112.36%。值得注意的是,2019年的現金分紅金額為1,000萬元。
2018年-2021年1-6月,思林傑享受的稅收優惠金額分別為1716.13萬元、1238.67萬元、1774.44萬元和1103.43萬元,佔各期淨利潤的比例分別為38.05%、41.86%、28.24%及29.26%。
報告期内,公司其他收益明細包括與資産、收益相關的政府補助與相關的政府補助,代扣個人所得稅手續費返還,小規模納稅人減免的增值稅分別合計為1,097.87萬元、510.97萬元、1,009.45萬元和181.66萬元。稅收優惠和政府補助相加,佔到了利潤總額的過半到60%之多。

思林傑主營業務主要由嵌入式智能儀器模塊産品、機器視覺産品及其他等業務構成,其中公司嵌入式智能儀器模塊産品為公司的核心産品,各期收入佔比分別為89.56%、82.92%、89.01%及87.51%,佔比較高。

報告期内,思林傑綜合毛利率分別為77.00%、76.31%、77.78%及79.16%,維持在較高水平。與同行對比,公司毛利率水平高於行業内主要企業均值58.42%、59.58%、60.27%和65.8%。

其中,主要産品嵌入式智能儀器模塊毛利率分別為79.35%、82.30%、81.35%及82.51%。公司嵌入式智能儀器模塊産品毛利率水平相對較高主要是由於産品形態呈現模塊化板卡形態因此原材料成本相對較低,以及終端應用品牌客戶以蘋果公司為主。未來隨著公司業務規模的提升、終端應用品牌客戶的增多以及行業整體競爭的加劇,加之近期由於新冠疫情影響引起的電子原材料産品價格劇烈波動,公司面臨未來業務無法維持高毛利率的風險。
與龍頭企業相比差距大,依賴蘋果産業鏈公司
思林傑模塊化檢測方案在蘋果産業鏈内的應用場景較為單一、業務規模相對較小,且與國外模塊化檢測方案提供商技術上存在差距的風險。與同行業儀器儀表企業相比,公司資本實力、業務規模明顯偏小。
值得注意的是,思林傑對蘋果産業鏈公司依賴度較高、其它領域的銷售收入相對較少。報告期内,公司産品主要應用於蘋果産業鏈領域、主要收入來源於蘋果産業鏈。2018年-2021年1-6月,公司對蘋果公司取得的直接收入分別為246.78萬元、132.48萬元、239.39萬元及49.38萬元,收入相對較少。公司客戶主要為蘋果産業鏈中的檢測設備生産企業。公司通過對蘋果公司及其産業鏈企業銷售産品及提供服務取得收入,分別佔當期營業收入的比例為94.72%、85.03%、90.85%及91.97%。
此外,思林傑與蘋果産業鏈内的國外模塊化檢測方案提供商技術上存在差距。在蘋果産業鏈内,現階段提供模塊化檢測方案的供應商以美國國家儀器和公司為主,美國國家儀器是思林傑在蘋果體係内的主要競爭對手。
相較於思林傑産品主要集中於PCBA功能檢測環節,美國國家儀器産品應用的領域更為廣泛,在集成芯片測試、射頻信號測試等技術要求較高的檢測環節均有所涉及。此外,美國國家儀器的産品綫類型也比公司更為廣泛,公司與其存在一定技術差距。由於檢測環節涉及更多、産品綫覆蓋程度更廣泛,美國國家儀器可為客戶提供更為全面、綜合的産品及服務。
客戶集中度較高,關聯方交易佔比高
思林傑産品主要客戶群體為運泰利、振雲精密、精實測控等自動化檢測設備整機生産企業,目前終端應用領域主要集中在以蘋果公司為主的消費電子領域。
2018年-2021年1-6月,思林傑對前五大客戶的銷售收入佔當期營業收入的比例分別為79.11%、74.94%、79.68%及80.57%。同時,報告期内公司前五大客戶中含有精實測控、迅科達兩家關聯方。公司與精實測控和迅科達關聯關係的形成均是由持有公司5%以上的外部股東在其投資的企業中任職董事所致。
報告期内,思林傑對精實測控的銷售金額為459萬元、1,164.71萬元、2,637.3萬元及4,057.13萬元;2020年度、2021年1-6月,公司對精實測控的含稅銷售額分別為2,962.19萬元、5,375.86萬元,同比分別增長124.85%、653.24%。雖然精實測控上一期末的逾期應收賬款多數已經收回,不過最新數據顯示逾期應收賬款餘額仍不斷加大。

思林傑對迅科達的關聯銷售金額為49.56萬元、313.2萬元、1,702.34萬元及359.94萬元;公司對精實測控、迅科達兩家客戶公司的合計銷售收入佔當期營業收入的比例分別為4.19%、12.46%、23.00%及37.76%,關聯交易佔比呈現逐年增加的趨勢。
此外,對德富萊的關聯銷售金額分別為125.31萬元、228.25萬元、45.89萬元及116.78萬元。公司5%以上股東楊鳳佳的配偶洪華鑫擔任董事。

運泰利為公司2018年第一大客戶,2019年第二大客戶,2020年第一大客戶和2021年1-6月第二大客戶,銷售收入金額分別為5227.54萬元、2965.21萬元、8116.13萬元和3798.63萬元,佔各期銷售總額比例分別為43.07%、25%、43.01%和32.47%。從直接客戶來看,報告期内公司累計收入第一大客戶為運泰利。根據公開數據顯示,運泰利2018年、2019年營業收入分別為128,726.58萬元、91,745.88萬元,2019年營業收入較2018年下降28.71%,其披露收入下降主要受宏觀經濟形勢及市場競爭環境等因素影響。受上述因素影響,運泰利對公司的嵌入式智能儀器模塊産品需求也有所下降,公司2019年對運泰利的銷售收入較 2018年下降43.28%。此外,運泰利還是公司的供應商,2019年為公司的第四大供應商,交易金額為127.57萬元。
2018年末-2020年6月末,公司應收賬款餘額分別為4,273.37萬元、5,350.88萬元、1.16億元及1.87億元,應收賬款餘額佔當期營業收入的比例分別為35.21%、45.12%、61.70%及160.28%,公司的應收賬款餘額主要為公司主要客戶運泰利、精實測控的應收款,以上兩家客戶應收賬款合計佔公司應收賬款餘額的比例為79.30%、72.59%、72.86%及83.71%。2019年、2020年及2021年1-6月,公司對運泰利的應收賬款餘額、當期含稅銷售額變動大。

2020年末公司對運泰利應收賬款餘額較上年末增加2,726.50萬元,增幅90.69%;2021年6月末公司對運泰利應收賬款餘額較上年末增加 4,255.50萬元,增幅74.23%。同時,運泰利2021年上半年回款有所延緩, 導致公司對運泰利的含稅銷售額增長幅度與應收賬款增長幅度存在不一致。
值得注意的是,思林傑在2020年及2021年上半年存在第三方回款的情形,金額分別為1,218.02萬元、2,338.28萬元,均係通過應收賬款保理方式回款,全部為應收運泰利的貨款。
芯片供應短缺,行情變動大
報告期内,思林傑的主要産品為嵌入式智能儀器模塊,其中芯片類原材料為公司産品的主要原材料。報告期各期,公司採購的原材料中芯片類佔比分別為55.66%、46.65%、50.19%及 55.72%。目前公司産品中使用的芯片主要為國外芯片品牌,如ADI、賽靈思等。若國際貿易出現極端變化或衛生環境持續惡化,國外芯片廠商出現經營風險或面臨停産,導致核心芯片的採購周期拉長、價格劇烈波動或者停止向國内企業供應芯片,可能對公司的生産經營産生重大不利影響。此外,如公司採用國産芯片作為替代的情況下,若國産芯片的質量或性能達不到要求,可能會導致思林傑的産品質量下降,對未來的訂單獲取、生産經營乃至未來業績産生不利影響。
深圳市拓新科技有限公司為公司2018年-2021年1-6月第一大供應商,各期交易金額分別為820.01萬元、640.02萬元、1529.87萬元和1267.85萬元,佔各期採購比例分別為22.85%、25.86%、32.07%和36.72%。公開資料顯示,其成立於2011年,注冊資本為500萬元,2018年社保繳納人數為11人,2019年為10人。
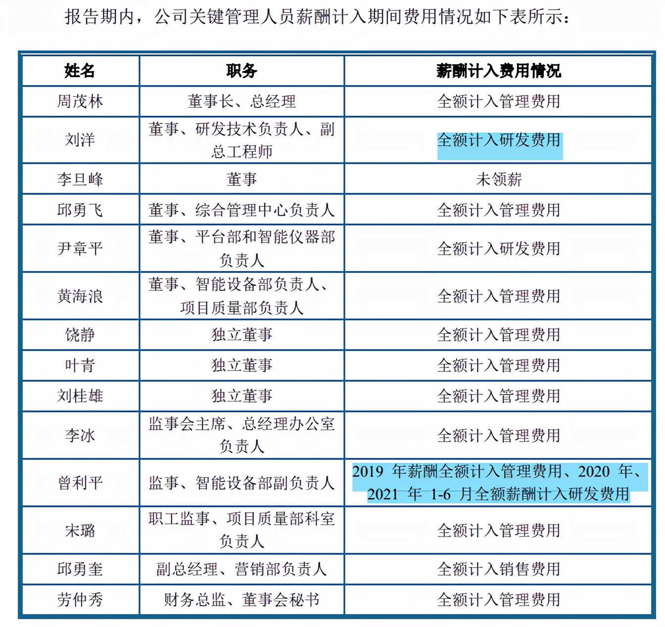
部分管理人員薪酬計入研發費用
報告期各期,思林傑關鍵管理人員薪酬計入研發費用的金額分別為89.57萬元、113.31萬元、227.52萬元及95.34萬元,佔各期研發費用中職工薪酬的比例分別為3.98%、4.40%、6.72%及5.39%。
2018年、2019年、2020年及2021年1-6月,公司研發費用分別為3,020.05萬元、3,251.68萬元、4,082.75萬元及2,237.79萬元,佔營業收入的比例分別為24.88%、27.42%、21.64%及19.13%。截至2021年6月30日,公司擁有研發人員151人,佔發行人員工總數的54.12%。其中核心技術認定為5人,分別為周茂林、劉洋、尹章平、劉睿、黃洪輝。

值得注意的是,思林傑曾未獲得環境保護設施驗收即生産及未取得排汙許可證情形下少量排放汙染物。2018年12月29日,廣州市番禺區環境保護局向思林傑自動化出具穗(番)環管影〔2018〕456 號環評批復,同意思林傑自動化在廣州市番禺區大龍街石崗東村鐘家莊北路1號A棟建設項目,並要求自行組織依法辦理該項目竣工環境保護驗收工作。
因報告期外從第三方取得虛開發票造成少繳企業所得稅的稅務補繳情況,2021年4月15日,因公司存在2016年從供應商深圳市敏陌昌科技有限公司取得虛開的增值稅專用發票造成少繳企業所得稅的行為,國家稅務總局廣州市稅務局第二稽查局對公司出具了稅務處理決定,要求公司補繳稅費27.25萬元。
而為思林傑保薦的是民生證券,民生證券有樁舊的趣事,2018年1月,在保千裡被立案調查之後,民生證券還連續發佈了11篇評級為強烈推薦的研報,未對立案情況進行風險提示。甚至在保千裡收到證監會下達的《行政處罰事先告知書》後,民生證券依然發佈題為《立案調查出結果,不確定因素消除》的強烈推薦簡評,認為「本次立案調查結果對公司的主營業務不構成重大影響」「影響股價的不確定因素正在消除」。證監局認為相關判斷理由不充分、結論不審慎,北京證監局最後對民生證券出具的警示函。
財華網所刊載內容之知識產權為財華網及相關權利人專屬所有或持有。未經許可,禁止進行轉載、摘編、複製及建立鏡像等任何使用。
如有意願轉載,請發郵件至content@finet.com.hk,獲得書面確認及授權後,方可轉載。
下載財華財經APP,把握投資先機
https://www.finet.com.cn/app
更多精彩内容,請點擊:
財華網(https://www.finet.hk/)
財華智庫網(https://www.finet.com.cn)
現代電視FINTV(https://www.fintv.hk)