
文:權衡財經研究員 李力
編:許輝
IPO企業中,將大額比例的募集資金用於補充流動資金的,除了一般性金融性企業外,還有一部分的重投資企業,他們對流動資金的渴求,往往超過了如建設用地、房屋及建築物、生産設備、運輸設備和辦公設備等具體的固定資産投資。
將於11月25日即今日上會的華泰永創(北京)科技股份有限公司(簡稱:華泰永創)即是其中一家,擬募集資金3.45億元,其中有3.1億元用於補充流動資金,超過了其報告期末的淨資産。本次擬發行股數不超過2,596.00萬股(佔發行後總股本的25%),擬在深交所創業板上市,保薦人、主承銷商為東北證券。
華泰永創可謂無息借出來的華創永泰和實控人,連續分紅用於還賬;第二大客戶建龍集團入股,管理層多出自競爭對手;淨利潤中稅補佔比高,研發費用不如同行;客戶屢現老賴,第三方回款佔一成營收。
無息借出來的華創永泰和實控人, 連續分紅用於還賬
華泰永創控股股東徐列直接持有公司22.14%的股份,至2020年2月,建龍集團向公司增資後,徐列實際控制公司股權比例為29.70%。2020年9月26日通過相關股東簽署一致性行動人協議,徐列控制公司48.91%的表決權,處於相對控股地位,被認定為實際控制人。
對於華泰永創的創建由來,要從其創始股東關係和行業性質說起,由於焦化技術的實施和推廣涉及設計、設備、研發、制造、施工等多個專業領域,且單體焦化項目規模較大,需要大量資金投入,徐列作為公司的發起人,聯合濮耐股份、秦冶重工、何良軍、王彬、董興宏、邵豐、宋明江於2011年4月共同成立華泰有限。徐列作為創始人股東出資比例曾為32.00%,何良軍(含被代持人董興宏、邵豐、宋明江,2016年成立嘉華旭日解除代持關係)出資比例曾為23.00%。徐列、董興宏、邵豐曾任職於鞍山華泰幹熄焦工程技術有限公司;何良 軍主要從事酉島泵的經營業務;宋明江主要從事機電工程施工管理業務。
創始股東濮耐股份優勢在於耐火材料、秦冶重工優勢在於大型專有設備,兩家企業同意作為創始股東投資入股,華泰有限成立時注冊資本確定為5,001萬元,出資規模較大,全體股東首次實繳出資1,000.20萬元,2013年3月全體股東新增實繳出資1,660萬元,因管理層股東資金困難未能及時出資到位,公司於本次增資後將注冊資本減資至2,660.20萬元。但為了滿足承接項目對公司資本金的需求,2013年7月,全體股東再次增加出資2,340.80萬元,注冊資本增至5,001萬元。
徐列等管理層股東的資金主要來源於自有資金,難以滿足上述增加資本金的需要。秦冶重工實控人陳曉光、濮耐股份實控人之一劉百寬控制的企業是華泰有限的創始股東且持股比例均超過10%,但其二人並不直接參與技術研發及具體運營事務。兩人以個人名義為其他自然人創始股東提供無息借款,並同意自然人股東以從公司獲得的分紅款作為還款資金來源,直至償還完畢。因此,濮耐股份、秦冶重工實控人向華泰永創管理層多名股東同時、同比例提供無息、無期限、無明確還款計劃的借款。

根據管理層股東取得分紅款及還款的流水,2015年9月至2020年3月管理層股東償還資金源於華泰永創的分紅,2021年9月管理層股東何良軍、董興宏、邵豐、宋明江償還資金來源於其自有資金,徐列償還資金來源於其個人獨資的鞍山華泰盛德實業發展有限責任公司經營所得。
綜上,華泰永創可以說是一家無息借來的公司,管理層從借來的資金中起步,2014年-2019年不斷地進行分紅歸還借款。幾年時間,僅徐列一人就向兩個出借方各歸還了602.18萬元,合計1204.35萬元。
第二大客戶建龍集團入股,管理層多數出自競爭對手
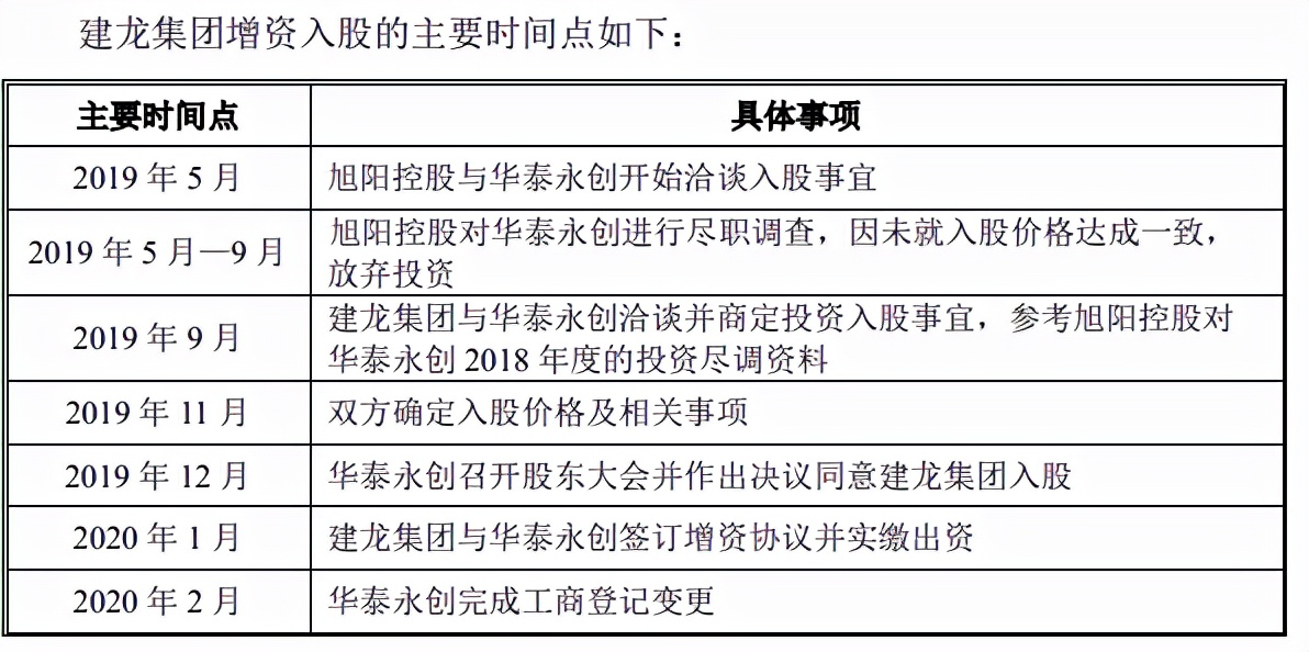
2017年4月,清新誠和、易雲健行將其持有北京環能100%的股權價值作價3,829.89萬元增資華泰有限,增資價格為4.33元/股。2019年9月旭陽控股未就入股價格達到一致而放棄入股。

2020年1月,華泰永創的第二大客戶建龍集團完成增資入股。2020年2月,建龍集團以貨幣5,800萬元向公司增資,增資價格為4.42元/股。建龍集團入股時,華泰有限2018年母公司未審淨利潤1,565.58萬元,對應的投後市盈率為22.10倍,高於同行業並購估值水平,也高於清新誠和、易雲健行入股價格對應的投後市盈率10.56倍。

建龍西林鋼鐵有限公司和黑龍江建龍化工有限公司為建龍集團控制的公司。2020年入股後成為公司的第二大客戶,向公司貢獻了1.285億元之多的營收。查閱其環保處罰,2016年8月30日,檢查中發現,黑龍江建龍鋼鐵有限公司和 黑龍江建龍化工有限公司廢氣超標排放;兩者被雙鴨山市環境保護局出示環保「黃牌」警示;2017年4月環境保護執法春季督查行動黑龍江建龍化工有限公司存在焦油渣儲存不規範,存在環境安全隱患和180軋鋼自動監控標氣過期等問題,被責令對危險廢物儲存、自動監控設施不規範等問題立即整改。
據雙環罰雙鴨山市生態環境局雙環罰(2021)24號、25號、26號,33號、34號和35號行政處罰決定書顯示,黑龍江建龍鋼鐵有限公司在2021年8月16日,和2021年9月7日的調查,均被發現環境違法行為(等級屬情節特別嚴重),被處罰121,000元、228,000元和5,000元。
幹熄焦技術自20世紀10年代起源於歐洲,於20世紀80年代起逐步引入我國,中冶焦耐是早期國内幹熄焦技術引進的主要參與方;中冶焦耐注冊地為遼寧省鞍山市,注冊資本為 129,660萬元人民幣,為中國冶金科工股份有限公司的控股子公司,旗下子公司鞍山華泰幹熄焦工程技術有限公司成立於1999年;華泰永創擁有冶金行業(焦化和耐火材料工程)專業乙級資質低於中冶焦耐等主要競爭對手的甲級資質。

華泰永創業實控人、董監高、核心技術人員共18人,其中實際控制人徐列、董事、 副總經理董興宏、總經理韓冬、副總經理邵豐和核心技術人員毛旸5人曾任職於中冶焦耐或鞍山華泰。華泰有限成立時,董興宏任鞍山華泰副總經理,邵豐任開發部部長,宋明江任職於五冶集團上海有限公司機械電氣安裝分公司,鞍山華泰、五冶集團為國有控股企業,國有企業有規定,禁止職工投資與本企業經營同類業務的企業。華泰有限成立時計劃從事新型煉焦技術的開發和推廣,鞍山華泰從事幹熄焦相關業務,屬於經營同類業務的企業,五冶機電分公司在宋明江離職前曾與公司發生業務往來,董興宏、邵豐和宋明江投資華泰有限行為不符合行文規定,但不屬於違反行政管理秩序的行為,不屬於行政處罰法的調整範圍。三人已分別於2012年4月、2013年12月、2014年12月從原單位離職。
公司2018年末、2019年末、2020年末及2021年6月末退休返聘人員71 人、69人、28人及26人,各期間曾任職於中冶焦耐、中冶鞍山焦化耐火材料設計研究總院有限公司、中冶焦耐(大連)工程技術有限公司的人數為19人、18人、14人及13人。上述返聘人員中,26人(含已離職人員)有曾任職於中冶焦耐的從業經歷,其中11人入職永創華泰時間在2015年及以前, 15人入職發行人時間在2017年及以後。

截至2021年8月31日,公司已取得幹熄焦技術相關的發明專利1項,正在實審階段的與幹熄焦技術相關的發明專利為22項。
淨利潤中稅補佔比高,研發費用不如同行
華泰永創報告期内主要承做煉焦係統附屬裝置幹熄焦工程的設計、技術服務、 設備成套、工程總承包服務等業務。報告期内,公司2018年度、2019年度、2020年度及2021年1-6月分別實現營業收入4.84億元、5.43億元、10.32億元和6.33億元,扣非後歸屬於母公司所有者的淨利潤分別為1,644.89萬元、3,827.60萬元、5,445.36萬元和3,053.75萬元。
2018年度、2019年度、2020年度和2021年1-6月,華泰永創境内業務收入分別為2.81億元、4.43億元、9.47億元和6.15億元,收入主要集中於華北、東北、華東區域,其中華北區域佔比較高,主要因我國冶金焦化企業主要分佈在華北地區。
2018年度、2019年度、2020年度和2021年1-6月,公司境外業務收入分別為2.04億元、1.01億元、8,496.81萬元和1,775.04萬元,收入劇減。華泰永創於2017年與和發榕橘鋼鐵股份有限公司成功簽訂第一份海外業務總承包合同,和發能源公司為越南和發集團的子公司,是越南鋼鐵行業的領軍企業。公司業務主要由總承包業務組成,受單個項目合同金額較大及毛利率差異較大等因素的影響,單個項目的變動可能會對公司整體業績産生重大影響。

銷售部門中層人員平均3位,基層人員平均5位,銷售人員平均人數變動較小。2018年度、2019年度、2020年度和2021年1-6月公司研發費用分別為1,947.21萬元、2,837.41萬元、3,844.69萬元和1,605.19萬元,分別佔當期營業收入的比例為4.02%、5.22%、3.73%和2.54%。

華泰永創的稅收優惠與計入當期損益的政府補助兩者相加,佔據了歸母淨利潤不小的份額。

2018年度、2019年度、2020年度和2021年1-6月華泰永創非經常性損益淨額分別為312.15萬元、398.88萬元、1,462.01萬元和176.04萬元, 佔歸屬於母公司所有者淨利潤的比例分別為15.95%、9.44%、21.16%和5.45%,報告期内,公司非經常性損益主要為計入當期損益的政府補助及計入當期損益的對非金融企業收取的資金佔用費(其他應收款中的個人及其他單位的拆借資金計提的資金佔用費)。2020年度「其他符合非經常性損益定義的損益項目」金額較大主要是因疫情原因減免的社保費用多達952.72萬元。
客戶屢現老賴,第三方回款佔一成營收
2018年末、2019年末、2020年末及2021年6月末華泰永創的應收賬款賬面餘額分別為2.92億元、3.08億元、3.73億元及4.80億元(含合同資産中列示的質保金),佔當期營業收入的比例分別為60.21%、56.77%、36.15%及75.77%,賬齡在1年以内應收賬款餘額佔應收賬款餘額的比例分別為62.81%、56.01%、85.37%及85.83%。報告期各期末,華泰永創賬齡超過5年以上的主要應收賬款達600多萬元。

從前五大客戶來看,華泰永創報告期客戶變動頗大,這與其單個項目數額巨大有關。總體看,和發能源從2018年度第一大客戶,一路下滑至退出最新的前五大客戶行列。

山東鐵雄冶金科技有限公司(以下簡稱:鐵雄冶金)為華泰永創2019年第四大客戶,華泰永創於2019年1月承接了其150萬噸/年焦化配套幹熄焦及餘熱發電總承包項目,合同總金額為1.78億元;之前也於2015年10月承接了山東鐵雄新沙能源有限公司2×190t/h幹熄焦餘熱發電EPC總承包項目,合同總金額為3.57億元。
鐵雄係公司由於控股股東中融新大相關案件被列入失信執行人或限制高消費,主要銀行賬戶被凍結,其委託第三方代為支付或收取其經營款,代付款項均在相同金額内抵銷其與第三方之間的往來款項,這第三方部分存在未實繳出資和成立時間較短的情形。截至上會稿簽署日,華泰永創對鐵雄冶金的應收賬款(含質保金)餘額為1,656.16萬元。
類似這種情況,客戶由於自身資金周轉及調撥安排原因,造成了報告期内存在華泰永創客戶通過委託關聯方、合作夥伴等向公司支付款項的行為。報告期内,由於該等原因收到的第三方回款金額分別為1,540萬元、1,300萬元、5,326.31萬元和7,000萬元,佔營業收入的比例分別為3.18%、2.39%、5.16%和11.06%。
2021年1- 6月新增公司前五大客戶的山西金岩能源科技有限公司,因與其供應商介休市強勝煤化有限公司的買賣合同糾紛被列入失信被執行人,因未按執行通知書指定的期間履行生效法律文書確定的給付義務被限制高消費,涉及金額2.64億元,而孝義市金岩電力煤化工有限公司相關案件被限制高消費,涉及金額為1.40億元。目前,公司承做的山西金岩250萬噸焦化配套2×160t/h幹熄焦及餘熱綜合利用項目尚處於建設階段。至2021年6月末,公司對山西金岩的應收賬款餘額為3,452.03萬元,無逾期應收款項情況。
華泰永創2020年第一大客戶,2021年6月30日第一大應收賬款客戶天津磊然科技有限責任公司應收賬款餘額為6,575.26萬元,該公司成立於2019年2月。
華泰永創針對前五大客戶之一孝義市鵬飛實業有限公司2×170t/h幹熄焦項目採用分期收款方式合作,收款條款是以預計項目工期為依據按月收款,但項目實際執行進度有所延後。孝義鵬飛因山西鋼宇煤焦有限責任公司與孝義市辰鳴煤焦有限責任公司的買賣合同糾紛被追加為被執行人。招股書解釋稱上述案件係鋼宇煤焦信用問題,與孝義鵬飛自身經營無關。

查閱環保公開資料,孝義鵬飛收到的行政處罰不少,最近的一次是2020年10月21日呂梁市生態環境局出具的行政處罰決定書, 2020年7月29日,山西省生態環境監測中心對孝義鵬飛進行了執法監測抽測,並出具了監測報告,報告顯示公司存在超標排放汙染物的違法行為,被處以30萬元的罰款。
華泰永創於2019年12月自盛德實業購入設計研發中心及配套在建工程項目所在土地(包括已完成地下部分建設的在建工程)後,於2020年7月正式開始建設,目前正在建設中,該項目預算金額為9,883.02萬元,擬使用募集資金3,500萬元,預計2021年底完工。此次募資重點在於華泰永創預計未來三年工程總承包項目營運資金總需求為5.90億元,計劃使用本次公開發行募集資金補充3.1億元。

由於本次募集資金投資項目主要為研發中心項目、補充營運資金,不能産生直接的經濟效益,募集資金到位後的短期内,公司淨利潤的增長幅度可能會低於淨資産和總股本的增長幅度,公司每股收益、淨資産收益率等財務指標將可能出現一定幅度的下降,股東即期回報存在被攤薄的風險。
財華網所刊載內容之知識產權為財華網及相關權利人專屬所有或持有。未經許可,禁止進行轉載、摘編、複製及建立鏡像等任何使用。
如有意願轉載,請發郵件至content@finet.com.hk,獲得書面確認及授權後,方可轉載。
下載財華財經APP,把握投資先機
https://www.finet.com.cn/app
更多精彩内容,請點擊:
財華網(https://www.finet.hk/)
財華智庫網(https://www.finet.com.cn)
現代電視FINTV(https://www.fintv.hk)