繼11月28日推出恒生生物科技指數期貨後,港交所(00388.HK)在指數業務拓展領域再添重要舉措。
12月9日,港交所正式宣佈推出科技100指數,同時授權内地綜合性資產管理公司易方達基金,在國内推出追蹤該指數的交易所買賣基金(ETF)。消息披露後,港交所股價走勢平穩,截至發稿時小幅下跌1.19%。
新指數覆蓋六大科技主題,篩選標準明確
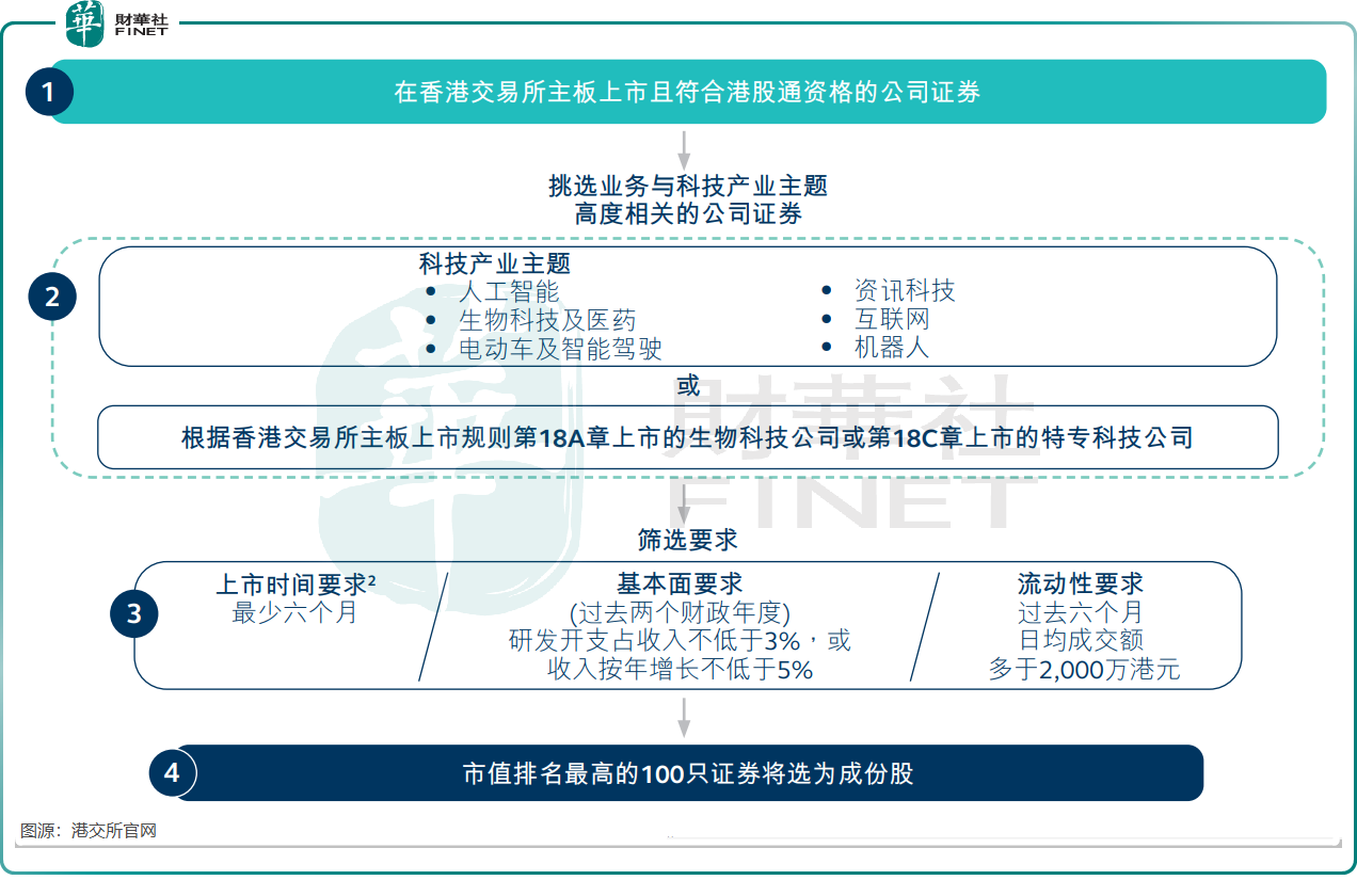
根據港交所披露信息,科技100指數聚焦於在香港上市且符合港股通交易資格的大型及中型科技公司證券,核心追蹤其市場表現。
該指數覆蓋多元科技領域,囊括人工智能、生物科技及醫藥、電動車及智能駕駛、資訊科技、互聯網和機器人六大科技及創新主題,同時將按港交所上市規則第18A章上市的生物科技公司、第18C章上市的特專科技公司納入覆蓋範圍,既包含行業龍頭企業,也涵蓋具有潛力的新興企業,為投資者提供了多元化的投資選擇。
指數成份股的篩選遵循嚴格標準,具體包括三方面要求:
1、基本面要求:過去兩個財政年度,研發開支佔收入比例不低於3%,或收入按年增長不低於5%;
2、流動性要求:過去六個月日均成交額多於2000萬港元;
3、上市時間要求:最少具備六個月上市歷史。

根據港交所披露的指數成份股名單,這100只標的全面覆蓋了港股市場核心科技企業矩陣,包括騰訊(00700.HK)、阿里巴巴(09988.HK)、小米集團(01810.HK)等互聯網及科技龍頭,寧德時代(03750.HK)、比亞迪(01211.HK)、零跑汽車(09863.HK)等新能源與智能駕駛領軍者,快手(01024.HK)、第四範式(06682.HK)等數字科技與AI領域標桿,以及藥明生物(02269.HK)、優必選(09880.HK)等生物科技與機器人賽道頭部企業,集齊了各細分科技領域的核心力量。
為確保指數能及時反映市場動態,科技100指數特别設置了快速納入機製,允許具代表性且符合資格的新股在定期指數調整之外被納入。該指數的基日為2020年12月31日,基值10000點,以港元計價,成份股每半年(6月及12月)調整一次,數據截止日期分别為每年4月及10月的最後一個交易日;權重每季度(3月、6月、9月及12月)進行一次再平衡,季度調整通常於每年3月及9月的第二個星期五收市後實施,下一個交易日正式生效。

此外,指數成份股必須符合港股通交易資格這一硬性要求。若在定期指數調整期間,某成份股不再滿足港股通交易資格,將被從指數中剔除,以保障指數的可投資性。
港交所行政總裁陳翊庭表示:「我們很高興能推出香港交易所科技100指數,這是集團指數及數據業務發展的一個重要里程碑。這只寬基指數涵蓋了多個重塑港股市場格局的創新行業,也突顯了香港市場在推動這些新興產業發展方面的關鍵角色。這一指數為投資者提供了一個有效且全面的投資工具,幫助他們把握科技和新興領域的投資機遇。」
賦能互聯互通,為内地投資者拓寬投資渠道
在推出科技100指數的同時,港交所同步授權易方達基金在國内發行追蹤該指數的ETF,此舉旨在讓内地投資者便捷分享香港上市科技企業的投資機遇,同時賦能實體經濟,助力新興產業培育與發展。
這一授權將大幅優化内地投資者參與港股科技龍頭投資的體驗,使其如同在A股賬戶買賣普通ETF一般便捷:一方面,投資者無需具備港股通資格,也無需進行換匯操作,投資門檻顯著降低;另一方面,可通過一鍵買入的方式,持有一籃子經過嚴格篩選的100家港股科技龍頭公司股份,實現高效的資產分散配置。
與此同時,相關ETF的推出有望吸引大量内地個人及機構投資者的被動資金流入,這不僅是對互聯互通「橋梁」功能的實質性拓寬與增強,更能為香港科技板塊注入持續、穩定的内地增量資金,進一步強化香港作為連接内地與全球資本樞紐的核心角色。
對港交所而言,此次與易方達基金的合作是連接内地與香港資本市場的關鍵舉措,既為港股注入穩定資金、優化市場生態,又豐富了兩地投資產品體繫,同時提升了港股在全球科技資產領域的競爭力,對資本市場的多方面影響深遠。
港交所市場主管餘學勤也表示,交易所正積極拓展產品生態圈、增加產品種類,以滿足全球投資者對不同資產類别和服務的需求,未來港交所在新產品開發方面仍有廣闊空間。
財華網所刊載內容之知識產權為財華網及相關權利人專屬所有或持有。未經許可,禁止進行轉載、摘編、複製及建立鏡像等任何使用。
如有意願轉載,請發郵件至content@finet.com.hk,獲得書面確認及授權後,方可轉載。
下載財華財經APP,把握投資先機
https://www.finet.com.cn/app
更多精彩内容,請點擊:
財華網(https://www.finet.hk/)
財華智庫網(https://www.finet.com.cn)
現代電視FINTV(https://www.fintv.hk)