貿易協議,出口
特朗普對外發函製定新關稅稅率後,其他經濟體同美國的貿易談判進度或將加快。
從當前美國已簽訂的貿易協議内容和談判内容來看,美國同其他經濟體簽訂的貿易協議對我國的影響出要體現在以下三個方面:一是對各經濟體尤其是發展中經濟體徵收「轉運」關稅,我國通過其他經濟體進行的轉口貿易或面臨更大難度;二是提高原產地規則的本土增加值佔比要求,此舉或對我國以發展中經濟體進行簡單加工再出口的貿易模式產生影響;三是規定其他經濟體在特定領域需滿足美國產業鏈安全和生產設施所有權方面的要求,此舉或對我國企業的對外投資產生影響。其中,我國出口主要受到轉口貿易收緊和原產地認定標準提升的影響。
本文分别估計了我國轉口貿易和產業鏈貿易可能受到協議條款影響的規模。我國轉口貿易的產品出口金額約佔2024年中國出口金額的2.2%。對東盟、印度和墨西哥原產地認定標準的提升或使我國出口中1.0%的部分受到影響。上述二者中可能存在重疊部分。綜上,美國同其他經濟體貿易協議對我國出口總量的影響總體可控。
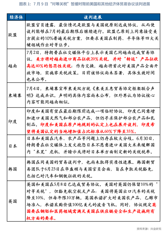
在美國對其他經濟體「對等關稅」90天暫緩期即將到期的前夕,美國當地時間7月7日,特朗普宣佈7月9日的關稅緩徵截止日期被延長到8月1日,同時特朗普發佈了致14個國家的信函,宣佈對這些國家製定新的關稅稅率,新關稅將於8月1日生效。就目前美國和其他經濟體的談判進程來看,截至7月8日,美國僅和英國、越南和柬埔寨達成了貿易協議。特朗普宣佈推遲「對等關稅」生效日期並製定新稅率或旨在加快貿易協議談判進度。當前亦有歐盟、印度等多個美國主要貿易夥伴對外宣稱已和美國達成初步協議框架,在8月1日前美國或和更多的經濟體達成初步貿易協議。美國同其他經濟體達成的貿易協議將會對我國的出口產生怎樣的影響?本文將對這一問題進行探討。
從美國已簽訂的貿易協議内容和談判内容來看,對我國影響較大的條款可能有以下三個方面:一是對各經濟體尤其是發展中經濟體徵收「轉運」關稅,此舉將促使其他經濟體嚴格審查出口商品的原產地,我國通過其他經濟體進行的轉口貿易或面臨更大難度;二是提高原產地規則的本土增加值佔比要求,此舉或對我國以發展中經濟體進行簡單加工再出口的貿易模式產生影響;三是規定其他經濟體在特定領域需滿足美國產業鏈安全和生產設施所有權方面的要求,此舉或對我國企業的對外投資產生影響。

以上三個方面中,我國出口主要受到轉口貿易收緊和原產地認定標準提升的影響。若同美國簽訂貿易協議的經濟體都加大對轉口貿易的審查,我國出口中轉口貿易的部分將受到影響。對此,本文將對我國出口中轉口貿易的規模進行估計。
若在一個產品中,我國對該經濟體的出口和美國對該經濟體的進口同時出現快速增長,並且美國從我國的進口出現明顯下降,則一定程度說明我國將該產品以轉口貿易的方式出口至美國。因此我們對於轉口貿易的認定方式如下:在HS6產品層面上,2024年較2018年中國對某一經濟體出口超過50%、美國從該經濟體進口增速超過50%、美國從中國進口下降超過50%。
我們基於UN Comtrade數據,根據我國主要出口目的地和美國主要進口目的地,將東盟國家、歐盟國家、阿根廷、澳大利亞、巴西、加拿大、英國、印度、日本、韓國、墨西哥作為統計對象,並根據上文的條件篩選出我國上述經濟體的轉口貿易。結果顯示,2024年我國轉口貿易的產品出口金額共計778億美元,約佔2024年中國出口金額的2.2%。
從轉口貿易的中轉地來看,越南等東盟國家是我國轉口貿易的主要中轉地。2024年,我國對美轉口貿易的主要中轉地越南、馬來西亞、歐盟、墨西哥和印度,轉口貿易金額分别為193、93、73、66、66億美元。

從轉口貿易的產品大類來看,電氣機械產品是最為主要的轉口產品類型。2024年電子電氣、機械產品的轉口金額分别為232和173億美元。大部分中轉地轉口規模最大的產品類型也都是電氣機械產品。汽車及其零部件轉口金額為61億美元,主要轉口地為墨西哥和歐盟。家具、塑料製品、皮革橡膠等輕工出口產品也有較大的轉口規模,其轉口地主要為越南、馬來西亞、泰國等東盟國家。

除對我國轉口貿易的影響外,美國同其他經濟體貿易協議中也可能包含著提高原產地本地增加值成分的條款。例如美國在和印度的談判中就提出將印度的原產地認定中當地增加值佔比提高到60%。目前,越南、柬埔寨等東盟經濟體同美國的貿易協議中尚未明確是否包含提高本地增加值比例的條款。以越南為例,根據越南31/2018/ND-CP號政府法令,越南本地加工增加值需達30%以上的產品,才能獲得「越南原產」認定。未來同美國簽訂貿易協議的經濟體,或將更加嚴格地執行對美出口產品的原產地成分要求,同時也有一定可能提高對美出口產品的本地增加值要求。在這一情形下,短期内我國通過其他發展中經濟體進行簡單加工後再出口至美國的貿易模式將受到影響。
從貿易增加值的構成看,2018年後東盟和墨西哥等發展中經濟體對美出口中來自我國的增加值佔比出現顯著擡升,反映出在上一輪中美貿易摩擦後我國加速將產品加工生產環節佈局至東盟等發展中經濟體,從而規避美國對華加徵關稅的影響。
為測算其他發展中經濟體提高原產地認定標準對我國出口的影響,我們假設東盟等發展中經濟體對美出口中來自我國的增加值佔比下降到2018年前趨勢值的水平,由此計算我國產業鏈貿易可能出現的潛在回落。我們以東盟國家、墨西哥、印度為統計對象。從結果來看,上述發展中經濟體2021年對美出口中來自我國的增加值佔比較2018年前趨勢值水平高出大約2個百分點,考慮到當前東盟等發展中經濟體出口中我國的增加值成分或較2021年進一步提升,假設2022-2025增加值佔比同趨勢值之差的擴大趨勢和2018-2021年類似,當前這一差值或在4個百分點左右。
2024年東盟、印度、墨西哥共計對美出口9350億美元,出口總額的4%為374億美元。因此,上述發展中經濟體原產地認定標準的提升可能導致我國對這些經濟體的出口下降374億美元,這一規模約佔我國2024年全部出口金額的1.0%。


綜合以上測算結果,美國同其他經濟體達成貿易協議中可能包含的限製轉運和提高原產地成分要求的條款分别影響我國出口總額的2.2%和1.0%,共計3.2%,對我國出口的影響總體可控。需要指出的是,本文對轉口貿易和產業鏈貿易影響規模的識别方式之間可能存在重疊部分,即轉口貿易中可能存在產業鏈貿易的成分,其他經濟體出口中來自我國增加值的提升也可能部分來自轉口貿易的增加。
文章來源:興業研究公眾號
財華網所刊載內容之知識產權為財華網及相關權利人專屬所有或持有。未經許可,禁止進行轉載、摘編、複製及建立鏡像等任何使用。
如有意願轉載,請發郵件至content@finet.com.hk,獲得書面確認及授權後,方可轉載。
下載財華財經APP,把握投資先機
https://www.finet.com.cn/app
更多精彩内容,請點擊:
財華網(https://www.finet.hk/)
財華智庫網(https://www.finet.com.cn)
現代電視FINTV(https://www.fintv.hk)