贸易协议,出口
特朗普对外发函制定新关税税率后,其他经济体同美国的贸易谈判进度或将加快。
从当前美国已签订的贸易协议内容和谈判内容来看,美国同其他经济体签订的贸易协议对我国的影响出要体现在以下三个方面:一是对各经济体尤其是发展中经济体征收“转运”关税,我国通过其他经济体进行的转口贸易或面临更大难度;二是提高原产地规则的本土增加值占比要求,此举或对我国以发展中经济体进行简单加工再出口的贸易模式产生影响;三是规定其他经济体在特定领域需满足美国产业链安全和生产设施所有权方面的要求,此举或对我国企业的对外投资产生影响。其中,我国出口主要受到转口贸易收紧和原产地认定标准提升的影响。
本文分别估计了我国转口贸易和产业链贸易可能受到协议条款影响的规模。我国转口贸易的产品出口金额约占2024年中国出口金额的2.2%。对东盟、印度和墨西哥原产地认定标准的提升或使我国出口中1.0%的部分受到影响。上述二者中可能存在重叠部分。综上,美国同其他经济体贸易协议对我国出口总量的影响总体可控。
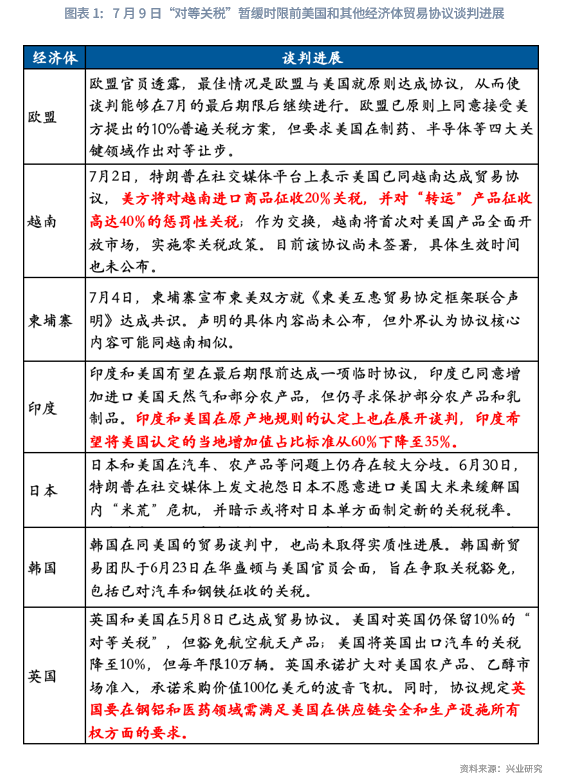
在美国对其他经济体“对等关税”90天暂缓期即将到期的前夕,美国当地时间7月7日,特朗普宣布7月9日的关税缓征截止日期被延长到8月1日,同时特朗普发布了致14个国家的信函,宣布对这些国家制定新的关税税率,新关税将于8月1日生效。就目前美国和其他经济体的谈判进程来看,截至7月8日,美国仅和英国、越南和柬埔寨达成了贸易协议。特朗普宣布推迟“对等关税”生效日期并制定新税率或旨在加快贸易协议谈判进度。当前亦有欧盟、印度等多个美国主要贸易伙伴对外宣称已和美国达成初步协议框架,在8月1日前美国或和更多的经济体达成初步贸易协议。美国同其他经济体达成的贸易协议将会对我国的出口产生怎样的影响?本文将对这一问题进行探讨。
从美国已签订的贸易协议内容和谈判内容来看,对我国影响较大的条款可能有以下三个方面:一是对各经济体尤其是发展中经济体征收“转运”关税,此举将促使其他经济体严格审查出口商品的原产地,我国通过其他经济体进行的转口贸易或面临更大难度;二是提高原产地规则的本土增加值占比要求,此举或对我国以发展中经济体进行简单加工再出口的贸易模式产生影响;三是规定其他经济体在特定领域需满足美国产业链安全和生产设施所有权方面的要求,此举或对我国企业的对外投资产生影响。

以上三个方面中,我国出口主要受到转口贸易收紧和原产地认定标准提升的影响。若同美国签订贸易协议的经济体都加大对转口贸易的审查,我国出口中转口贸易的部分将受到影响。对此,本文将对我国出口中转口贸易的规模进行估计。
若在一个产品中,我国对该经济体的出口和美国对该经济体的进口同时出现快速增长,并且美国从我国的进口出现明显下降,则一定程度说明我国将该产品以转口贸易的方式出口至美国。因此我们对于转口贸易的认定方式如下:在HS6产品层面上,2024年较2018年中国对某一经济体出口超过50%、美国从该经济体进口增速超过50%、美国从中国进口下降超过50%。
我们基于UN Comtrade数据,根据我国主要出口目的地和美国主要进口目的地,将东盟国家、欧盟国家、阿根廷、澳大利亚、巴西、加拿大、英国、印度、日本、韩国、墨西哥作为统计对象,并根据上文的条件筛选出我国上述经济体的转口贸易。结果显示,2024年我国转口贸易的产品出口金额共计778亿美元,约占2024年中国出口金额的2.2%。
从转口贸易的中转地来看,越南等东盟国家是我国转口贸易的主要中转地。2024年,我国对美转口贸易的主要中转地越南、马来西亚、欧盟、墨西哥和印度,转口贸易金额分别为193、93、73、66、66亿美元。

从转口贸易的产品大类来看,电气机械产品是最为主要的转口产品类型。2024年电子电气、机械产品的转口金额分别为232和173亿美元。大部分中转地转口规模最大的产品类型也都是电气机械产品。汽车及其零部件转口金额为61亿美元,主要转口地为墨西哥和欧盟。家具、塑料制品、皮革橡胶等轻工出口产品也有较大的转口规模,其转口地主要为越南、马来西亚、泰国等东盟国家。

除对我国转口贸易的影响外,美国同其他经济体贸易协议中也可能包含着提高原产地本地增加值成分的条款。例如美国在和印度的谈判中就提出将印度的原产地认定中当地增加值占比提高到60%。目前,越南、柬埔寨等东盟经济体同美国的贸易协议中尚未明确是否包含提高本地增加值比例的条款。以越南为例,根据越南31/2018/ND-CP号政府法令,越南本地加工增加值需达30%以上的产品,才能获得“越南原产”认定。未来同美国签订贸易协议的经济体,或将更加严格地执行对美出口产品的原产地成分要求,同时也有一定可能提高对美出口产品的本地增加值要求。在这一情形下,短期内我国通过其他发展中经济体进行简单加工后再出口至美国的贸易模式将受到影响。
从贸易增加值的构成看,2018年后东盟和墨西哥等发展中经济体对美出口中来自我国的增加值占比出现显著抬升,反映出在上一轮中美贸易摩擦后我国加速将产品加工生产环节布局至东盟等发展中经济体,从而规避美国对华加征关税的影响。
为测算其他发展中经济体提高原产地认定标准对我国出口的影响,我们假设东盟等发展中经济体对美出口中来自我国的增加值占比下降到2018年前趋势值的水平,由此计算我国产业链贸易可能出现的潜在回落。我们以东盟国家、墨西哥、印度为统计对象。从结果来看,上述发展中经济体2021年对美出口中来自我国的增加值占比较2018年前趋势值水平高出大约2个百分点,考虑到当前东盟等发展中经济体出口中我国的增加值成分或较2021年进一步提升,假设2022-2025增加值占比同趋势值之差的扩大趋势和2018-2021年类似,当前这一差值或在4个百分点左右。
2024年东盟、印度、墨西哥共计对美出口9350亿美元,出口总额的4%为374亿美元。因此,上述发展中经济体原产地认定标准的提升可能导致我国对这些经济体的出口下降374亿美元,这一规模约占我国2024年全部出口金额的1.0%。


综合以上测算结果,美国同其他经济体达成贸易协议中可能包含的限制转运和提高原产地成分要求的条款分别影响我国出口总额的2.2%和1.0%,共计3.2%,对我国出口的影响总体可控。需要指出的是,本文对转口贸易和产业链贸易影响规模的识别方式之间可能存在重叠部分,即转口贸易中可能存在产业链贸易的成分,其他经济体出口中来自我国增加值的提升也可能部分来自转口贸易的增加。
文章来源:兴业研究公众号
更多精彩內容,請登陸
財華香港網 (https://www.finet.hk/)
現代電視 (http://www.fintv.com)