6月24日(今日),有 「港版淡馬錫」 之稱香港投資管理公司(簡稱:港投公司)與百圖生科(BioMap)正式簽署戰略合作協議,至此港投公司的第二筆投資正式落地!
「香港投資管理有限公司」(港投公司)由香港特區政府全資擁有,旗下管理的基金包括220億的「香港增長組合」、50億的「大灣區投資基金」、50億的「策略性創科基金」和300億的「共同投資基金」,合計管理規模620億港元。港投公司的三大投資主題分别是硬科技、生命科技和新能源科技。
百圖生科是百度創始人李彥宏和前百度風投CEO劉維於2020年成立的生命科學平台公司,致力於結合前沿AI和生物技術,構建以蛋白質語言為核心的生命科學基礎大模型X Trimo平台,是生命科學領域中運用人工智能大型語言模型的先驅。

來源:百圖生科官網
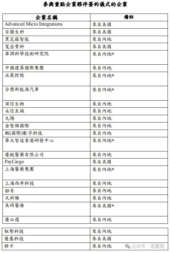
據香港引進辦消息,3月20日,25家重點企業與香港引進辦簽約,歡迎其落戶香港或擴展其在香港的業務。它們大部分都會在香港設立研發中心或區域業務總部。其中,百圖生科是第二批引進的重點企業,此外還有黑芝麻智能、合眾新能源汽車等,大多來自生命健康科技、人工智能與數據科學、金融科技,以及先進制造與新能源科技等產業。

來源:香港引進辦名單
會上,財政司司長、港投公司行政總裁陳家齊、百度創始人李彥宏和百圖生科CEO劉維等紛紛出席。
港投公司行政總裁陳家齊發表演講時表示,港投公司將領投百圖生科本輪融資,也就是由港投公司制定本輪投資的條款,而其他本輪的投資者也須跟隨。港投公司的主導和參與,已成功為百圖生科撬動了不少境外的資金和機構,有意投資和作為合作夥伴。
陳家齊指,港投公司與百圖生科建立戰略合作關系,意味著這家公司進入了港投公司的生態圈,並因此能接通更多跨地域和跨界别的資源。例如,百圖生科可以透過港投公司,連系全球其他機構投資者;港投公司也將擴闊百圖生科的國際「朋友圈」,為它引入更多應用場景,進一步釋放這些科技在應用方面的潛力。
相應地,在戰略合作中,百圖生科也作出了承諾,包括:
(i)在香港設立公司首個國際創新中心(BioMap InnoHub),中心首個落地的項目是「生物計算創新加速計劃」(BioMap BioX)。該計劃預計在未來五年支持超過50個的前沿生命科學早期研發項目,並會優先審核經由香港高等院校和合作夥伴推薦的項目;
(ii)每年在香港舉辦國際生物計算會議,定期匯聚國際專家和人才,鞏固香港作為國際創科中心的地位,在生物計算這個高度專業化的領域持續發力;
(iii)透過百圖生科的國際佈局與洞察力,優先培養香港生物計算及相關領域的年輕人才。例如,百圖生科將為香港的本科生和研究生提供實習機會,讓他們儘早接觸生物計算、相關真實應用場景和全球商業環境;百圖生科也將與其生態圈夥伴合作舉辦人工智能生成蛋白質(AI Generated Protein/ AIGP)研討會和培訓課程,為香港的年輕人提供免費參與的機會;
(iv)優先考慮將香港作為首次公開發行上市的地點。
文章來源:活報告公眾號
財華網所刊載內容之知識產權為財華網及相關權利人專屬所有或持有。未經許可,禁止進行轉載、摘編、複製及建立鏡像等任何使用。
如有意願轉載,請發郵件至 content@finet.com.hk,獲得書面確認及授權後,方可轉載。