中國網財經2月11日訊 浙江杭州市住房保障和房産管理局日前公布杭州物業服務企業落實疫情防控工作情況,對落實防控工作得力的物業項目(工作人員)予以通報表揚,對落實防控工作不到位的物業項目予以批評。
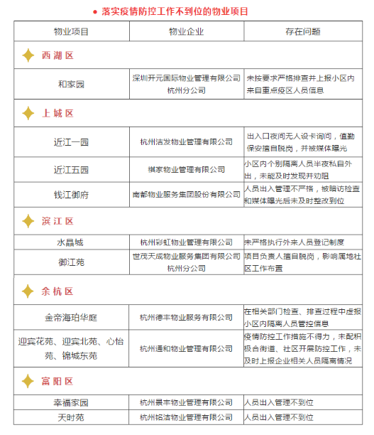
在落實防控工作不到位的10個物業項目中,西湖區和家園上榜,物業企業是深圳開元國際物業管理有限公司杭州分公司,存在的問題是未按要求嚴格排查並上報小區内來自重點疫區人員信息。根據天眼查數據,深圳開元國際物業管理有限公司是深圳市彩生活服務集團有限公司的全資子公司。
同時因落實疫情工作不到位被通報的物業項目還有上城區的近江一園、近江五園,涉及的物業企業分別是杭州潔發物業管理有限公司、祺家物業管理有限公司等。
杭州市住房保障和房産管理局表示,當前,疫情防控工作到了關鍵階段,居民小區實行封閉式管理,提倡“人人隔離”、“居家隔離”。物業服務企業直接服務業主、管理小區,落實疫情防控工作責無旁貸。希望廣大物業服務企業和工作人員,更加細致周到地做好服務業主工作,積極配合街道、社區嚴格落實屬地防控工作要求,共同打好疫情防控的保衛戰。市、區(縣、市)兩級主管部門將會同屬地街道、社區進一步加強檢查和指導,並對檢查處理情況及時進行通報。

財華網所刊載內容之知識產權為財華網及相關權利人專屬所有或持有。未經許可,禁止進行轉載、摘編、複製及建立鏡像等任何使用。
如有意願轉載,請發郵件至content@finet.com.hk,獲得書面確認及授權後,方可轉載。
下載財華財經APP,把握投資先機
https://www.finet.com.cn/app
更多精彩内容,請點擊:
財華網(https://www.finet.hk/)
財華智庫網(https://www.finet.com.cn)
現代電視FINTV(https://www.fintv.hk)