請輸入關鍵字:

熱門搜尋:

湖南春和祥大藥房等9家藥店因哄擡價格或不按規定明碼標價被罰 最高罰款達50萬

日期:2020年2月7日 上午10:40作者:中國網財經

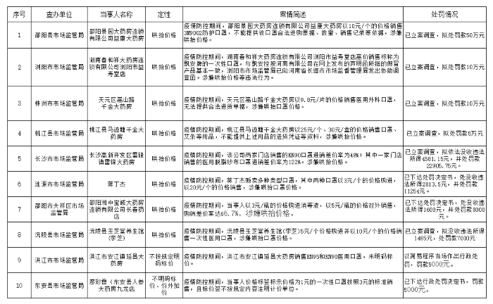
  中國網財經2月7日訊 今日,湖南省市場監督管理局發布的“湖南省疫情防控期間價格違法典型案件”顯示,邵陽景園大藥房連鎖有限公司益康大藥房、湖南春和祥大藥房連鎖有限公司浏陽市益壽堂店、天元區嵩山路千金大藥房等9家藥店及蔣丁傑因哄擡價格或不按規定明碼標價被各級市場監管部門處罰,最高罰款達50萬元。

湖南省疫情防控期間價格違法案件(第一批)(來源:湖南省市場監督管理局)
湖南省疫情防控期間價格違法案件(第一批)(來源:湖南省市場監督管理局) (責任編輯:牛荷)

財華網所刊載內容之知識產權為財華網及相關權利人專屬所有或持有。未經許可,禁止進行轉載、摘編、複製及建立鏡像等任何使用。

如有意願轉載,請發郵件至content@finet.com.hk,獲得書面確認及授權後,方可轉載。

下載財華財經APP,把握投資先機
https://www.finet.com.cn/app

更多精彩内容,請點擊:
財華網(https://www.finet.hk/)
財華智庫網(https://www.finet.com.cn)
現代電視FINTV(https://www.fintv.hk)

相關文章

2月7日
河北省興隆縣曦曦兒童服飾店銷售過期口罩 被罰2.2萬元
2月7日
財政部:各級財政共安排疫情防控資金667.4億元
2月7日
商務部:連鎖企業要及時補貨 重點保障生活必需品供應
2月7日
Twitter第四季度淨利潤1.19億美元 同比下滑53%
2月7日
Uber第四季度淨虧10.96億美元 同比擴大24%
2月7日
14省市宣布實行“封閉管理” 措施升級應對第二階段疫情防控
2月7日
抗擊疫情:多家金融科技企業釋放"科技"能量 賦能城市服務
2月7日
財政部:企業和個人捐贈應對疫情的錢物後可享稅收減免
2月7日
TCL電子:預計2019年度溢利將錄得不低于120%增幅
2月7日
財政部:疫情防控期間免征部分行政事業性收費和政府性基金

視頻

快訊

20:03
海南封關落地!板塊投資機遇幾何?
19:46
機器人板塊集體走強,人形機器人從「炫技」邁向「上崗」
17:34
國家網信辦會同中國證監會深入整治涉資本市場網上虛假不實信息
17:28
碩奧國際(02336.HK):馮櫓銘獲任董事會主席
17:19
復宏漢霖(02696.HK)HLX18治療多種實體瘤的1期臨床試驗申請獲美FDA批准
17:11
國家外匯局:11月銀行結匯2095億美元 售匯1938億美元
17:04
中國白銀集團(00815.HK)認購協議已部分完成
16:50
美高梅中國(02282.HK):馮小峰獲任首席執行官
16:39
超大現代(00682.HK)完成配售3295萬股 淨籌約719萬港元
16:32
香港10月批出六份建築圖則