2026年2月11日,京新藥業首次向港交所遞交招股書,擬在香港主板上市,獨家保薦人為中信。公司於2004年7月在深交所主板上市,股票代碼為002020.SZ。截至2026年2月11日,公司總市值約147.24億人民幣。
公司是一家以創新為驅動力的製藥集團,2024年收入41.59億元,淨利潤7.19億元,毛利率48.47%。2025年前10月收入33.44億元,淨利潤6.29億元,毛利率48.26%。2025年前10月,收入同比下降,但淨利有所增長。
公司是一家以創新為驅動力的製藥集團,策略重點專注於兩大核心疾病領域:(I)中樞神經系統疾病;及(ii)心血管及腦血管疾病。
公司的商業模式將已上市產品的商業化與產品管線的持續推進相結合。當前產品組合涵蓋(i)藥物(包括仿製藥、創新藥物、中藥及生物製劑);(Ii)原料藥;及(iii)醫療設備。在這個既有的產品組合基礎上,公司繼續推進公司在研創新藥物的研發。
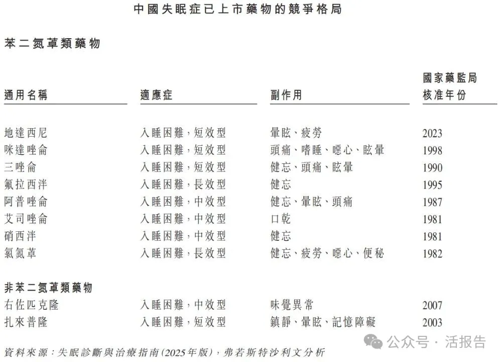
隨著時間的推移,公司已建立起橫跨仿製藥、中藥及生物製劑、原料藥及醫療設備的產品組合。近年,公司已將創新藥研發的戰略重點鎖定於中樞神經系統疾病及心血管與腦血管疾病領域。於2023年,公司成功推出一類創新藥地達西尼,該藥在中國獲批准用於治療失眠症。
公司在疾病存在重大未滿足醫療需求的領域不斷推進在研創新藥物組合。
·仿製藥:公司的仿製藥組合主要聚焦於:(I)精神科與神經科藥物;及(ii)心血管與腦血管藥物,並涵蓋其他治療領域的產品。
·創新藥物:創公司將創新研發聚焦於兩大核心領域:中樞神經系統疾病與心血管及腦血管疾病,並優先選擇具有重大未滿足醫療需求、兼具臨床價值與商業潛力的適應症。
·中藥及生物製劑:公司商業化中藥及生物製劑,主要在消化類別。
·原料藥與醫療設備:公司透過向製劑企業及其他下游生產商銷售原料藥產生收入,憑藉自身生產能力及質量系統支援規模效益與成本競爭力。公司亦通過醫療設備銷售產生收入,該業務主要透過直銷模式運作,在有限情況下輔以分銷商銷售,並建立完善的質量管控及售後服務流程。

財務業績
截至2024年12月31日止4個年度、2024及2025年前10個月:
收入分別約為人民幣39.99億、41.59億、34.38億、33.44億,2025年前10月同比-2.74%;
毛利分別約為人民幣19.67億、20.16億、16.81億、16.14億,2025年前10月同比-4.00%;
淨利分別約為人民幣6.23億、7.19億、5.58億、6.29億,2025年前10月同比+12.69%;
毛利率分別約為49.18%、48.47%、48.89%、48.26%;
淨利率分別約為15.59%、17.29%、16.24%、18.82%。

截至2025年10月31日,公司賬上現金約4.83億元,應收賬款約8.08億元,短期貸款2.85億元。2025年前10月經營現金流約7.13億元。
行業概況
根據弗若斯特沙利文(Frost & Sullivan)的報告,2020年至2024年間,全球中樞神經系統藥物市場規模從2,337億美元增加至2,588億美元,該期間的複合年增長率達2.6%。中國中樞神經系統藥物市場規模從2020年的約322億美元增加至2024年的341億美元,複合年增長率達1.4%。
預計2025至2035年間將以4.1%的加速複合年增長率擴張,至2035年市場規模將達到約510億美元。

地達西尼是中國近期獲批的失眠藥物,其體現了GABA能療法的「次世代」發展方向。

根據弗若斯特沙利文(Frost & Sullivan)的報告,2020年至2024年間,全球心血管藥物市場的規模從1,150億美元增加至1,246億美元,該期間的複合年增長率達2.0%,預期於2035年將達1,820億美元,2025年至2035年間的複合年增長率達3.8%。
同期,中國心血管藥物市場規模從2020年的255億美元下降至2024年的249億美元,複合年增長率為-0.7%,預計2035年將反彈至369億美元,2025年至2035年間的複合年增長率達4.1%。


董事高管
公司董事會將由十名董事組成,包括六名執行董事及四名獨立非執行董事。

主要股東
公司香港上市前的股東架構中:
公司由執行董事、董事會主席兼公司總經理呂鋼先生直接持股約20.77%,並通過金至投資及京新控股間接持股約15.68%,合計持股約36.44%。
呂鋼先生、張莉玲女士、京新控股及金至投資被視為一組控股股東。
其他A股持有人合計持股約63.56%。

中介團隊
據LiveReport大數據統計,京新藥業中介團隊共計8家,其中保薦人1家,近10家保薦項目數據表現不理想;公司律師共計2家,綜合項目數據表現平平。整體而言中介團隊歷史數據表現中規中矩。

文章來源:活報告公眾號
財華網所刊載內容之知識產權為財華網及相關權利人專屬所有或持有。未經許可,禁止進行轉載、摘編、複製及建立鏡像等任何使用。
如有意願轉載,請發郵件至 content@finet.com.hk,獲得書面確認及授權後,方可轉載。