2025年6月25日,镁伽科技首次向港交所递交招股书,拟在香港主板上市,联席保荐人为摩根士丹利、华泰国际、德意志银行、建银国际。
公司是国内自主智能体头部供货商,2024年收入9.3亿元,同比增长超40%,研发投入近4亿元,净亏损7.8亿元。
LiveReport获悉,镁伽科技有限公司MegaRobo Technologies Limited(简称“镁伽科技”)于2025年6月25日在港交所递交上市申请,拟在香港主板上市。这是该公司第1次递表。
公司是中国机器人技术应用领域领先的自主智能体提供商,致力于在智能实验室与智能制造场景中为企业提升生产力并推动创新。
以2024年智慧实验室场景产生的收入衡量,公司位居中国国内自主智能体供货商首位。截至最后实际可行日期,公司的自主智能体在中国拥有最广泛的机器人应用场景覆盖。截至2024年12月31日,公司为超过880家客户提供服务。

公司的自主智能体依托感知、构思及执行三大核心技术架构驱动,通过先进死循环架构形成自我强化的生态系统。感知捕获实时环境与运行数据,注入构思的AI驱动优化机制,进而指导执行进行精准物理操作。
凭借三个核心技术架构(具备人工智能和自动化功能),公司提供一系列自主智能体,在多智能体解决方案中,每个智能体均可独立或协作运行。公司开发的操作系统可以实现这些智能体之间的无缝连接,增强其协作能力。
智慧实验室自主智能体:为不同行业的实验室场景提供各类专业的智能体,主要包括六个关键智能体系列,即Auflo、CellVue、Seloris、AegisRex、Dismix及Misa,可独立或联合运行,具备高度模块化和适应性,能够在多样化环境中灵活配置。依托公司的智能实验室AI原生操作系统Labillion及LibraX,自主智能体及多智能体解决方案使其能够满足各种实验室环境中的广泛实验要求。
智能制造自主智能体:用于制造环境的AI驱动、原生自动化的专业智能体,主要包括Manavis及Fabsil,可实现微显示、晶圆、芯片及锂电池的精密检测,亦可在制造场景中提供套刻量测和光学关键尺寸量测等高精度量测技术。依托公司的操作系统FusionTwinX,公司的智能制造自主智能体及多智能体解决方案使其能够满足包括消费级集成电路及新能源等多个行业的多样化制造需求。

财务业绩
截至2024年12月31日止3个年度:
收入分别约为人民币4.55亿、6.63亿、9.30亿,2024年同比增长率为40.22%;
毛利分别约为人民币1.28亿、1.59亿、2.70亿,2024年同比增长率为70.11%;
研发分别约为人民币-3.40亿、-3.08亿、-3.94亿,2024年同比增长率为28.04%;
净利分别约为人民币-7.59亿、-7.42亿、-7.80亿,2024年同比增长率为5.08%;
毛利率分别约为28.13%、23.93%、29.03%;
研发费用率分别约为74.80%、46.42%、42.39%;
净利率分别约为-166.96%、-111.92%、-83.87%。

过去三年公司收入、毛利高速增长,2024年分别同比增长40%、70%;研发费用亦逐渐增加,2024年增长28%;毛利率相对稳定,保持约29%,净亏损三年基本持平,2024年净亏损7.8亿元,经调整净亏损4.3亿元。
截至2024年底,账上现金4.58亿,抵押存款1.04亿,存货2.87亿,应收9.36亿,短期借款4.66亿,可转换可赎回优先股达35.26亿。
行业情况
全球机器人技术市场规模从2020年的人民币20,160亿元增长至2024年的人民币36,570亿元,期间的复合年增长率为16.1%,预计2030年将达到人民币72,410亿元,期间的复合年增长率为12.1%。
全球自主智能体机器人技术市场规模已从2020年的人民币318亿元增至2024年的人民币1,143亿元,期间的复合年增长率为37.7%。预计到2030年,市场规模将达到人民币3,837亿元,期间的复合年增长率为22.4%。
智能实验室自主智能体的竞争格局呈现市场集中度中等的特征,其中头部国际厂商与新兴本土竞争者并存,前10家企业合计占据50.9%的市场份额,公司已成为国内智慧实验室自主智能体领域的头部供货商。
可比公司
同行业IPO可比公司有:优必选、越疆

董事高管
董事会将由七名董事组成,包括三名执行董事、一名非执行董事及三名独立非执行董事。

主要股东
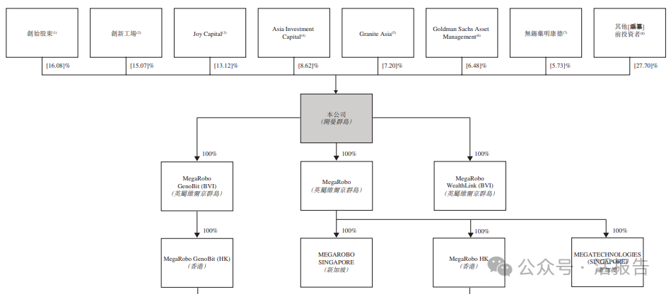
IPO前,公司的股东架构中:
创始股东(黄先生、乔先生、张先生、丁先生、于先生及相关实体)合计持股16.08%;
创新工场持股15.07%;
愉悦资本持股13.12%;
Asia Investment Capital持股8.62%;
纪源资本亚洲持股7.20%;
高盛资管持股6.48%;
药明康德(2359.HK)持股5.73%;
淡马锡、博世、经纬创投、鸿为资本、泰合资本、中金资本、义翘神州(301047.SZ)等其他上市前投资者持股合计27.70%。

融资历程
公司上市前经历了多轮融资。在2025年6月的D轮最新融资中,公司融资1382.4万美元(近10亿人民币),此前C轮合计融资达2.55亿美元(超18亿人民币)。

中介团队
据LiveReport大数据统计,镁伽科技中介团队共计11家,其中保荐人4家,近10家保荐项目数据表现参差不齐;公司律师共计2家,综合项目数据一般。整体而言中介团队历史数据表现普通。

文章来源:活报告公众号
财华网所刊载内容之知识产权为财华网及相关权利人专属所有或持有。未经许可,禁止进行转载、摘编、复制及建立镜像等任何使用。
如有意愿转载,请发邮件至content@finet.com.hk,获得书面确认及授权后,方可转载。
下载财华财经APP,把握投资先机
https://www.finet.com.cn/app
更多精彩内容,请点击:
财华网(https://www.finet.hk/)
财华智库网(https://www.finet.com.cn)
现代电视FINTV(http://www.fintv.hk)