摘要:特專科技公司馭勢科技于2025年5月28日以18C章向港交所遞交招股書,擬在香港主板上市,這是公司第1次遞交上市申請,獨家保薦人為中信證券。
公司是L4級自動駕駛解決方案供應商,2024年收入為2.65億人民幣,滿足18C章對已商業化公司的要求(不低于2.5億港元),所以馭勢科技屬于已商業化公司。
至此,除了已上市的三家18C公司晶泰控股、黑芝麻智能、越疆,還有7家公司以上市規則第18C章向港交所遞表,包括五一視界、雲迹科技、滴普科技、希迪智駕、仙工智能、基本半導體、馭勢科技,均為已商業化公司。

根據弗若斯特沙利文,于2024年按收益計,公司是大中華區最大的機場場景及廠區場景中商用車L4級自動駕駛解決方案供應商,專注于真無人、全場景的L4級自動駕駛技術。
公司的業務主要包括針對企業客戶、商用車制造商及乘用車制造商的自動駕駛解決方案。主要包括提供:
(i)針對企業客戶的自動駕駛車輛解決方案;
(ii)針對企業客戶、商用車制造商或乘用車制造商的自動駕駛套件解決方案;
(iii)針對企業客戶、商用車制造商或乘用車制造商的自動駕駛軟件解決方案;
(iv)自動駕駛車輛租賃服務,主要包括針對企業客戶搭載多項L4級自動駕駛功能的商用車。

來源:招股書
公司自行開發自動駕駛操作平台包括兩大組成部分,即車腦及雲腦。車腦主要由軟件(即U-Drive®系統)及硬件(即自動駕駛域控制器)組成。雲腦由一系列雲端管理系統組成,涵蓋營運、維護及研發功能。

來源:招股書
營收、毛利雙雙高速增長,賬上現金2.2億
截至2024年12月31日止三個年度2022、2023、2024:
收入分别約為人民幣0.65億元、1.61億元、2.65億元,年復合增長率為101.36%;
毛利分别約為人民幣0.3億元、0.79億元、1.16億元,年復合增長率為96.97%;
研發開支分别約為人民幣-1.89億元、-1.84億元、-1.96億元,年復合增長率為1.99%;
淨利潤分别約為人民幣-2.5億元、-2.13億元、-2.12億元,年復合增長率為-7.95%;
毛利率分别約為45.66%、48.84%、43.69%;
研發佔虧損比分别約為75.63%、86.52%、92.85%。

公司近三年營收、毛利高速增長,特别是營收年復合增長率超100%,主要源于下遊需求不斷增長及公司客戶數目及合約價值不斷增加,公司以自動駕駛車輛租賃服務拓客,提供「先試後買」服務,效果明顯。淨虧損有所收窄,研發開支佔比不斷提升至92.85%。
截至2025年3月31日,公司應收2.21億,存貨0.54億,經營活動現金流為-2.09億,賬上現金2.22億。
機場場景商用車L4級自動駕駛解決方案市場份額排名第一
封閉場景中商用車L4級自動駕駛解決方案的市場規模
根據弗若斯特沙利文,大中華區引領商用車L4級自動駕駛解決方案市場。根據弗若斯特沙利文的資料,大中華區封閉場景中商用車L4級自動駕駛解決方案市場擴張顯著,市場規模由2021年的人民幣9億元增長至2024年的人民幣29億元,復合年增長率為47.7%。
預期市場規模于2030年將達致人民幣415億元,2025年至2030年的復合年增長率為52.7%。
就全球市場而言,全球封閉場景中商用車L4級自動駕駛解決方案的市場規模由2021年的人民幣20億元增長至2024年的人民幣55億元,復合年增長率為40.1%,預期到2030年將達致人民幣1,625億元,2025年 至2030年的復合年增長率為69.8%。

來源:招股書
公司是大中華區首家于機場場景中實現L4級自動駕駛商用車大規模商業部署的公司,于2024年在大中華區商用車L4級自動駕駛解決方案的所有解決方案供應商中位列榜首,市場份額為91.7%。

來源:招股書
可比公司:文遠知行、小馬智行

來源:LiveReport大數據
創始人持股超四成,深創投、中金等為領航資深獨立投資者
聯合創始人及控股股東:吳甘沙先生持股16.44%、姜岩先生持股4.77%、周鑫先生持股2.38%、彭進展先生持股2.38%、趙勇先生持股1.43%;
吳先生代表新鼎華麒、嘉興嘉耀、科源申能行使投票權,其三持股4.29%;僱員持股平台北京司馬駒持股9.53%,以上合計持股41.22%。
初始股東格靈深瞳(688207.SH)持股7.89%;
領航資深獨立投資者:
中科創星投資:5.94%
上海國盛:3.56%
深創投:2.77%
中金:2.91%
資深獨立投資者:
廣發信德環保、廣發雲意(廣發證券):2.29%
國開制造業基金(國開金融):2.11%
湖北高質量(洪泰同創):1.82%
博世上海(博世集團):1.75%
信之風(東風資產):1.37%
中信證券投資(中信證券):0.91%
其他投資者:
Century Gateway Investment Limited(尚珹資本)(3.88%)、寧波瀾亭(瀾亭投資)(3.50%)、Sinovation Fund III, L.P.(李開復)(3.42%)、重科控股(重慶高新投資)(2.74%)、中關村龍門、騰雲源晟、北京智慧雲城、湘江投資等。


聯合創始人為英特爾前高管,復旦大學校友
聯合創始人、董事長、執行董事兼首席執行官吳甘沙先生畢業于復旦大學,曾任英特爾(中國)研究中心有限公司總經理。
聯合創始人、執行董事、副總經理兼首席產品官周鑫先生同樣畢業于復旦大學,曾任英特爾高級架構師。

來源:招股書
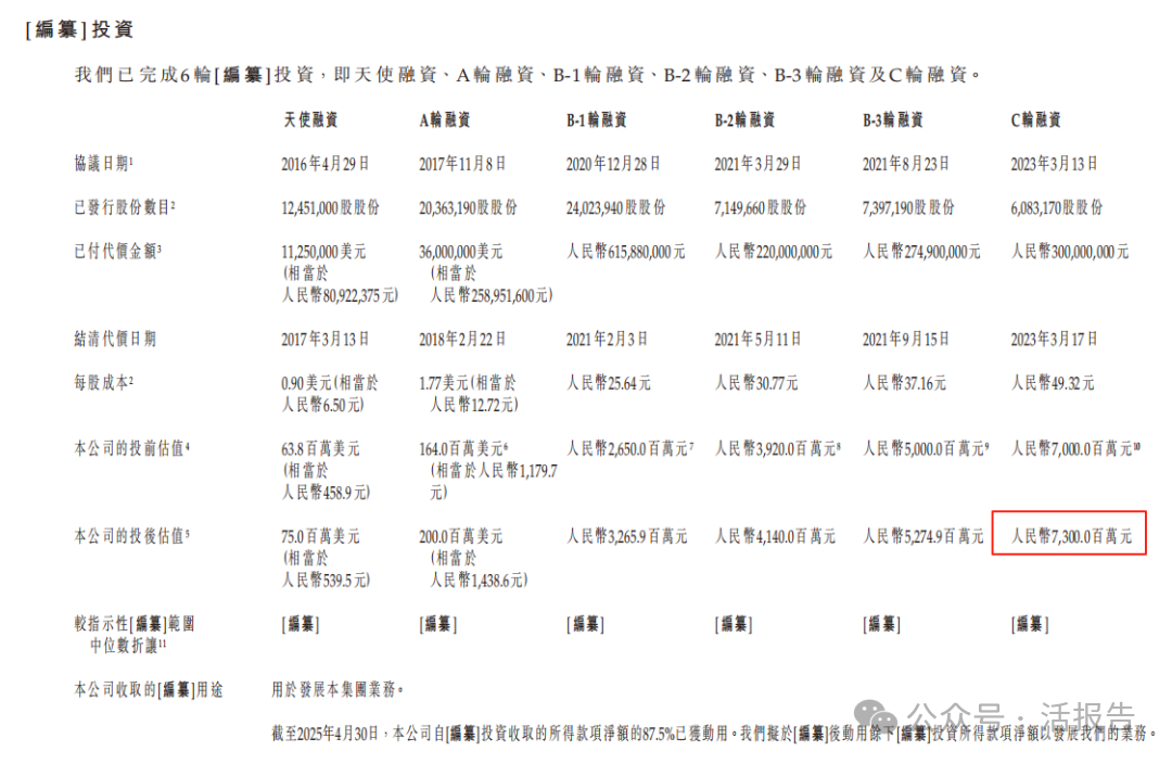
6輪融資,最新估值73億元
公司歷經6輪融資,最新一輪投後估值73億元人民幣。

來源:招股書
中介團隊
據LiveReport大數據統計,馭勢科技中介團隊共計8家,其中保薦人1家,近10家保薦項目數據表現優秀;公司律師2家,綜合項目數據令人失望。整體而言中介團隊歷史數據表現還行。

來源:LiveReport大數據
文章來源:活報告公眾號
財華網所刊載內容之知識產權為財華網及相關權利人專屬所有或持有。未經許可,禁止進行轉載、摘編、複製及建立鏡像等任何使用。
如有意願轉載,請發郵件至content@finet.com.hk,獲得書面確認及授權後,方可轉載。
下載財華財經APP,把握投資先機
https://www.finet.com.cn/app
更多精彩内容,請點擊:
財華網(https://www.finet.hk/)
財華智庫網(https://www.finet.com.cn)
現代電視FINTV(https://www.fintv.hk)