摘要:麦德龙2024年6月28日首次向港交所递交招股书,拟在香港主板上市,公司是中国首屈一指的食品快消供应链解决方案服务商,为广泛的企业及机构客户以及零售商提供安全优质商品及高效便利的解决方案。2023年度收入约为人民币248.58亿元,同比下滑8.28%,净利润约为2.53亿元,同比上一年扭亏为赢。
LiveReport获悉,成立源于1994年的麦德龙供应链有限公司 MDL Wholesale Limited(以下简称“麦德龙”)于2024年6月28日在港交所递交上市申请,拟香港主板上市。这是该公司第1次递交上市申请,联席保荐人为瑞银证券及招商证券。
公司是中国首屈一指的食品快消供应链解决方案服务商,为广泛的企业及机构客户以及零售商提供安全优质商品及高效便利的解决方案。该等解决方案主要包括(i)食品服务及配送解决方案、(ii)福利礼品解决方案及(iii)零售商配送解决方案(包括向零售商的产品销售及供应链服务)。
于往绩记录期间,公司分别为超过52,000名及超过88,000名客户提供食品服务及配送解决方案及福利礼品解决方案。截至2023年12月31日,公司于中国就物美集团的100家麦德龙门店以及366家物美超市门店及304家物美便利店提供零售商配送解决方案。公司将Metro AG的质量保证标准与中国本地实践相结合,并制定麦德龙评估标准。公司亦建立产品追溯系统,以自有品牌和进口商品为特色的优质商品组合,及以分布式仓储加工模式为基础的全国性物流网络,并将数字化能力运用于公司的各个业务环节。

来源:招股书
投资亮点
•中国领先的一体化食品快消供应链解决方案服务商;
•食品安全和质量保证高标准的引领者,市场认可度高;
•以公司自有品牌和进口商品为特色,极具吸引力的高质量产品组合;
•优质稳定的客群,提升抗风险能力;
•覆盖全国物流基础设施以提供触手可及的优质解决方案的全球供应链网络;
•端到端数字化造就卓越的运营水平;
•经验丰富的管理团队,具有深厚的行业专业知识和远见卓识,将其全球B2B业务运营见解与本地市场见解相结合。
公司资料:
官网:http://www.mdlwholesale.com
公司地址:中国上海普陀区真北路1425号
香港地址:香港铜锣湾勿地臣街1号时代广场二座31楼
财务分析
截至2023年12月31日止3个年度:
收入分别约为人民币278.2亿元、271.02亿元、248.58亿元,年复合增长率为-5.47%;
毛利分别约为人民币25.19亿元、26.33亿元、26.56亿元,年复合增长率为2.69%;
净利润分别约为人民币3.32亿元、-4.71亿元、2.53亿元,年复合增长率为-12.76%;
毛利率分别约为9.05%、9.71%、10.68%;
净利率分别约为1.19%、-1.74%、1.02%。

来源:LiveReport大数据
公司收入持续三年下滑,毛利反之增长,2022年净利下滑严重,2023年又回升。贸易应收11.43亿,而贸易应付46.47亿,经营性现金流为26.16亿,期末现金5.27亿人民币。
行业前景
根据弗若斯特沙利文的资料,按收入计,中国食品快消供应链行业的市场规模由2018年的人民币70,366亿元增至2023年的人民币99,007亿元,复合年增长率为7.1%。该增长预计将于2023年至2028年以7.4%的复合年增长率持续,而到2028年,市场规模预计将达到人民币141,497亿元。下图呈列2018年至2028年中国食品快消供应链行业的历史及预测市场规模(按收入计):

来源:招股书
行业地位
根据弗若斯特沙利文的资料,中国食品快消供应链行业高度分散,按2023年的收入计,前五大食品快消供应链解决方案服务商的市场份额为0.8%。根据弗若斯特沙利文的资料,按2023年的收入计,公司为中国第二大食品快消供应链解决方案服务商。

来源:招股书
同行业公司IPO对比
本次选取的同行业对比公司为:Costco Wholesale (COST.US)
公司经营连锁会员制仓储式量贩店,大部分以“Costco批发”来命名,同一质量的品牌商品通常比传统的批发或零售渠道的价格要低得多。

来源:LiveReport大数据
主要股东
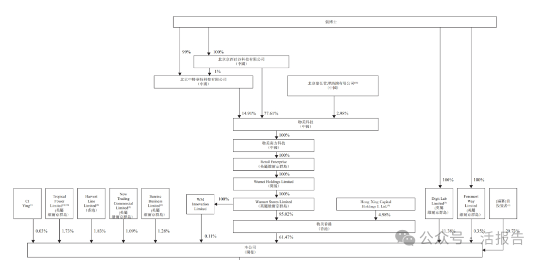
截至最后实际可行日期,张博士透过彼控制的若干中介实体(即北京京西硅谷科技有限公司、北京中胜华特科技有限公司、物美科技、物美南方科技有限责任公司(「物美南方科技」)、Retail Enterprise Corporation Limited(「Retail Enterprise」)、 Wumei Holdings Limited、Wumart Stores Limited、Wumart HK及WM Innovation Limited)于公司的已发行股本中拥有约61.58%的权益。此外,公司由Digit Lab Limited(由张博士透过AZ Global Limited最终控制)及Foremost Way Limited(由张博士最终拥有)持有11.38%及0.35%。张博士通过上述中介实体合共拥有公司已发行股本约73.31%。

来源:招股书
管理层情况
公司共计一位执行董事,四位非执行董事及三位独立非执行董事,许少川为董事会主席。

来源:招股书
上市前融资
公司最后一轮融资为2020年,当时每股成本为1.55美元。

来源:招股书
中介团队
据LiveReport大数据统计,麦德龙中介团队共10家,其中保荐人2家,近10家保荐项目数据表现良好;公司律师共计4家,综合项目数据一般。整体而言中介团队历史数据表现一般。

来源:LiveReport大数据
保荐人承销历史业绩
瑞银证券历史所保荐的项目首日破发率为49.02%;
招商证券历史所保荐的项目首日破发率为22.22%。


来源:LiveReport大数据
文章来源:活报告
财华网所刊载内容之知识产权为财华网及相关权利人专属所有或持有。未经许可,禁止进行转载、摘编、复制及建立镜像等任何使用。
如有意愿转载,请发邮件至content@finet.com.hk,获得书面确认及授权后,方可转载。
下载财华财经APP,把握投资先机
https://www.finet.com.cn/app
更多精彩内容,请点击:
财华网(https://www.finet.hk/)
财华智库网(https://www.finet.com.cn)
现代电视FINTV(http://www.fintv.hk)