中國網財經2月21日訊(記者 郭美岑)這兩天俞渝和當當網在風口浪尖上。天眼查在微博上發出了疑似俞渝複工信的截圖,信内稱“不為武漢肺炎驚慌,當當人不浪費一場危機”、“上次甲流我們幾家27人一起外出旅行十天……”等令人瞠目結舌的言論。
然而,2月19日,當當網一名員工被確診感染新型冠狀病毒;2月20日晚間,中國網財經獲悉有自稱當當網員工在微信群里表示,當當網又一員工被檢測出弱陽性,因坐在感染員工附近,致其出現低燒症狀,核酸檢測結果為弱陽性。該員工對當當員工感染事件評述稱:“單位提前開工,人禍為主,發過一次口罩,後來口罩都用幹淨了,沒存貨了。”
對于是否出現第二名感染新型冠狀病毒的員工,中國網財經向當當網公關求證,對方表示:“目前沒有接到疾控中心和相關部門的通知”。
當當羅生門:是否瞞報員工近兩天
一石激起千層浪。密切接觸感染者員工確診消息被傳出後,當當網的其他員工紛紛開始開始口誅筆伐,當當網和俞渝成為了衆矢之的。
一張網傳截圖顯示“員工情緒快失控了,里面有人說,一旦家人受影響,讓俞渝償命”,“開始知道後瞞了2天才讓人力發通知”。
中國網財經記者就網傳截圖内容真實性向當當網公關求證,對方表示:“當當得到的最新消息都在第一時間通知全體員工,並連夜開全員電話會,解答員工提問,安撫員工情緒,配合疾控中心有條不紊安排相關事宜。”
此外,有員工在社交平台爆料稱,公司要求員工2月28日複工,且因“擔心買到假口罩為由”,尚未為員工購買口罩。前述微信群里自稱當當員工也表示,當當網發過一次性口罩,後來口罩都用幹淨了,沒存貨了。
就上述問題,當當網公關回應稱:“我們就采購口罩、消毒液等防護物資做好了准備;在辦公區域,就同事們進入辦公區、無接觸打卡、無接觸工作、開會、降低人員座位密度等辦公防疫措施等進行了安排。並對辦公區域通風、消毒、使用後口罩的處置等防控做了大量工作。”
中國網財經記者又問道,複工後是否有錯峰等防控措施?然而,當當網公關的回答頗為別致:“當當都是嚴格按北京市各項規定要求安排員工複工。”
返京人員隔離期的道德和規定
1月30日,北京市政府官網曾發布《北京市新型冠狀病毒感染的肺炎疫情社區(村)防控工作方案(試行)》(簡稱“《方案》”),要求對返(來)京人員進行分類管控,督促其他疫情高發地區來(返)京人員主動自行隔離14天。
雖然《方案》中沒有明確何為“疫情高發地區”,也並未曾強制要求所有企業隔離14天,但為了謹慎起見,北京絕大部分互聯網企業仍對員工提出“返京員工需在家隔離14天”的要求。某互聯網企業相關負責人對中國網財經表示自家公司“不僅早在2月初就要求返京員工隔離14天,並且每天需要測量體溫,申報居家隔離情況,且在京員工也盡量遠程上班。”
2月14日,北京新型冠狀病毒肺炎疫情防控工作領導小組辦公室發布通告,從即日起,所有返京人員到京後,均應居家或集中觀察14天。據此可見,當當網回複的“嚴格按照北京市各項規定”所言非虛,然而是否可以從人文關懷和道德上衡量則是見仁見智了。
有網友在社交平台爆料當當網:“10號直接開工上班,外地回京員工不要求隔離。上班期間吃飯,交通等問題員工自己解決。3-9日假期需要補工時40小時。遇到檢查,員工先去會議室避一避,等檢查完再繼續回工位。有員工家屬確診,讓大家做好防護,繼續上班。”
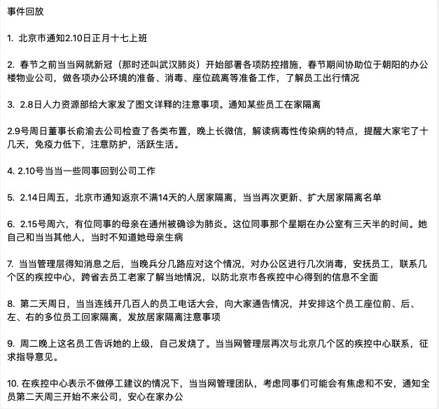
值得注意的是,當當網公關在接受中國網財經記者采訪時,曾就此事件的時間線進行梳理,其中提到: 2月8日人力資源部給大家發了圖文詳釋的注意事項。通知某些員工在家隔離;2月10日當當一些同事回到公司工作;2月14日,北京市通知返京不滿14天的人居家隔離,當當再次更新、擴大居家隔離名單。

中國網財經記者對此内容進行再三追問,公司所說的“通知某些員工在家隔離”、“當當再次更新、擴大居家隔離名單”中,具體隔離標准是什麽?哪些人被隔離?隔離人數有多少?為何社交平台上的爆料稱公司並未對返京人員進行14天隔離?
對此,當當網公關一言而概之:“當當按照疾控中心的要求安排員工居家隔離,給員工發放了居家隔離手冊,具體隔離標准還要請詢問疾控中心為准。”
同時,當當網公關對中國網財經強調:“返京人員必須居家隔離14天是2月14日北京頒布的新要求,收到通知,我們立即做了相應的更新。安排返京未滿14天的員工居家隔離。”
另有員工被測出“弱陽性”是否為真?2月28日,當當網是否會如員工爆料的一樣如期複工?疫情下的當當網還將面臨哪些挑戰?中國網財經將持續關注。
(責任編輯:魏國旭)
財華網所刊載內容之知識產權為財華網及相關權利人專屬所有或持有。未經許可,禁止進行轉載、摘編、複製及建立鏡像等任何使用。
如有意願轉載,請發郵件至content@finet.com.hk,獲得書面確認及授權後,方可轉載。
下載財華財經APP,把握投資先機
https://www.finet.com.cn/app
更多精彩内容,請點擊:
財華網(https://www.finet.hk/)
財華智庫網(https://www.finet.com.cn)
現代電視FINTV(https://www.fintv.hk)