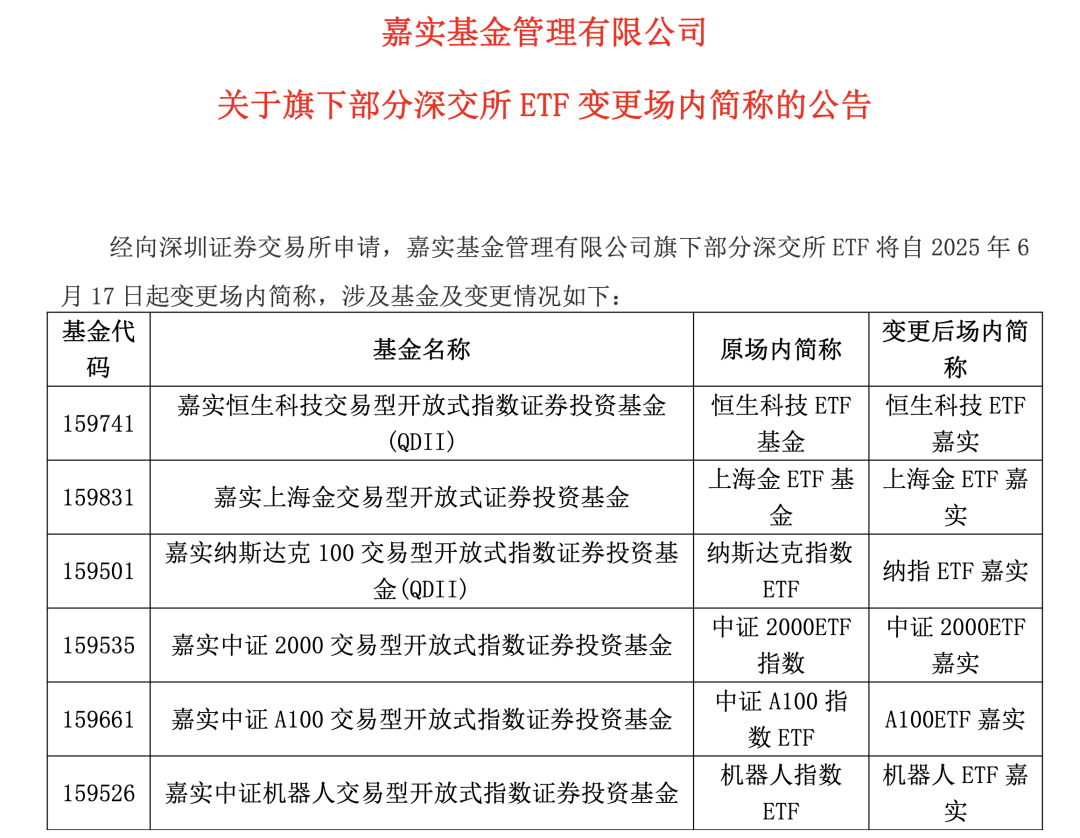
繼易方達、華夏之後,又有一家大廠旗下ETF基金「改名換姓」。6月16日,嘉實基金公告:6月17日起公司旗下22只ETF産品進行集體更名。
其中包括「稀土ETF基金」變更為「稀土ETF嘉實」、「A500指數ETF」變更為「A500ETF嘉實」、「納斯達克指數ETF」變更為「納指ETF嘉實」、「科創醫藥指數ETF」變更為「科創醫藥ETF嘉實」、「上海金ETF基金」變更為「上海金ETF嘉實」等。

數據來源:嘉實基金官網 更名基金僅截取部分
年内ETF已經上演多次「改名潮」,且更名後的産品多數遵循了「標的指數+ETF+管理人名稱」, 1月13日,易方達基金公告將變更旗下17只ETF的場内簡稱,均按照上述規則進行修改。隨後,華夏基金公告,自4月28日起,華夏基金變更旗下部分ETF的場内簡稱。緊接著5月份,天弘基金公告,自5月12日起,公司旗下8只ETF變更場内簡稱。
是「李逵」還是「李鬼」?
近年來我國ETF市場規模快速攀升,當前ETF投資者已超2100萬,全市場ETF産品數量增至1186只,規模達4.17萬億元。在這一蓬勃發展的背景下,主題基金愈發細分且標的重合度較高,使得投資者在申購端面對琳琅滿目的産品難以抉擇。
比如,我們搜索碳中和ETF會跳出兩只基金,雖然名字相同但是他們卻跟蹤的兩個指數159790這只跟蹤中證内地低碳經濟主題指數。而560060這只中證上海環交所碳中和指數。
從收益率看,這兩個指數的收益率更是天差地別,上海環交所碳中和指數由於佈局水利、採礦等産業近一年收益率為2.12%,而中證内地低碳經濟主題指數近1年收益率為-2.52%。二者相差近5%。
同名基金跟蹤不同指數


數據來源:Wind 截至:2025.06.17
再比如,去年的「當紅炸子雞」中證A500,目前超百億的ETF有8只,這其中中證A500ETF、中證A500ETF龍頭、A500ETF基金由於簡稱中未體現管理人信息,投資者需額外查詢才能明確産品發行方。這就為投資者帶來了很多不必要的麻煩。
部分跟蹤A500指數的基金

數據來源:Wind 截至:2025.06.17
諸如類似的案例還有很多,由於追蹤同一指數的多只ETF,名字大同小異。這意味著當 ETF 交易者想直接找到某家基金公司追蹤某只基金的 ETF 時,要麼要牢記六位數代碼,要麼就要在一個個類似的 ETF 名稱中注意試錯,一不小心就會買到「李鬼」基金。如今看來這個弊端正在慢慢消除。
大廠往往身先士卒
從目前來看,將品牌融入 ETF 簡稱,在中國ETF 還處於剛剛起步並加速的階段。目而從目前更名的一些基金中我們也能發現一些端倪。
數據顯示,含有品牌名 ETF 最多的,是易方達,其次是南方,嘉實依靠今次批量 21 只 ETF 集體更名,也殺入前三。從品牌滲透率角度,這三家都已經超過 40%,此外天弘也滲透率較高。

數據來源:Wind 截至:2025.06.18
可以發現,相對而言大基金公司對於更名顯然更為積極,排名前十位的無一例外都是ETF大廠。這其中猜測有兩點原因第一是大公司整體的合規較為嚴格,對於政策的敏感度和執行力顯然要更勝一籌,以往無論是改名還是新發,大廠往往都身先士卒。
另外一點,或許是大廠對自家的産品較為自信,經過改名後,各家公司的産品一目了然,對於跟蹤同一指數的ETF,投資者往往會選擇規模較大,或品牌知名度較高的基金,這時大廠的優勢再次凸顯。
對於投資者而言,場内簡稱尤其擴位簡稱,往往包含更多關於基金管理人、投資方向、市場熱點詞匯的描述。投資者不僅能夠更輕松地找到目標産品,減少信息篩選的時間和精力,也可以減少因名稱混淆導致的交易錯誤,降低操作風險。
内容來源:有連雲
財華網所刊載內容之知識產權為財華網及相關權利人專屬所有或持有。未經許可,禁止進行轉載、摘編、複製及建立鏡像等任何使用。
如有意願轉載,請發郵件至content@finet.com.hk,獲得書面確認及授權後,方可轉載。
下載財華財經APP,把握投資先機
https://www.finet.com.cn/app
更多精彩内容,請點擊:
財華網(https://www.finet.hk/)
財華智庫網(https://www.finet.com.cn)
現代電視FINTV(https://www.fintv.hk)