撰文:0xjacobzhao 及 ChatGPT 4o
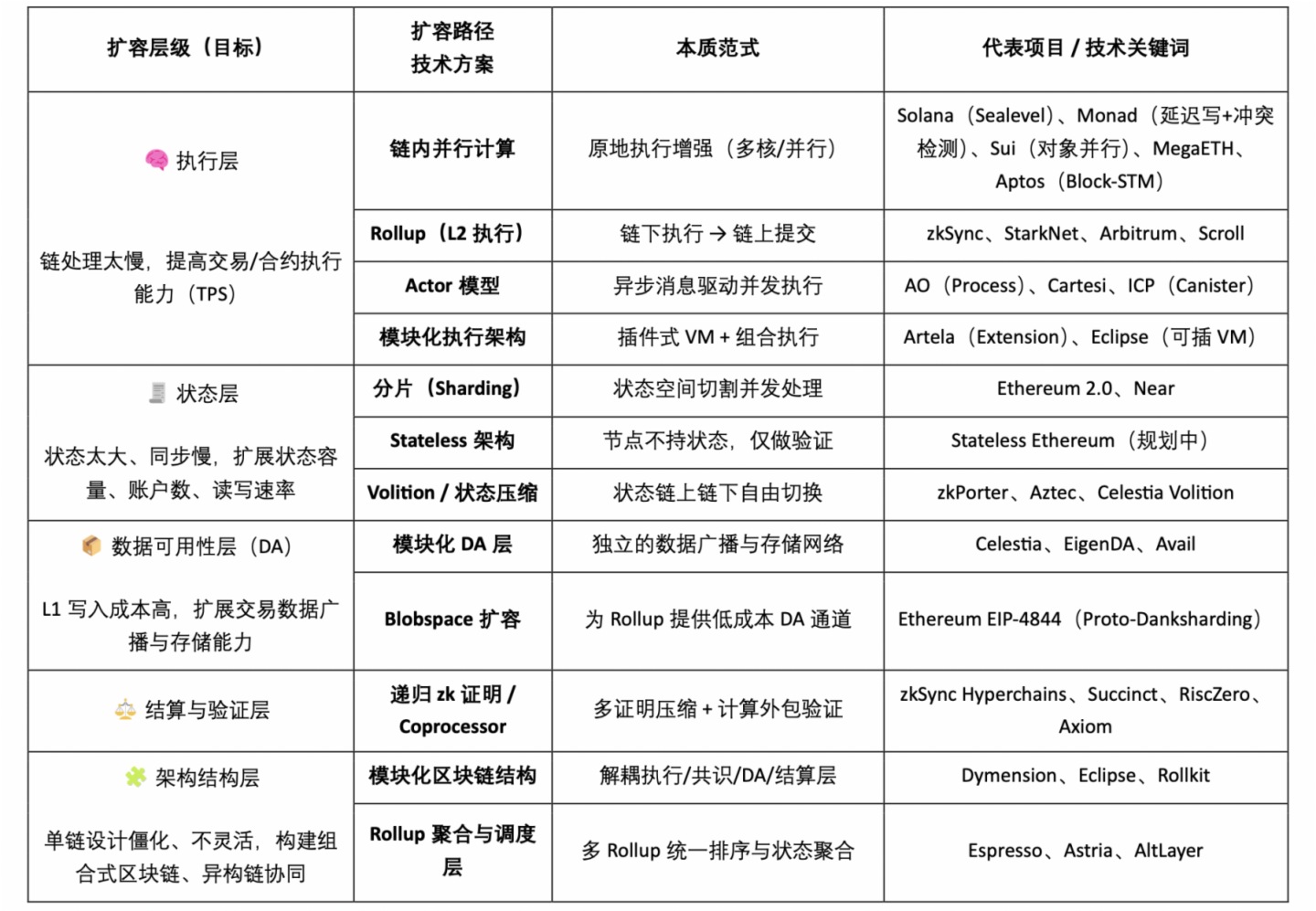
區塊鏈的「不可能三角」(Blockchain Trilemma)「安全性」、「去中心化」、「可擴展性」揭示了區塊鏈係統設計中的本質權衡,即區塊鏈項目很難同時實現「極致安全、人人可參與、高速處理」。針對「可擴展性」這一永恒話題,目前市場上的主流區塊鏈擴容方案按照範式區分,包括:

區塊鏈擴容方案包括:鏈内並行計算、Rollup、分片、DA 模塊、模塊化結構、Actor 係統、zk 證明壓縮、Stateless 架構等,涵蓋執行、狀態、數據、結構多個層級,是一個「多層協同、模塊組合」的完整擴容體係。而本文重點介紹以並行計算為主流的擴容方式。
鏈内並行計算 (intra-chain parallelism),關注區塊内部交易 / 指令的並行執行。按並行機制劃分,其擴容方式可以分為五大類,每類代表了不同的性能追求、開發模型和架構哲學,依次並行顆粒度越來越細,並行強度越來越高,調度復雜度也越來越高,編程復雜性和實現難度也越來越高。
鏈外異步並發模型,以 Actor 智能體係統(Agent / Actor Model)為代表,它們屬於另一種並行計算範式,作為跨鏈 / 異步消息係統(非區塊同步模型),每個 Agent 作為獨立運行的「智能體進程」,並行方式異步消息、事件驅動、無需同步調度,代表項目有 AO, ICP, Cartesi 等。
而我們耳熟能詳的 Rollup 或分片擴容方案,屬於係統級並發機制,並不屬於鏈内並行計算。它們通過「並行運行多個鏈 / 執行域」來實現擴容,而不是提升單個區塊 / 虛擬機内部的並行度。此類擴容方案並不是本文討論的重點但我們依然會將其用於架構理念的異同比較。

以太坊的串行處理架構發展至今,經歷分片、Rollup、模塊化架構等多輪擴容嘗試,但執行層的吞吐瓶頸依然未獲根本性突破。但與此同時,EVM 與 Solidity 依舊是當前最具開發者基礎與生態勢能的智能合約平台。因此,EVM 係並行增強鏈作為兼顧生態兼容性與執行性能提升的關鍵路徑,正在成為新一輪擴容演進的重要方向。Monad 與 MegaETH 則是這一方向上最具代表性的項目,分別從延遲執行與狀態分解出發,構建面向高並發、高吞吐場景的 EVM 並行處理架構。
Monad 是一個為以太坊虛擬機(EVM)重新設計的高性能 Layer1 區塊鏈,基於流水綫處理(Pipelining)這一基本並行理念,在共識層異步執行(Asynchronous Execution)、在執行層樂觀並發(Optimistic Parallel Execution) 。此外在共識和存儲層,Monad 分別引入了高性能 BFT 協議(MonadBFT)與專用數據庫係統(MonadDB),實現端到端優化。
Pipelining:多階段流水綫並行執行機制
Pipelining 是 Monad 並行執行的基本理念,其核心思想是將區塊鏈的執行流程拆分為多個獨立的階段,並將這些階段並行化處理,形成立體的流水綫架構,各階段運行在獨立綫程或核上,實現跨區塊的並發處理,最終達到提升吞吐量和降低延遲的效果。這些階段包括:交易提議(Propose)共識達成(Consensus)交易執行(Execution)和區塊提交(Commit)。
Asynchronous Execution:共識 - 執行異步解耦
在傳統鏈上,交易共識和執行通常是同步流程,這種串行模型嚴重限制了性能擴展。Monad 通過「異步執行」實現了共識層異步、執行層異步和存儲異步。顯著降低區塊時間(block time)和確認延遲,使係統更具彈性、處理流程更細分、資源利用率更高。
核心設計:
Optimistic Parallel Execution:樂觀並行執行
傳統以太坊對交易執行採用嚴格串行模型,以避免狀態沖突。而 Monad 則採用「樂觀並行執行」策略,大幅提升交易處理速率。
執行機制:
Monad 選擇了兼容路徑:盡可能少動 EVM 規則,在執行過程中通過推遲寫狀態、動態檢測沖突來實現並行,更像是性能版以太坊,成熟度好容易實現 EVM 生態遷移,是 EVM 世界的並行加速器。
區別於 Monad 的 L1 定位,MegaETH 定位為 EVM 兼容的模塊化高性能並行執行層,既可以作為獨立 L1 公鏈,也可以作為以太坊上的執行增強層(Execution Layer)或模塊化組件。其核心設計目標是將賬戶邏輯、執行環境與狀態隔離解構為可獨立調度的最小單元,以實現鏈内高並發執行和低延遲響應能力。MegaETH 提出的關鍵創新在於:Micro-VM 架構 + State Dependency DAG(有向無環狀態依賴圖)及模塊化同步機制,共同構建出面向「鏈内綫程化」的並行執行體係。
Micro-VM(微虛擬機)架構:賬戶即綫程
MegaETH 引入了「每個賬戶一個微型虛擬機(Micro-VM)」的執行模型,將執行環境「綫程化」,為並行調度提供最小隔離單元。這些 VM 之間通過異步消息通信(Asynchronous Messaging),而不是同步調用,大量 VM 可以獨立執行、獨立存儲,天然並行。
State Dependency DAG:依賴圖驅動的調度機制
MegaETH 構建了一套基於賬戶狀態訪問關係的 DAG 調度係統,係統實時維護一個全局依賴圖(Dependency Graph),每次交易修改哪些賬戶,讀取哪些賬戶,全部建模成依賴關係。無沖突的交易可以直接並行執行,有依賴關係的交易將按拓撲序串行或延後進行調度排序。依賴圖確保並行執行過程中的狀態一致性與非重復寫入。
異步執行與回調機制
MegaETH 構建在異步編程範式之上,類似 Actor Model 的異步消息傳遞,解決傳統 EVM 串行調用問題。合約調用是異步的(非遞歸執行),調用合約 A -> B -> C 時,每次調用都被異步化,無需阻塞等待;調用棧被展開為異步調用圖(Call Graph);交易處理=遍歷異步圖 + 依賴分辨 + 並行調度。
總而言之,MegaETH 打破傳統 EVM 單綫程狀態機模型,以賬戶為單位實現微虛擬機封裝,通過狀態依賴圖進行交易調度,並用異步消息機制替代同步調用棧。它是一種從「賬戶結構 → 調度架構 → 執行流程」全維度重新設計的並行計算平台,為構建下一代高性能鏈上係統提供了範式級的新思路。
MegaETH 選擇了重構路徑:徹底把賬戶和合約抽象成獨立 VM,通過異步執行調度來釋放極致的並行潛力。理論上,MegaETH 的並行上限更高,但也更難控制復雜度,更像是以太坊理念下的超級分佈式操作係統。

Monad 和 MegaETH 二者的設計理念都和分片(Sharding)有著較大不同:分片把區塊鏈橫向切分成多個獨立子鏈(分片 Shards),每個子鏈負責部分交易和狀態,打破單鏈限制在網絡層擴展;而 Monad 和 MegaETH 都保持了單鏈完整性,僅在執行層橫向擴展,在單鏈内部極限並行執行優化突破性能。兩者代表區塊鏈擴展路徑中的縱向強化與橫向擴展兩種方向。
Monad 和 MegaETH 等並行計算項目主要集中在吞吐優化路徑,以提升鏈内 TPS 為核心目標,通過延遲執行(Deferred Execution)和微虛擬機(Micro-VM)架構實現交易級或賬戶級的並行處理。而 Pharos Network 作為是一個模塊化、全棧並行的 L1 區塊鏈網絡,其核心並行計算機制被稱為「Rollup Mesh」。這一架構通過主網與特殊處理網絡(SPNs)的協同工作,支持多虛擬機環境(EVM 和 Wasm),並集成了零知識證明(ZK)、可信執行環境(TEE)等先進技術。
Rollup Mesh 並行計算機制解析:
此外,Pharos 通過多版本 Merkle 樹、差量編碼(Delta Encoding)、版本尋址(Versioned Addressing)以及 ADS 下沉(ADS Pushdown)技術,從存儲引擎底層重構執行模型,推出了原生區塊鏈高性能存儲引擎 Pharos Store,實現高吞吐、低延遲、強可驗證的鏈上處理能力。
總的來說,Pharos 的 Rollup Mesh 架構通過模塊化設計和異步處理機制,實現了高性能並行計算能力,Pharos 作為跨 Rollup 並行的調度協調者, 並非「鏈内並行」的執行優化器,而是通過 SPNs 承載異構定制執行任務。
除了 Monad 、MegaETH 和 Pharos 的並行執行架構外,我們也觀察到市場存在一些探索 GPU 加速在 EVM 並行計算中的應用路徑 的項目,作為對 EVM 並行生態的重要補充與前沿實驗。其中,Reddio 和 GatlingX 是兩個具有代表性的方向:
Artela 則提出了一種差異化的並行設計理念。通過引入 EVM++ 架構 WebAssembly(WASM)虛擬機,允許開發者在保持 EVM 兼容性的同時,利用 Aspect 編程模型在鏈上動態添加和執行擴展程序。其以 合約調用粒度(Function / Extension) 為最小並行單元,支持在 EVM 合約運行時注入 Extension 模塊(類似「可插拔中間件」),實現邏輯解耦、異步調用與模塊級並行執行。更加關注 執行層的可組合性與模塊化架構。其理念為未來復雜多模塊應用提供了新的思路。
以太坊的 EVM 執行模型自設計之初便採用了「交易全序 + 串行執行」的單綫程架構,旨在確保網絡中所有節點對狀態變更的確定性與一致性。然而,這種架構在性能上存在天然瓶頸,限制了係統吞吐和擴展性。相較之下,Solana(SVM)、MoveVM(Sui、Aptos)以及基於 Cosmos SDK 構建的 Sei v2 等原生並行計算架構鏈,從底層設計起就為並行執行量身打造,具備如下優勢:
當然,這類原生並行鏈也面臨生態兼容性的挑戰。非 EVM 架構通常需要配套全新的開發語言(如 Move、Rust)與工具鏈,對開發者而言存在一定的遷移成本;此外,開發者還需掌握如狀態訪問模型、並發限制、對象生命周期等一係列新概念,對理解門檻和開發範式均提出更高要求。
Solana 的 Sealevel 執行模型是一種賬戶並行調度機制,是 Solana 用於實現鏈内並行交易執行的核心引擎,通過「賬戶聲明 + 靜態調度 + 多綫程執行」機制,實現智能合約級別的高性能並發。Sealevel 是區塊鏈領域第一個在生産環境中成功實現鏈内並發調度的執行模型,其架構思想影響了後來的諸多並行計算項目,是高性能 Layer1 並行設計的參考範式。
核心機制:
1、顯式賬戶訪問聲明(Account Access Lists): 每筆交易在提交時必須聲明其涉及的賬戶(讀 / 寫),係統據此判斷交易間是否存在狀態沖突。
2、沖突檢測與多綫程調度
3、獨立執行上下文(Program Invocation Context): 每個合約調用在隔離的上下文中運行,無共享堆棧,避免跨調用幹擾。
SealevelSealevel 是 Solana 的並行執行調度引擎,而 SVM 是構建在 Sealevel 之上的智能合約執行環境(使用 BPF 虛擬機)。兩者共同構成了 Solana 高性能並行執行體係的技術基礎。
Eclipse 是一個將 Solana VM 部署到模塊化鏈(如 Ethereum L2 或 Celestia)上的項目,利用 Solana 的並行執行引擎作為 Rollup 執行層。Eclipse 是最早提出將 Solana 執行層(Sealevel + SVM)脫離 Solana 主網,遷移到模塊化架構中的項目之一,將 Solana 的「超強並發執行模型」模塊化輸出為 Execution Layer-as-a-Service,因此 Eclipse 也屬於並行計算大類。
Neon 的路綫不同,它將 EVM 引入 SVM / Sealevel 環境中運行。構建一個兼容 EVM 的運行層,開發者可使用 Solidity 開發合約並運行在 SVM 環境下,但調度執行使用的是 SVM + Sealeve。 Neon 更加傾向於模塊化區塊鏈(Modular Blockchain)範疇而並不強調並行計算創新。
總而言之,Solana 及 SVM 依賴 Sealevel 執行引擎,Solana 操作係統式調度哲學類似内核調度器,執行快速,但靈活性相對較低。是原生高性能、並行計算型公鏈。
MoveVM 是為鏈上資源安全與並行執行而設計的智能合約虛擬機,其核心語言 Move 最初由 Meta(前 Facebook)為 Libra 項目開發,強調「資源即對象」的理念,所有鏈上狀態都以對象存在,擁有明確的所有權與生命周期。這使得 MoveVM 能在編譯期分析交易間是否存在狀態沖突,實現對象級靜態並行調度,廣泛應用於 Sui 和 Aptos 等原生並行公鏈。
Sui 的對象所有權模型
Sui 的並行計算能力源於其獨特的狀態建模方式與語言級別的靜態分析機制。與傳統區塊鏈採用全局狀態樹不同,Sui 構建了一套基於「對象」的狀態模型(Object-centric model),配合 MoveVM 的綫性類型係統,使得並行調度成為編譯期即可完成的確定性過程。
Sui 以對象為單位劃分狀態空間,並結合編譯期所有權分析,實現低成本、無需回滾的對象級並行執行。相比傳統鏈的串行執行或運行時檢測,Sui 在執行效率、係統確定性與資源利用率方面實現了顯著提升。
Aptos 的 Block-STM 執行機制
Aptos 是基於 Move 語言的高性能 Layer1 區塊鏈,其並行執行能力主要源於自主研發的 Block-STM(Block-level Software Transactional Memory) 框架。與 Sui 傾向於「編譯期靜態並行」的策略不同,Block-STM 屬於「運行時樂觀並發 + 沖突回滾」的動態調度機制,適合處理復雜依賴關係的交易集。
Block-STM 將一個區塊的交易執行劃分為三個階段:
Block-STM 是一種「樂觀並行 + 回滾重試」的動態執行模型,適合狀態密集型、邏輯復雜的鏈上交易批處理場景,是 Aptos 構建高通用性、高吞吐公鏈的並行計算核心。

Solana 是工程調度派,更像「操作係統内核」,適合明確狀態邊界、可控型高頻交易,是硬件工程師風格,要像硬件一樣運行鏈(Hardware-grade parallel execution);Aptos 是係統容錯派,更像「數據庫並發引擎」,適合狀態耦合強、調用鏈復雜的合約體係;Sui 是編譯安全派,更像「資源型智能語言平台」,適合資産分離、組合清晰的鏈上應用,Aptos 和 Sui 要像程序語言工程師,像軟件一樣安全運行鏈(Software-grade resource security)三者代表了 Web3 並行計算在不同哲學下的技術落地路徑。
Sei V2 是基於 Cosmos SDK 構建的高性能交易型公鏈,其並行能力主要體現在兩個方面:多綫程撮合引擎(Parallel Matching Engine)與虛擬機層的並行執行優化,旨在服務高頻、低延遲的鏈上交易場景,如訂單簿 DEX、鏈上交易所基礎設施等。
核心並行機制:
Fuel 是一個基於以太坊模塊化架構設計的高性能執行層,其核心並行機制源於 改進型 UTXO 模型(Unspent Transaction Output)。與以太坊的賬戶模型不同,Fuel 使用 UTXO 結構來表示資産和狀態,這種模型天然具備狀態隔離性,便於判斷哪些交易可安全並行執行。此外,Fuel 引入了自主開發的智能合約語言 Sway(類似 Rust),並結合靜態分析工具,在交易執行前即可確定輸入沖突,從而實現高效、安全的交易級並行調度。是兼顧性能與模塊化的 EVM 替代執行層。
Actor Model 是一種以智能體進程(Agent 或 Process)為單位的並行執行範式,不同於傳統鏈上全局狀態的同步計算(Solana/Sui/Monad 等「鏈上並行計算」場景),它強調每個智能體擁有獨立狀態與行為,通過異步消息進行通信與調度。在這種架構下,鏈上係統可由大量彼此解耦的進程並發運行,具備極強的可擴展性與異步容錯能力。代表項目包括 AO(Arweave AO)、ICP(Internet Computer) 和 Cartesi,它們正推動區塊鏈從執行引擎向「鏈上操作係統」演化,為 AI Agent、多任務交互與復雜邏輯編排提供原生基礎設施。
雖然 Actor Model 的設計在表層特徵上(如並行性、狀態隔離、異步處理)與 分片(Sharding) 有一定相似之處,但本質上二者代表的是完全不同的技術路徑和係統哲學。Actor Model 強調「多進程異步計算」,每個智能體(Actor)獨立運行、獨立維護狀態,通過消息驅動的方式進行交互;而分片則是一種「狀態與共識的水平切分」機制,將整個區塊鏈劃分為多個獨立處理交易的子係統(Shard)。 Actor Model 更像是 Web3 世界中的「分佈式智能體操作係統」,而分片則是對鏈内事務處理能力的結構性擴容方案。兩者都實現了並行性,但出發點、目標與執行架構不同。
AO 是一個運行在 Arweave 永久存儲層上的去中心化計算平台,其核心目標是構建一個支持大規模異步智能體運行的鏈上操作係統。
核心架構特性:
AO 走的是極致「智能體原生 + 存儲驅動 + 無鏈架構」路綫,強調靈活性與模塊解耦,是「架設在存儲層之上的鏈上微内核框架」,係統邊界刻意收縮,強調 輕量計算 + 可組合控制結構。
ICP 是由 DFINITY 推出的 Web3 原生全棧鏈上應用平台,目標是將鏈上計算能力擴展到類 Web2 的體驗,並支持完整的服務託管、域名綁定與無服務器架構。
核心架構特性:
ICP 選擇重平台、一體封裝、強平台控制的操作係統範式,具備共識、執行、存儲、接入一體化的「區塊鏈操作係統」,強調 完整服務託管能力,係統邊界擴展為全棧 Web3 託管平台。
此外,其他 Actor Model 範式的並行計算項目可參考下表:

基於虛擬機架構與語言係統的差異,區塊鏈並行計算方案大致可分為兩類:EVM 係並行增強鏈與原生並行架構鏈(非 EVM)。
前者在保留 EVM / Solidity 生態兼容性的基礎上,通過對執行層進行深度優化,實現更高吞吐量與並行處理能力,適用於希望繼承以太坊資産與開發工具、同時獲得性能突破的場景。代表項目包括:
後者則徹底擺脫以太坊兼容性的限制,從虛擬機、狀態模型和調度機制重新設計執行範式,以實現原生的高性能並發能力。典型子類包括:
此外,Actor Model 作為一種更廣義的並行體係,通過基於 Wasm 或自定義 VM 的異步進程調度機制,構建出「多智能體獨立運行 + 消息驅動協作」的鏈上執行範式。代表項目包括:
基於上述邏輯,我們可以將當前主流的並行計算公鏈方案,歸納為如下圖表所示的分類結構:

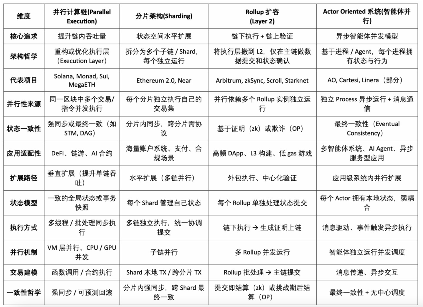
從更加廣義的擴容視角來看,分片(Sharding)和 Rollup(L2)側重通過狀態切分或鏈下執行實現係統水平擴展不同,而並行計算鏈(如 Monad、Sui、Solana)和 Actor Oriented 係統(如 AO、ICP)則直接重構執行模型,在鏈内或係統層實現原生並行。前者通過多綫程虛擬機、對象模型、交易沖突分析等方式提升鏈内吞吐;後者則以進程 / 智能體為基本單元,採用消息驅動與異步執行方式,實現多智能體並發運行。相比之下,分片和 Rollup 更像「將負載拆給多條鏈」或「外包給鏈下」,而並行鏈與 Actor 模型則是「從執行引擎本身釋放性能潛力」,體現出更徹底的架構演進方向。
並行計算 vs 分片架構 vs Rollup 擴容 vs Actor Oriented 擴展路徑比較

需要特別指出的是,目前多數原生並行架構鏈已進入主網上綫階段,盡管整體開發者生態尚難與 EVM 係的 Solidity 體係相提並論,但以 Solana 與 Sui 為代表的項目,憑借其高性能執行架構,以及生態應用的逐步繁榮,已成為市場高度關注的核心公鏈。
相比之下,盡管以太坊 Rollup(L2)生態已進入「萬鏈齊發」甚至「産能過剩」的階段,當前主流的 EVM 係並行增強鏈仍普遍停留在測試網階段,尚未經過主網環境的實際驗證,其擴容能力與係統穩定性仍需進一步檢驗。至於這些項目能否在不犧牲兼容性的前提下顯著提升 EVM 性能,推動生態躍遷,抑或反而加劇對以太坊流動性與開發資源的進一步分化,仍有待時間檢驗。
内容來源:TECHUB NEWS
財華網所刊載內容之知識產權為財華網及相關權利人專屬所有或持有。未經許可,禁止進行轉載、摘編、複製及建立鏡像等任何使用。
如有意願轉載,請發郵件至 content@finet.com.hk,獲得書面確認及授權後,方可轉載。
香港領先,世界一流的科技媒體平台 在數字化時代,Web3技術的崛起為媒體行業注入了新的活力。作為香港領先的Web3媒體平台,Techub News憑借其專業的團隊、豐富的資源和創新的業務模式,成為了行業内的佼佼者。Techub News,作為香港的科技媒體翹楚,致力於打造「香港領先,世界一流」的科技媒體和新媒體集群。Techub News平台提供最新、最快、最專業的Web3科技資訊,為用戶呈現科技前沿的無限魅力。