請輸入關鍵字:

熱門搜尋:

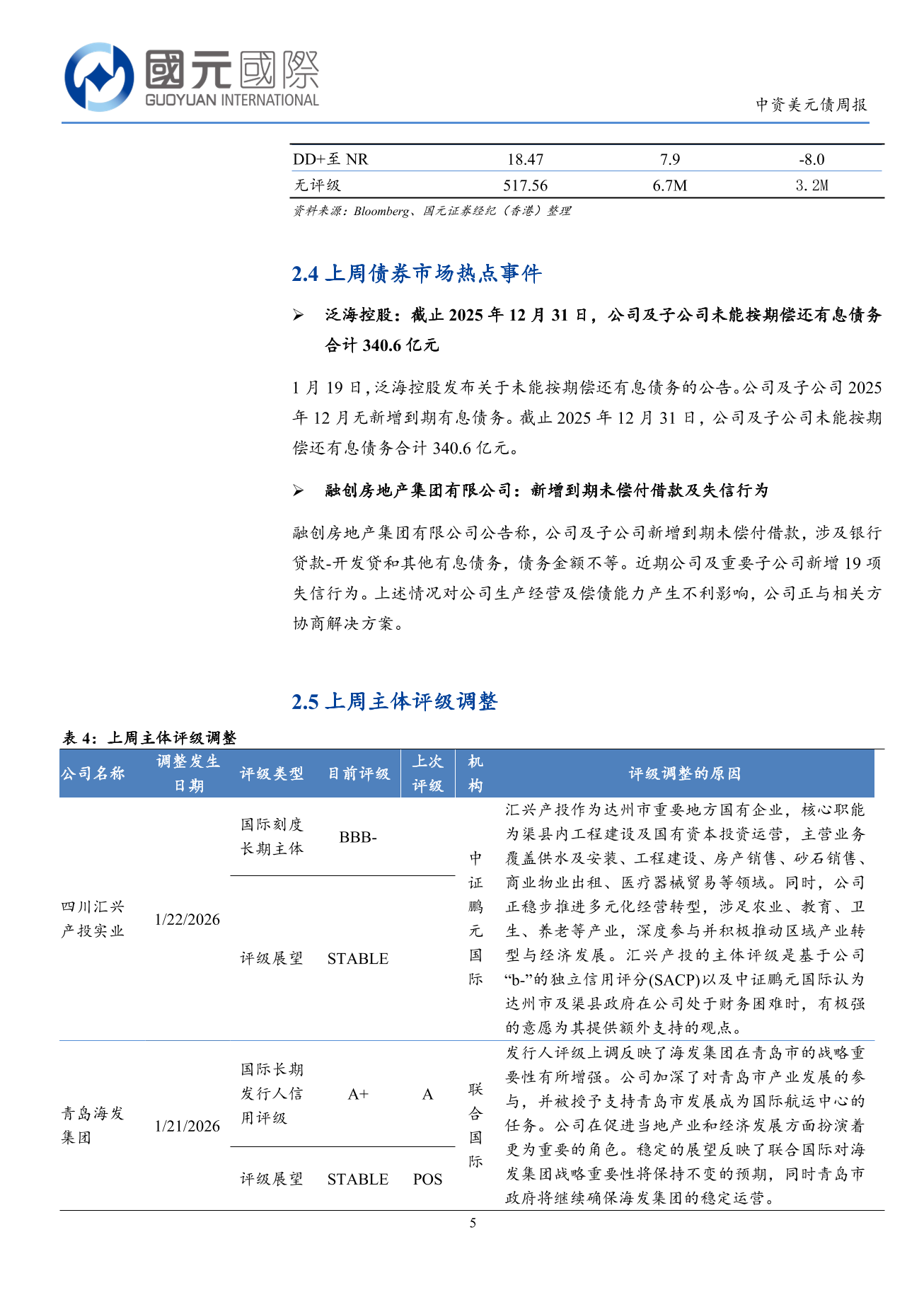
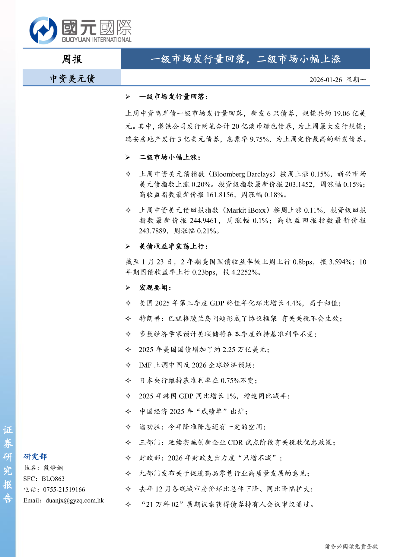
一級市場發行量回落,二級市場小幅上漲-中資美元債周報(1.19-1.23)

日期:2026年1月26日 下午4:17作者:國元國際

一級市場發行量回落,二級市場小幅上漲-中資美元債周報(1.19-1.23)

一級市場發行量回落,二級市場小幅上漲-中資美元債周報(1.19-1.23)

一級市場發行量回落,二級市場小幅上漲-中資美元債周報(1.19-1.23)

一級市場發行量回落,二級市場小幅上漲-中資美元債周報(1.19-1.23)

一級市場發行量回落,二級市場小幅上漲-中資美元債周報(1.19-1.23)

一級市場發行量回落,二級市場小幅上漲-中資美元債周報(1.19-1.23)

一級市場發行量回落,二級市場小幅上漲-中資美元債周報(1.19-1.23)

一級市場發行量回落,二級市場小幅上漲-中資美元債周報(1.19-1.23)

一級市場發行量回落,二級市場小幅上漲-中資美元債周報(1.19-1.23)

一級市場發行量回落,二級市場小幅上漲-中資美元債周報(1.19-1.23)

一級市場發行量回落,二級市場小幅上漲-中資美元債周報(1.19-1.23)

一級市場發行量回落,二級市場小幅上漲-中資美元債周報(1.19-1.23)

查看原文

財華網所刊載內容之知識產權為財華網及相關權利人專屬所有或持有。未經許可,禁止進行轉載、摘編、複製及建立鏡像等任何使用。

如有意願轉載,請發郵件至content@finet.com.hk,獲得書面確認及授權後,方可轉載。

下載財華財經APP,把握投資先機
https://www.finet.com.cn/app

更多精彩内容,請點擊:
財華網(https://www.finet.hk/)
財華智庫網(https://www.finet.com.cn)
現代電視FINTV(https://www.fintv.hk)

相關文章

1月26日
東鵬飲料(09980.HK)IPO申購指南:建議申購
1月26日
每日晨報-20260126
1月23日
【大行報告】DWS市場評論:1月FOMC會議前瞻 政治因素或主導利率走向
1月23日
每日晨報-20260123
1月22日
【大行報告】惠理基金多元資產展望
1月22日
每日晨報-20260122
1月21日
【大行報告】普徠仕:日本央行本週料將維持貨幣政策不變
1月21日
【大行報告】 德勤《2026科技、傳媒和電信行業預測》:彌合理想中的AI與現實之間的差距
1月21日
每日晨報-20260121
1月19日
【大行報告】羅兵鹹永道:料香港2025/26財政年度綜合預算赤字為2億港元

視頻

快訊

17:30
先聲藥業(02096.HK)進一步收到來自AbbVie支付的4000萬美元款項
17:22
​2025年香港食肆總收益價值臨時估計為1096億元
17:09
​香港2025年零售業總銷貨價值臨時估計為3805億元 按年上升1%
16:56
香港1月所有種類樓宇買賣合約共7631份 同比上升54.5%
16:47
香港大埔宏福苑管理人合安協助發放市區重建局「樓宇更新大行動2.0」資助予合資格業主
16:35
香港金管局公佈金融科技推廣藍圖
16:24
寧波精達:有針對機器人,液冷熱管理等新賽道新方向有積極佈局
16:20
【異動股】港股跌幅榜前十,XI二南三星-U(09347.HK)跌21.84%,XI二南三星(07347.HK)跌21.75%
16:20
【異動股】港股漲幅榜前十,亞太金融投資(08193.HK)漲378.26%,朝威控股(08059.HK)漲73.33%
16:14
工信部等八部門聯合發文 推進汽車數據高效便利安全跨境流動