一、通過備案
12月27日,已在A股上市的石頭科技(688169.SH)發佈公告表示,公司近日已經通過中國證監會備案,擬發行不超過3310.8萬股H股。

2025年12月22日,中國證監會信息顯示,稀宇科技Minimax、智譜於12月12日通過備案,擬赴港上市企業。

1、石頭科技(AH)
石頭科技於12月27發佈公告表示通過備案,擬發行不超過33,108,000股境外上市普通股併在香港聯合交易所上市。
石頭科技於2025年6月27日向港交所遞交招股書,擬在香港主板上市,公司是智能家用機器人領域的全球領導者。2024年度收入約119.18億人民幣,同比增長34.27%,毛利約60.02億人民幣,同比增長28.37%,淨利潤約為19.77億人民幣,同比下滑3.64%;此外,公司亦為A股上市公司,其證券代碼為:688169.SH。
2、稀宇科技MiniMax-PW(秘密遞表)
稀宇科技MiniMax於12月12日通過備案,擬發行不超過33,577,240股境外上市普通股併在香港聯合交易所上市。

稀宇科技MiniMax於2025年12月21日通過港交所聆訊,擬在香港主板上市,聯席保薦人為中金、瑞銀集團。公司是全球化的AI大模型公司,2025年前9個月收入0.53億美元,同比增長一倍,淨虧損5.12億美元,同比擴大近七成,毛利率23.35%。
3、智譜(秘密遞表)
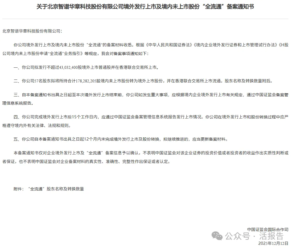
智譜於12月12日通過備案,擬發行不超過43,032,400股境外上市普通股併在香港聯合交易所上市。公司57名股東擬將所持合計178,282,205股境內未上市股份轉為境外上市股份,併在香港聯合交易所上市流通。

智譜於2025年12月19日通過港交所聆訊,擬在香港主板上市,獨家保薦人為中金。公司是中國領先的人工智能公司,2025年上半年收入1.91億元,同比增長三倍,淨虧損23.58億元,同比擴大九成,毛利率49.99%。
二、備案反饋意見
2025年12月22日-12月26日,國際司共對19家企業出具補充材料要求,具體如下:
1、海瀾之家
請你公司補充說明以下事項,請律師核查併出具明確的法律意見:
請結合發行人控股股東、實際控制人償債能力等情況,補充說明本次發行完成前後,發行人控股股東股權質押情況是否可能導致公司控股股東發生變化,是否可能導致發行人控制權發生變化,是否導致發行人存在《境內企業境外發行證券和上市管理試行辦法》第八條規定的禁止性情形。二、請出具專項說明:請說明發行人及下屬公司經營範圍包含「一般項目互聯網數據服務;數據處理和存儲支持服務;大數據服務;廣告設計、代理」等的具體情況,是否實際開展相關業務及具體運營情況,是否已取得必要的資質許可。
三、請按照《監管規則適用指引——境外發行上市類第2號:備案材料內容和格式指引》要求,對發行人(不限於控股股東及實際控制人)當前及歷史沿革中是否存在股份代持情形進行核查。
四、請按照《監管規則適用指引——境外發行上市類第2號:備案材料內容和格式指引》要求,對發行人員工持股計劃和股權激勵有關情況進行充分核查。
2、臨工重機
請你公司補充說明以下事項,請律師核查併出具明確的法律意見:
一、請說明備案材料對控股股東認定結果不一致的原因及認定標準,併就控股股東的認定情況出具明確結論性意見。
二、請說明最近12個月內新增股東入股價格的定價依據及公允性,該等入股價格之間存在差異的原因,是否存在入股對價異常,併就是否存在利益輸送出具明確結論性意見。
三、請對照《監管規則適用指引——境外發行上市類第2號:備案材料內容和格式指引》要求,(1)完善說明發行上市方案;(2)說明募集資金的境內外具體用途及相應比例,是否涉及具體的募投項目,是否已履行必要的審批、核準或備案程序。
四、請說明你公司及下屬公司業務涉及無人駕駛礦山設備的具體情況,是否涉及獲取和使用地理信息數據,併就經營範圍及實際業務是否涉及限制或禁止外商投資領域出具明確結論性意見。
五、關於股權激勵,請說明:
(1)員工持股平台辦理工商變更登記手續的進展情況;
(2)離職員工份額轉讓事宜處理進展,是否存在糾紛或潛在糾紛。
六、請說明本次擬參與「全流通」股東所持股份是否存在被質押、凍結或其他權利瑕疵的情形。
3、天瞳威視
請你公司補充說明以下事項,請律師核查併出具明確的法律意見:
一、請說明備案材料對控股股東認定結果不一致的原因及認定標準,併就控股股東的認定情況出具明確結論性意見。
二、請說明最近12個月內新增股東入股價格的定價依據及公允性,該等入股價格之間存在差異的原因,是否存在入股對價異常,併就是否存在利益輸送出具明確結論性意見。
三、請對照《監管規則適用指引——境外發行上市類第2號:備案材料內容和格式指引》要求,完善說明發行上市方案。
四、請以通俗易懂的語言詳述你公司業務模式及涉及AI大模型的具體情況,包括應用場景、具體功能等。
五、請說明:
(1)你公司及下屬公司經營範圍涉及導航、測繪、氣象及海洋專用儀器制造及銷售、網絡預約出租汽車經營服務、大數據服務、互聯網數據服務,以及設計、制作、代理、發佈廣告等,是否實際開展相關業務併取得必要的資質許可;
(2)你公司及下屬公司業務是否涉及獲取和使用地理信息數據,併就經營範圍及實際業務是否涉及限制或禁止外商投資領域出具明確結論性意見。
六、請說明同時設置境內外員工持股平台的原因及必要性,涉及履行境外投資、外匯管理等監管程序的具體情況及合規性,相關激勵對象取得激勵份額的資金來源,併就員工持股計劃實施是否合法合規出具明確結論性意見。
七、請說明本次擬參與「全流通」股東所持股份是否存在被質押、凍結或其他權利瑕疵的情形。
4、芯德半導體
請你公司補充說明以下事項,請律師核查併出具明確的法律意見:
一、請說明寧浦芯將所持你公司股權解除質押併向銀行承諾不予質押或轉讓給其他第三方、上市後將重新質押的原因及合理性,相關情況是否可能導致你公司控制權發生變化。
二、請說明最近12個月內新增股東入股價格的定價依據及公允性,該等入股價格之間存在差異的原因,是否存在入股對價異常,併就是否存在利益輸送出具明確結論性意見。
三、請對照《監管規則適用指引——境外發行上市類第2號:備案材料內容和格式指引》要求,(1)完善說明發行上市方案;(2)說明募集資金的境內外具體用途及相應比例,是否涉及具體的募投項目,是否已履行必要的審批、核準或備案程序。
四、關於股權激勵,請說明離職員工財產份額轉讓事宜相關手續辦理進展,是否存在糾紛或潛在糾紛。
五、請以通俗易懂的語言詳述你公司業務模式,併說明你公司及下屬公司經營範圍涉及集成電路制造、集成電路芯片及產品制造的具體情況。
六、請說明本次擬參與「全流通」股東所持股份是否存在被質押、凍結或其他權利瑕疵的情形。
5、豪特節能
請你公司補充說明以下事項,請律師核查併出具明確的法律意見:
一、關於股權變動:
(1)請就你公司歷次股權變動是否合法合規出具明確結論性意見;
(2)請說明你公司歷史沿革中是否存在股份代持情形;
(3)請說明最近12個月內新增股東入股價格的合理性,該等入股價格之間存在差異的原因,併就是否存在利益輸送出具明確結論性意見。
二、關於業務經營與規範運作:
(1)請說明你公司及下屬公司經營範圍包含「互聯網數據服務;工業互聯網數據服務;數據處理和存儲支持服務;房地產諮詢;非居住房地產租賃」的具體情況,是否實際開展相關業務及具體運營情況,是否已取得必要的資質許可,經營範圍和實際業務開展是否涉及限制或禁止外商投資領域,外資持股比例上限規定,以及本次發行上市及「全流通」前後是否持續符合外商投資準入政策要求;
(2)請說明你公司訴訟案件的最新進展,是否對日常業務經營存在不利影響,是否對本次發行上市構成實質性障礙。
三、請按照《監管規則適用指引——境外發行上市類第2號》的要求,在備案報告中補充會計師事務所的審計意見類型。
四、請說明本次擬參與「全流通」股東所持股份是否存在被質押、凍結或其他權利瑕疵的情形。
五、請說明你公司前期在全國股轉系統掛牌的詳細情況及終止掛牌原因,前期申請A股上市輔導的具體情況及終止原因,是否計劃繼續推進A股上市及具體安排,是否存在對本次發行上市產生重大影響的情形。
6、海納醫藥
請你公司補充說明以下事項,請律師核查併出具明確的法律意見:
一、關於股權變動:
(1)請說明你公司減資的程序合規性、相關稅費繳納以及減資對價款支付情況,併就你公司設立和歷次股權變動合法合規性出具明確結論性意見;
(2)請按照《監管規則適用指引——境外發行上市類第2號》股份代持相關要求,對你公司歷史上存在的股份代持情形進行核查。
二、請說明你公司設立境外子公司涉及的境外投資、外匯登記等監管程序具體履行情況,併就合規性出具結論性意見。
三、請說明你公司及下屬公司經營範圍包含「醫藥開發、研究;醫學研究和試驗發展;檢測服務」的具體情況,是否實際開展相關業務及具體運營情況,是否已取得必要的資質許可,經營範圍及實際業務是否涉及「人體幹細胞、基因診斷與治療技術開發和應用」或其他外商投資準入限制或禁止領域及相關判斷依據,本次發行上市前後是否持續符合外商投資準入政策要求。
四、請說明你公司及下屬公司通過第三方代繳以及未足額繳納社會保險和住房公積金的具體情況;未完結訴訟仲裁案件的最新進展,是否構成本次境外發行上市的實質性障礙。
五、請說明募集資金具體用途,境內外用途佔比情況,以及履行境內外投資審批、核準或備案程序情況。
六、請說明本次擬參與「全流通」股東所持股份是否存在被質押、凍結或其他權利瑕疵的情形。
7、卡諾普機器人
請你公司補充說明以下事項,請律師核查併出具明確的法律意見:
一、請補充說明你公司及下屬公司是否涉及開發、運營網站、小程序、APP、公眾號等產品,同時應包括你公司及下屬公司通過授權旗艦店、其他品牌商城、第三方平台店鋪、電商店鋪營運服務等業務,收集、儲存、接觸、處理的個人信息或訂單規模。是否涉及向第三方提供信息內容,提供信息內容的類型以及信息內容安全保護措施;同時說明收集及儲存的用戶信息規模、數據收集使用情況,上市前後個人信息保護和數據安全的安排或措施。
二、關於業務模式:
(1)請補充說明你公司業務涉及AI大模型的具體情況,大模型的應用場景、具體功能等;
(2)請補充說明你公司下屬公司經營範圍包含工業互聯網數據服務等的具體情況,是否實際開展相關業務及具體運營情況,是否已取得必要的資質許可,是否涉及限制或禁止外商投資領域,外資股比上限規定,以及本次發行上市及「全流通」前後是否持續符合外商投資準入要求。
三、請補充說明本次擬參與「全流通」股東所持股份是否存在被質押、凍結或其他權利瑕疵的情形。
四、請補充說明你公司主要股東上層投資人中「境外企業」及中國境內主體的穿透情況,是否存在法律法規規定禁止持股的主體。
五、請按照《監管規則適用指引——境外發行上市類第2號》完善你公司股本及演變情況,補充說明:
(1)你公司歷次增資及股權轉讓價格及定價依據,是否存在入股對價異常的情況,是否實繳出資,是否存在利益輸送;
(2)請核查你公司設立及歷次股權變動是否合法合規,併出具結論性意見;
(3)補充說明你公司是否存在股權代持,包括歷史沿革及間接股東層面中是否存在股權代持情形,不限於直接股東層面。如存在,請按照《監管規則適用指引——境外發行上市類第2號》股份代持相關要求進行核查。
8、領益
請你公司補充說明以下事項,請律師核查併出具明確的法律意見:
一、請結合股票質押原因、相關主體償債能力等情況,補充說明本次發行上市前後,你公司控股股東的股權質押情況,以及是否可能導致發行人控制權發生變化,是否導致發行人存在《境內企業境外發行證券和上市管理試行辦法》第八條規定的禁止性情形。
二、請補充說明:
(1)你公司重大資產收購和交易的標的股權交割進展;
(2)你公司下屬公司東莞盛翔、甦州領裕、深圳領滔高新企業技術認定的申請進展。
三、關於業務模式:
(1)請補充說明你公司業務涉及AI大模型的具體情況,大模型的應用場景、具體功能等;
(2)請補充說明你公司下屬公司經營範圍包含電池制造;光伏設備及元器件制造等的具體情況,是否實際開展相關業務及具體運營情況,是否已取得必要的資質許可,是否涉及限制或禁止外商投資領域,外資股比上限規定,以及本次發行上市前後是否持續符合外商投資準入要求。
四、請按照《監管規則適用指引——境外發行上市類第2號》對以下事項進行核查,併出具明確結論性意見:
(1)發行人所有下屬公司及分支機構情況,包括經營範圍等信息;
(2)核查前述主體的經營範圍及實際業務是否涉及限制或禁止外商投資領域,本次發行上市前後是否持續符合外商投資準入要求;
(3)核查前述主體的對外擔保情況、稅務合規情況、環境保護、安全生產等的合規情況、重大訴訟、仲裁或行政處罰等規範運作情況。目前僅核查主要子公司情況。
9、時邁藥業
請你公司補充說明以下事項,請律師核查併出具明確的法律意見:
一、請補充說明你公司國有股東履行國有股標識等國資管理程序進展情況。
二、請補充說明你公司歷次增資及股權轉讓價格、定價依據及價格差異原因,是否存在對價異常,併就你公司設立及歷次股權變動是否合法合規出具結論性意見。
三、請發行人結合藥物研發技術路線等情況說明發行人及下屬公司經營範圍、實際業務是否涉及「人體幹細胞、基因診斷與治療技術開發和應用」或其他外商投資準入限制或禁止領域及相關判斷依據,本次發行上市及「全流通」前後是否持續符合外商投資準入政策要求。
四、請補充說明本次擬參與「全流通」股東所持股份是否存在被質押、凍結或其他權利瑕疵的情形。
10、鲟龍科技
請你公司補充說明以下事項,請律師核查併出具明確的法律意見:
一、請說明發行人2025年8月第十七次、第十八次、第十九次股份轉讓、2025年9月第二十一次股份轉讓所涉相關轉讓方所得稅繳納情況。
二、請說明發行人本次募集資金用途是否涉及境外投資,是否已履行相關審批、核準或備案程序。
三、請說明發行人及下屬公司開發及運營APP、小程序、公眾號等產品情況,是否涉及收集和使用個人信息,如有,請說明收集及儲存的用戶信息規模、數據收集使用情況。
四、請說明發行人國有股東標識手續辦理進展。
五、關於外資準入:
(1)發行人及下屬公司經營範圍包含「農業科學研究和試驗發展」「二級保護鲟魚」以及水產苗種相關業務,請說明相關業務開展情況及其合規性,併說明不涉及外資準入相關領域的明確依據;
(2)除上述外,請進一步說明發行人及下屬公司經營範圍和實際業務經營是否涉及《外商投資準入特別管理措施(負面清單)(2024年版)》外資禁止或限制準入領域。
六、請說明本次擬參與「全流通」股東所持股份是否存在被質押、凍結或其他權利瑕疵的情形。
11、珀萊雅
請你公司補充說明以下事項,請律師核查併出具明確的法律意見:
一、請說明發行人本次募集資金用途是否涉及境外投資,是否已履行相關審批、核準或備案程序。
二、請說明發行人及下屬公司開發及運營APP、小程序、公眾號等產品情況,是否涉及收集和使用個人信息,如有,請說明收集及儲存的用戶信息規模、數據收集使用情況。
三、發行人下屬公司經營範圍包含設計、制作、代理、發佈廣告等,請說明廣告相關業務開展情況,是否取得必要的資質許可。
四、關於外資準入:
(1)發行人境內下屬公司經營範圍包括「電影攝制服務」「廣播電視節目制作經營」「網絡文化經營」「電影發行」「出版物零售」「演出經紀」等,請說明相關業務開展情況及其合規性,併進一步全面梳理發行人所有下屬公司經營範圍是否涉及《外商投資準入特別管理措施(負面清單)(2024年版)》中「文化、體育和娛樂業」相關領域;
(2)除上述外,請進一步說明發行人及所有境內下屬公司經營範圍和實際業務經營是否涉及《外商投資準入特別管理措施(負面清單)(2024年版)》外資禁止或限制準入領域。
12、利歐
請你公司補充說明以下事項,請律師核查併出具明確的法律意見:
一、請結合股票質押原因、相關主體償債能力等情況,補充說明本次發行上市前後,你公司控股股東及其一致行動人的股權質押及關聯擔保情況,以及是否可能導致發行人控制權發生變化,是否導致發行人存在《境內企業境外發行證券和上市管理試行辦法》第八條規定的禁止性情形。
二、請你公司對照《境內企業境外發行證券和上市管理試行辦法》第八條的規定,補充說明你公司及所有下屬企業是否存在境外發行上市禁止性情形。
三、請補充說明你公司注冊資本變更的工商登記程序辦理進展。
四、關於業務模式:
(1)請補充說明你公司業務涉及AI大模型的具體情況,大模型的應用場景、具體功能等,請就該問題單獨出具專項說明;
(2)請補充說明你公司下屬公司經營範圍包含設計、制作、代理、發佈國內各類廣告;熱力生產和供應;廣告設計、代理;廣告發佈;廣告制作;第二類增值電信業務;組織文化藝術交流活動;人工智能公共數據平台等的具體情況,是否實際開展相關業務及具體運營情況,是否已取得必要的資質許可,是否涉及限制或禁止外商投資領域,外資股比上限規定,以及本次發行上市前後是否持續符合外商投資準入要求。
五、請按照《監管規則適用指引——境外發行上市類第2號》對以下事項進行核查,併出具明確結論性意見:
(1)發行人所有下屬公司及分支機構情況,包括經營範圍等信息;
(2)列表核查前述主體的經營範圍及實際業務是否涉及限制或禁止外商投資領域,本次發行上市前後是否持續符合外商投資準入要求;
(3)核查前述主體的對外擔保情況、稅務合規情況、環境保護、安全生產等的合規情況、重大訴訟、仲裁或行政處罰等規範運作情況。目前僅核查主要子公司情況。
13、矽基
請你公司補充說明以下事項,請律師核查併出具明確的法律意見:
一、請補充說明你公司國有股東履行國有股標識等國資管理程序進展情況。
二、關於業務模式:
(1)請用通俗易懂的語言說明你公司業務模式;
(2)請補充說明你公司業務涉及AI大模型的具體情況,大模型的應用場景、具體功能等,請就該問題出具專項說明;(3)請補充說明你公司及下屬公司經營範圍包含人工智能公共數據平台;互聯網數據服務;數據處理和存儲支持服務;大數據服務;數據處理服務;互聯網信息服務;第二類增值電信業務;電影放映;電影攝制服務;市場調查(不含涉外調查);廣播電視節目制作經營;網絡文化經營;市場信息諮詢與調查(不得從事社會調查、社會調研、民意調查、民意測驗);電子商務(不得從事增值電信、金融業務);設計、制作各類廣告;廣告制作;廣告設計、代理;廣告發佈;從事語言能力、藝術、體育、科技等培訓的營利性民辦培訓服務機構(除面向中小學生開展的學科類、語言類文化教育培訓);演出經紀等的具體情況,是否實際開展相關業務及具體運營情況,是否已取得必要的資質許可,是否涉及限制或禁止外商投資領域,外資股比上限規定,以及本次發行上市及「全流通」前後是否持續符合外商投資準入要求。
三、請補充說明:
(1)你公司將陳莉萍及毛麗豔登記成為嘉興矽語有限合夥人的工商變更程序辦理進展;
(2)你公司申請高新技術企業證書展期的辦理進展。
四、請補充說明你公司歷次增資及股權轉讓價格、定價依據及價格差異原因,是否存在對價異常,併就你公司設立及歷次股權變動是否合法合規出具結論性意見。
五、請補充說明你公司將杭州謙語智能科技有限公司、杭州矽航數智生命科技有限公司、矽語(昆山)智能科技有限公司認定為非重要參股公司而非控股子公司或重要參股公司的依據,併參照《監管規則適用指引——境外發行上市類第2號》對發行人下屬公司的核查要求,說明該公司的基本情況,併核查其經營範圍及業務是否涉及限制或禁止外商投資領域,外資股比上限規定,以及本次發行上市及「全流通」前後是否持續符合外商投資準入要求。
六、請你公司補充說明未決訴訟的具體情況及最新進展,相關情形是否可能會對你公司未來經營產生重大不利影響,是否可能會對本次發行構成實質障礙,相關未決訴訟是否充分披露,請你公司及律師發表明確意見。
七、請你公司對照《境內企業境外發行證券和上市管理試行辦法》第八條的規定,補充說明你公司及所有下屬企業是否存在境外發行上市禁止性情形。
八、請補充說明本次擬參與「全流通」股東所持股份是否存在被質押、凍結或其他權利瑕疵的情形。
14、陽光電源
請你公司補充說明以下事項,請律師核查併出具明確的法律意見:
一、請補充說明你公司工業互聯網信息數據服務、大數據服務等業務開展情況,是否取得必要的資質許可。
二、請補充說明你公司及下屬公司經營範圍是否涉及《外商投資準入特別管理措施(負面清單)(2024年版)》領域。
三、請補充說明本次發行完成前後,你公司控股股東、實際控制人持有發行人股份質押情況是否可能導致重大權屬糾紛,或導致發行人控股股東發生變化。
四、請補充說明你公司境外子公司涉及的境外投資、外匯登記等監管程序具體履行情況,併就合規性出具結論性意見。
五、請補充說明你公司境外募投項目詳細情況及履行境外投資審批、核準或備案的情況。
15、暖哇
請你公司補充說明以下事項,請律師核查併出具明確的法律意見:
一、關於股權架構搭建及返程併購的合規性。請說明:
(1)持股5%以上的股東是否履行《關於境內居民通過特殊目的公司境外投融資及返程投資外匯管理有關問題的通知》的外匯登記,以及境內機構股東是否履行對外投資等境內監管程序;
(2)紅籌架構搭建過程中,涉及收購境內主體的,請說明交易對價、定價依據、稅費繳納等情況,是否符合《關於外國投資者併購境內企業的規定》;(3)香港公司設立暖哇(上海)商務信息諮詢有限公司、暖哇(無錫)商務信息諮詢有限公司時是否履行外商投資信息報告義務及外匯管理程序;(4)股權架構搭建及返程併購過程符合當時有效的外匯管理、境外投資、外商投資、稅務管理等監管規定的結論性意見。
二、關於控股股東及實際控制人認定:
(1)請按照現有股東持股情況說明控股股東及實際控制人認定情況,上市前後控制權認定依據發生變化的應說明有關情況;(2)請按照控股股東、實際控制人有關要求,對盧旻、眾安在線及其控制的主體進行說明及核查;(3)請說明眾安在線控制德同資本所持股份對應表決權的依據是否充分,與「德同資本與ZATechnology不存在一致行動關系」的表述是否存在前後矛盾;(4)請說明盧旻將董事提名權授予ZA Technology的具體情況,是否存在前提條件,以及對上市前後控制權認定的影響。
三、關於股本情況:(1)請按照新增股東標準對 CentralPine、Glenunga入股情況進行補充說明及核查,併說明最近12個月新增股東入股價格是否公允合理,是否存在利益輸送;(2)請說明HSG Venture VII Holdco, Ltd.是否為境外私募基金,入股價格是否合理公允,上層投資者人中是否存在境內主體、是否存在法律法規禁止持股的主體;(3)請說明股權激勵是否存在外部人員、離職人員及顧問,如存在上述主體,請按照《監管規則適用指引——境外發行上市類第2號》說明有關情況,併就股權激勵是否存在利益輸送出具明確結論性意見;(4)發行人歷史沿革中是否存在股權代持。
四、關於業務經營及公司高管情況:(1)請以通俗易懂的語言詳述發行人業務模式及涉及AI大模型的具體情況,包括應用場景、具體功能等;(2)請說明發行人董監高所持境外居留權涉及的具體國家或地區。
五、關於境內運營實體:(1)請按照《監管規則適用指引——境外發行上市類第2號》說明重大訴訟、仲裁情況;(2)請說明境內運營實體所持增值電信業務許可證涉及的具體業務範圍,境內企業(含下屬公司)經營範圍及實際業務是否涉及《外商投資準入特別管理措施(負面清單)(2024年版)》領域,上市前後是否持續符合外資準入要求。
16、小鵝網
請你公司補充說明以下事項,請律師核查併出具明確的法律意見:
一、關於搭建離岸架構及返程併購的合規性,請說明:(1)你公司及境內股東搭建離岸架構和返程投資涉及的外匯管理、境外投資、外商投資、稅務管理等監管程序具體履行情況,併說明是否符合當時有效監管規定的結論性意見;(2)你公司取得境內運營實體的交易對價、定價依據、支付手段、支付期限、定價的公允性,以及上述股權轉讓環節相關轉讓方納稅申報義務履行情況,是否符合《關於外國投資者併購境內企業的規定》;(3)股權架構調整過程中歷次減資的原因及對價支付情況,是否涉及虛假出資、抽逃出資,併說明相關決策程序履行及稅費繳納情況,是否符合《公司法》和稅收相關法律法規規定。
二、關於股東情況:(1)請說明你公司控股股東的完整穿透情況;(2)請按照《監管規則適用指引—境外發行上市類第2號》要求,說明你公司5%以上股東的穿透情況,以及向上穿透後境內主體的基本情況、是否存在法律法規規定禁止持股的主體;(3)請說明你公司歷史沿革中是否存在股份代持的情形;(4)請說明最近12個月內新增股東入股價格的合理性,該等入股價格之間存在差異的原因,併就是否存在利益輸送出具明確結論性意見。
三、關於信託安排:(1)請說明家族信託通過多層架構持有你公司股份的原因及合理性;(2)請結合信託契約具體條款說明你公司實際控制人所涉信託各當事人權利義務安排,併說明所有信託受益人具體信息,包括但不限於受益人、受益份額、與信託設立人的關系。
四、請按照《監管規則適用指引——境外發行上市類第2號》的要求,對你公司股權激勵計劃進行核查,併說明你公司未向部分激勵對象授予期權份額的原因,以及就是否存在利益輸送、是否合法合規出具明確結論性意見。
五、關於境內運營實體:(1)請說明你公司境內運營實體注冊資本實繳情況,歷次增資及股權轉讓定價依據,是否實繳出資,是否存在未履行出資義務、抽逃出資、出資方式存在瑕疵的情形,併就設立及歷次股權變動是否合法合規出具明確結論性意見;(2)請按照《監管規則適用指引——境外發行上市類第2號》在法律意見書中補充你公司境內運營實體的情況,目前僅核查說明主要境內運營實體情況;(3)請說明境內運營實體經營範圍包含「廣告設計、代理;互聯網數據服務;增值電信業務」的具體情況,是否實際開展相關業務及具體運營情況,是否已取得必要的資質許可,經營範圍及實際業務是否涉及外商投資準入限制或禁止領域及相關判斷依據,本次發行上市前後是否持續符合外商投資準入政策要求。
六、關於本次發行上市:(1)請說明你公司股份拆細的具體計劃安排,是否影響本次發行股份數量;(2)請說明募集資金具體用途,境內外用途佔比情況,以及履行境內外投資審批、核準或備案情況。
17、麓鵬制藥
請你公司補充說明以下事項,請律師核查併出具明確的法律意見:
一、關於搭建離岸架構及返程併購的合規性,請說明:(1)你公司及境內股東搭建離岸架構和返程投資涉及的外匯管理、境外投資、外商投資、稅務管理等監管程序具體履行情況,併說明是否符合當時有效監管規定的結論性意見;(2)你公司取得境內運營實體的交易對價、定價依據、支付手段、支付期限、定價的公允性,以及上述股權轉讓環節相關轉讓方納稅申報義務履行情況,是否符合《關於外國投資者併購境內企業的規定》。
二、關於股東情況:(1)請說明你公司控股股東的完整穿透情況,以及持股5%以上的股東向上穿透後的境內主體是否存在法律法規規定禁止持股的主體;(2)請說明最近12個月內新增股東入股價格的合理性,該等入股價格之間存在差異的原因,併就是否存在利益輸送出具明確結論性意見。
三、請按照《監管規則適用指引——境外發行上市類第2號》的要求,對你公司首發備案前制定併準備在上市後實施的期權激勵計劃進行核查。
四、請結合信託契約具體條款說明你公司實際控制人所涉信託各當事人權利義務安排,併說明所有信託受益人具體信息,包括但不限於受益人、受益份額、與信託設立人的關系。
五、關於境內運營實體:(1)請說明你公司境內運營實體注冊資本實繳情況,歷次增資及股權轉讓定價依據,是否實繳出資,是否存在未履行出資義務、抽逃出資、出資方式存在瑕疵的情形,併就設立及歷次股權變動是否合法合規出具明確結論性意見;(2)請說明境內運營實體廣州麓鵬消防備案手續補辦進展,是否構成重大違法違規,是否對本次發行上市產生重大影響;(3)請說明境內運營實體經營範圍包含「醫學研究和試驗發展;組織文化藝術交流活動;工程和技術研究和試驗發展;信息諮詢服務;自然科學研究和試驗發展;藥品互聯網信息服務」的具體情況,是否實際開展相關業務及具體運營情況,是否已取得必要的資質許可,經營範圍及實際業務是否涉及「人體幹細胞、基因診斷與治療技術開發和應用」或其他外商投資準入限制或禁止領域及相關判斷依據,本次發行上市前後是否持續符合外商投資準入政策要求。
六、關於本次發行上市:(1)請說明你公司股份拆細的具體計劃安排,是否影響本次發行股份數量;(2)請說明超額配售權行使前後的預計募集資金數量及其具體計算方式,募集資金具體用途,境內外用途佔比情況,以及履行境內外投資審批、核準或備案情況。
18、智譜華章(已出具備案通知書)
請你公司補充說明以下事項,請律師核查併出具明確的法律意見:
一、請補充說明:(1)你公司及下屬公司互聯網信息服務、基礎電信業務、第二類增值電信業務、網絡文化經營、廣播電視節目制作經營、數據處理和存儲支持服務、數據處理服務、大數據服務、數字內容制作服務、廣告制作、廣告設計、代理、廣告發佈、數字廣告制作、數字廣告發佈等業務開展情況及持有的相關資質,是否涉及外資準入負面清單限制或禁止領域;(2)請列表詳細說明本次發行上市及「全流通」前後你公司外資股比,下屬公司外資股比,本次發行上市及「全流通」前後你公司及下屬公司是否持續符合外商投資準入政策要求。
二、請補充說明:(1)你公司設立時出資的「清華大學計算機系唐傑團隊擁有的‘科技情報大數據挖掘與服務技術’」知識產權是否為職務發明創造,專利權是否歸屬單位,是否經過評估作價,請結合各專利權人背景及任職情況說明華控技術、唐傑、李涓子、劉德兵、許斌、張鵬享有專利權的依據;(2)2024年11月將16家參股公司出售給參股公司星連鼎森的背景情況及相關考慮,星連鼎森是否為私募基金;(3)境外子公司情況,以及相關境外投資、外匯登記等監管程序具體履行情況及合規性。
三、請補充說明:(1)實控人唐傑就其控制你公司情況是否獲得清華大學批準,若未獲批準,其持有你公司股權或表決權的處置計劃或措施,你公司控制權因此發生變化的情況,是否導致存在違反《境內企業境外發行證券和上市管理試行辦法》第八條規定的情形;(2)控股股東一致行動協議期限,一致行動期限結束後控股股東及實控人是否發生變化,是否對你公司生產經營產生負面影響;(3)近一年內同一時間入股股東入股價格不一致的原因,是否存在利益輸送情形;(4)歷次增資及股權轉讓價格及定價依據,歷史沿革中是否存在股權代持,設立及歷次股權變動是否合法合規;(5)提交備案材料後,是否存在新增股東的情況,若存在,請補充說明增資入股價格及定價依據;(6)國有股東標識辦理進展情況。
四、請補充說明:(1)設立多個及多層員工持股平台及前期股權激勵計劃未最終實施的原因;(2)將18名學生作為外部專家併通過員工持股平台進行激勵的原因,18名學生提供的具體專家服務內容,是否存在利益輸送情形;(3)已實施的股權激勵方案合規性,包括具體人員構成及任職情況,參與人員與發行人其他股東、董事、監事、高級管理人員是否存在關聯關系,以及價格公允性、協議約定情況、履行決策程序情況、規範運行情況,併就其是否合法合規、是否存在利益輸送出具明確結論性意見;(4)結合員工持股平台情況,說明你公司股東人數的計算方式及依據。
五、請補充說明你公司及下屬公司是否涉及開發、運營網站、小程序、APP、公眾號等產品,是否涉及向第三方提供信息內容,提供信息內容的類型以及信息內容安全保護措施;同時說明收集及儲存的用戶信息規模、數據收集使用情況,上市前後個人信息保護和數據安全的安排或措施。
六、請補充說明你公司A股輔導備案情況,推進A股上市的具體安排,是否存在對本次發行上市產生重大影響的情形。
七、請補充說明本次擬參與「全流通」的股東所持股份是否存在被質押、凍結或其他權利瑕疵的情形。
19、天數智芯(已出具備案通知書)
請你公司補充說明以下事項,請律師核查併出具明確的法律意見:
一、請就你公司設立及歷次股權變動是否合法合規出具結論性意見。
二、請補充說明你公司下屬公司經營範圍內包含增值電信業務的具體情況,是否實際開展相關業務及具體運營情況,是否已取得必要的資質許可,經營範圍及實際業務是否涉及限制或禁止外商投資領域,外資持股比例上限規定,以及本次發行上市及「全流通」後是否持續符合外商投資準入要求。
三、請補充說明你公司本次發行上市及「全流通」前後內資股及H股佔比。
四、請補充說明你公司股票激勵計劃是否存在預留權益。
五、請補充說明本次擬參與「全流通」股東所持股份是否存在被質押、凍結或其他權利瑕疵的情形。
文章來源:活報告公眾號
財華網所刊載內容之知識產權為財華網及相關權利人專屬所有或持有。未經許可,禁止進行轉載、摘編、複製及建立鏡像等任何使用。
如有意願轉載,請發郵件至content@finet.com.hk,獲得書面確認及授權後,方可轉載。
下載財華財經APP,把握投資先機
https://www.finet.com.cn/app
更多精彩内容,請點擊:
財華網(https://www.finet.hk/)
財華智庫網(https://www.finet.com.cn)
現代電視FINTV(https://www.fintv.hk)