問界是理想公認的頭號勁敵,包括在創始人李想自己的表述中,也說過華為的組織力太強,2022年三季度發佈的M7直接把理想ONE打殘,而$理想汽車(LI.US) 之後又憑借極強的組織調整和戰鬥能力進行了反擊。
直到今天,兩者在中高端增程SUV戰場酣戰3年,但仍然難分勝負。目前兩者都穩穩站住了中高端SUV的生態位,仍然是中高端SUV新能源車賽道「雙雄」。
所以,海豚君本篇報告將聚焦於幾個投資者最關注的核心問題:
一、先發者 VS追隨者,為什麼賽力斯仍能成功破局?
二、理想産品定義主導模式的優劣勢在哪?
三、與理想比,問界模式的含金量又如何?
四、如何看待當下理想和賽力斯的投資價值?

本篇重點回答前兩個問題,正文如下:
一、先發者和追隨者的博弈,為什麼賽力斯仍能成功破局?
1)理想的先發優勢:精準卡位
a. 藍海賽道挖掘能力強: 30萬元以上SUV正快速崛起
從30萬以上市場的需求變遷來看,SUV快速崛起,基本佔據了半壁江山,2023年SUV佔30萬以上整體乘用車銷量比重達到52%(轎車僅佔35%)。
SUV相比轎車,雖整體操控感和城市通勤經濟性上有劣勢,但因為大空間以及基本都配備四驅係統,更能滿足家庭用車(尤其是多孩家庭)和全場景的使用需求,而30萬以上車型的消費群體確實以家庭用車為主導(高收入中産家庭為主力),且增換購需求佔據絕對主導地位(已婚有孩家庭在增換購用戶佔比超過90%)。


而看理想的品牌定位,海豚君發現從成立至初理想的品牌定位就非常的清晰,理想一直以「移動的家」作為品牌定位,再通過「冰箱、彩電、大沙發」等舒適性配置,成功迎合了30萬以上SUV市場持續擴容,且家用佔主導的趨勢。
b. 技術路綫破局:簡單實用的增程路綫
新能源品牌30萬以上的SUV,因為要滿足高端用戶對於空間及全場景的需求,基本都是中大型全尺寸SUV且配備雙電機四驅模式,但車重和多電機直接影響續航能力。
① 車重影響:通常來說車重每增加10%,電池容量需提升8%-12%才能達到同等續航水平。而全尺寸SUV的整備質量本身就高,再加上雙電機四驅的配置再次加大整備質量,導致全尺寸純電車型續航能力的天然「bug」。
② 雙電機車型電耗高:雙電機四驅車型的峰值功率通常是單電機車型的 2 倍,電機在高功率輸出時效率會下降(尤其超過額定功率後),導致電耗陡增。
這也導致了,30萬以上高端純電SUV,尤其是純電中大型和全尺寸SUV,即使將電池配置打到可控成本範圍裡的最高,即使配備100kwh三元鋰電池、即使在電池已經叠代這麼輪,整體純電續航也僅能打到600-700km範圍内,低於20-30萬級純電SUV的續航(600-800km)。

③ 30萬以上用戶對全場景用車需求更高:
30萬以上用戶其實和剛需價格帶用戶本質需求不同:剛需價格帶用戶更多把城市用車當成主要用車場景(會更注重經濟性),30萬+用戶全場景用車需求更高,尤其是高速等長途用車場景也需全面覆蓋。
而CLTC續航本身也是基於常溫實驗室環境,且以城市低速低耗電工況為主,所以實際真實續航,尤其在冬季高速工況下(加開空調),NCM電池7折左右真實續航非常常見,實際續航可能也僅400-500km左右,很難支撐30萬+用戶的全場景用車需求。
所以說到底,這一矛盾的根源仍在於電池材料的限制。即使能量密度最高的NCM電池, 仍然受制於化學特性約束,能量密度提升已經基本觸及天花板,導致大型SUV的 「續航-成本」雙目標失衡,而續航bug真正的解決可能還得依賴電池的下一代技術路綫(固態電池/半固態電池)。
從目前的結果端來驗證,30萬以上市場仍以插混(包括增程)在持續拉滲透率,而純電的滲透率甚至呈現下滑趨勢。
而從車企的直接表現來看,蔚來Nio主品牌純電銷量持續萎靡,原本車型定價30萬+的純電車企(極氪、小鵬、阿維塔等)都將車型價格下沉到20萬級價格帶,背後其實反應的是高端純電需求不足,車企賣不動後被迫下沉。目前看來插混(包括增程)仍是30萬以上的最優解。
當然,理想也是該賽道上首家採用了當時業内都不看好的增程技術,但實際上增程相比插混來說更能接近純電車的駕駛體驗(增程式以電驅動,無插混的「油電切換頓挫」問題)。


由此看出,理想的成功,源於對市場需求的精準捕捉:
a. 賽道藍海:抓住30萬以上家用SUV持續擴容趨勢,品牌定位上緊緊圍繞 「移動的家」,直打家庭用戶心智。
b.優秀的産品定義能力:直擊30萬以上高端用戶對於全場景用車的需求,選擇當時大家都不看好的增程路綫作為過渡時期的解決方案,同時緊緊圍繞家庭SUV的需求,將舒適性配置的「冰箱彩電大沙發」基本打滿(PS: 理想也是造車新勢力中首個車型配備空氣懸架的車企,而當時空氣懸架還是BBA等豪華車專屬)
結果:理想推出的第一款車型,理想ONE, 核心特點聚焦於:增程+大六座+SUV,以及配備目前用戶所熟知的「冰箱彩電大沙發」,成功打造出家用SUV的標桿。
背後的原因也是在於用優秀的産品定義(高産品力)去全力滿足30萬+家用SUV藍海賽道的根本需求,並在此基礎上才形成的品牌力,後繼續擴張其産品矩陣(L6/L7/L8/L9),牢牢的守住了家用SUV的市場。

當然這也和創始人李想本身互聯網背景出身,擁有多次創業成功經歷,極其善於挖掘用戶痛點的經歷密不可分,也因此理想在之後的戰略選擇上,也一如既往想做藍海賽道的「first mover」(包括純電MPV Mega, 以及即將上市的理想i8等大型純電SUV,但這種戰略本身的風險性會更高)。

2) 賽力斯:與華為深度合作實現的彎道超車
從理想汽車和賽力斯的車型發展路徑來看,理想汽車於2019年底交付首款車型理想ONE大獲成功後,華為用跟隨方式同樣進入這一藍海賽道(中高端增程SUV),但同樣作為手機的跨界玩家,選擇與小米截然不同的路徑——以「智選車」模式賦能賽力斯,而非親自下場造車。
而賽力斯的成功,本質是與華為的深度合作實現的彎道超車:
a. 先用智選車破局:
賽力斯是華為智選模式下首家合作夥伴(2019年1月簽約),海豚君認為主要基於三方面考量:
① 制造基礎:賽力斯2017年取得新能源造車資質,且兩次創業積累中,具備傳統上遊零部件研發能力及整車制造經驗;
②能力互補:但賽力斯仍是傳統零部件和車企背景出身,相比理想這種高度互聯網思維的新勢力,賽力斯在智能化、用戶運營、産品定義等互聯網基因領域存在短板;
③合作效率:賽力斯作為行業弱勢方,能主動讓渡主導權,更易接受華為在研發、渠道、營銷等環節的主導權,減少自主權博弈,合作更高效;

而對於華為而言,這種模式也能讓華為快速實現:
①快速驗證和完善智選車模式:通過主導産品設計、智能化賦能(鴻蒙係統)和渠道整合(華為門店銷售),華為能在短期内高效驗證和完善智選車模式。
②以問界係列為樣板,推動智選模式向更多車企擴容:華為鴻蒙智行模式(原智選車模式)因為問界車型的成功,後成功擴展至「華為五界」。

b. 合作模式的深化調整:
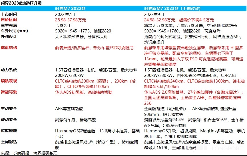
在合作關係確立後,華為和賽力斯開始聯合開發增程平台(研發費用主要賽力斯出),開始操盤賽力斯的産品設計和定義,並先後於2022年1月和2022年7月首次交付問界M5和M7兩款車型,直接對標理想ONE,屬於「Quick follower」。
而這兩款車型剛上市後確實直接對理想ONE産生了巨大的沖擊,包括在創始人李想自己的表述中,也說過華為的組織力太強,2022年7月M7的上市和操盤,直接把理想ONE給打殘了,而理想的股價也直接從2022年6月高點41美金迅速下滑至2022年11月最低點僅不到14美金。
但在理想的低谷時點,理想也迅速推出L9/L8/L7三款車型進行反擊(三款車型相隔交付時間僅半年左右,且價格帶從高到低),産品矩陣進一步完善,完全覆蓋30萬以上家庭用戶的用車需求,成功挽救了理想的危機時刻,也直接導致問界的銷售勢頭在短暫的達到月銷上萬輛之後又開始迅速下滑。

而海豚君回溯,兩款老款M5和M7在2022年並沒有可持續撼動理想L係列增程基本盤的主要原因在於:
1. 智選車合作模式初期存在問題(2022年及之前)
2022年華為與賽力斯合作是智選車模式的初探,還在磨合調整階段:
①産品定義華為並未完全主導:所以在車型最關鍵的産品力上,華為並沒有介入問界的底盤設計,所以和理想的車輛架構是純電驅架構設計不同,問界的老款M5和M7底盤和車身架構仍然基於傳統燃油車平台改造(如東風風光ix7),屬於「油改電「比例較高的車型,這也讓老款M5和M7的産品力上相比理想就有天然的缺陷。
M5産品定義問題:M5定義為緊湊型增程SUV,空間與舒適性很難滿足家庭用戶核心需求。

老款問界M7産品力不足:無論是在空間和舒適性,以及在能耗管理和整體續航,甚至在底盤和懸架方面,老款問界M7産品力相比理想L7有明顯的短板,尤其問界初代M5和問界M7兩款産品還是油改電産品。

② 華為對賽力斯生産把控不夠:在生産方面,由於賽力斯主要負責整車制造,而華為並未直接管控生産綫,所以2022年M7上市初期有因為供應鏈問題導致的交付延遲,同時還存在一些制造工藝上的缺陷(底盤異響,懸掛偏軟導致告訴過彎車身晃動等各種問題), 造成了車型的爆款周期很短。
③ 問界品牌定位和認知模糊:同時在品牌建設和營銷方面,華為和問界2022年的合作仍以華為的技術背書為主(並未明確HUAWEI問界品牌標識),同時在渠道上主要是華為門店用來展示引流(體驗中心),而賽力斯主導生産和交付,消費者對問界的品牌定位和認知存在困惑。

c) 智選模式合作調整,合作繼續深化(2023年及之後)
①華為直接負責新産品定義:華為全面主導智駕,底盤優化,産品換新及價格策略;
②華為品牌直接賦能:明確華為問界品牌標識,直接將華為品牌力賦能給問界,避免消費者對問界的品牌認知困擾;
③渠道和營銷全面升級:2023年7月,賽力斯與華為共同決定成立"AITO問界銷服聯合工作組",全面負責營銷、銷售、交付、服務、渠道等業務的端到端閉環管理。
而這種合作的深化調整也直接有效,賽力斯的關鍵轉折點在23年9月發佈的改款問界M7:
① 産品定義和産品力:對底盤、續航、智駕、空間舒適度方面進行全面的升級;
② 營銷打法:明確華為問界品牌標識+華為全面負責問界品牌營銷,同時華為Mate 60熱銷也為新款M7進行引流;
③ M7定價:相比2022款,售價降低4-5萬元,此次改款上市即大爆,上市首月累計大訂突破6萬台。
在2024年1月,問界M7銷量攀爬到頂峰3萬台,實現了對理想銷量的反超,並在24年2月趁銷售勢頭正盛推出了問界産品矩陣中最高價的産品問界M9,而這款定價最高的車型反而成為了問界目前最暢銷的産品,在巅峰時期實現了月銷1.7萬輛,直接登上40萬+級SUV的銷量榜首。
而賽力斯也憑借M7+M9兩款車型成功站穩中高端SUV生態位(尤其是M9)。


二. 理想VS賽力斯:理想的産品定義模式優劣勢
理想和賽力斯雖然都選擇了同一賽道,但兩者成功的本質並不相同-理想用「藍海賽道挖掘+優秀的産品定義」建立壁壘,而賽力斯以「華為賦能」實現彎道超車;
① 理想:藍海賽道挖掘+産品定義主導模式
依賴創始人李想的用戶痛點挖掘能力(如高端SUV的家庭用車場景),以及用優秀的産品定義能力滿足該藍海賽道的用戶需求,包括理想之後的戰略選擇上,也一如既往的想做新興藍海賽道的「first mover」。
而這種戰略模式的優勢在於:
a. 享受到先發者紅利:持續站穩中高端SUV生態位,用産品力構建品牌力
理想憑借理想ONE這款爆款車型牢牢搶佔家庭用戶的心智,建立買理想=最適合中高端家用SUV的用戶認知錨點,通過強調空間和實用性,在高産品力的基礎上從而構建品牌力。

也因此,理想建立的用戶心智使理想持續站穩中高端SUV的生態位,同時憑借理想ONE+L9/8/7産品矩陣,在2020-2023年4年間,理想30萬以上插混車型市佔率一直佔據超半壁江山(市佔率高點在2021年達到65%,連續4年30萬以上車型市佔率都超50%),直到2024年開始才被問界M9搶了30萬以上車型的市場份額。
所以由此看出,理想不僅可以享受到30萬以上細分賽道由插混持續拉市佔的行業beta紅利,同時也憑借先發者優勢構建了自身的alpha,理想銷量和收入高增的紅利期也持續了將近4-5年,也成為了蔚小理三強爭霸賽中銷量和收入增速最高,和目前市值最高的新勢力。



b. L係列套娃模式對於研發費用和制造成本的雙重節省,享受高於行業的毛利率和利潤率優勢:
雖然由於電池成本的下行,以及新能源車企競爭的逐步加大面臨的行業層面的産能過剩,蔚小理三家的賣車ASP自2022年起也持續處於下行軌道之中,但理想的賣車毛利率最為穩健,基本能保持在20%上下,是蔚小理中賣車毛利率最高的車企。而蔚來在2024年賣車單價比理想還要高時,賣車毛利率卻下滑到僅12%。
所以理想超行業平均的賣車毛利率一方面是由於享受到先發紅利帶來的一定的賣車單價溢價和站穩中高端SUV賽道帶來的規模效應優勢,而另一方面也是由於套娃模式對於制造成本的節省(繼理想ONE之後,理想後續推出的L9/8/7/6係列本質上都是理想ONE的套娃車型,平台和零部件通用率高也一定程度能節省制造和採購成本)。


而從車企的研發費用來看,理想在2024年收入體量是蔚來的2.2倍時,研發費用在2024年比蔚來還要低20億,研發費用率也由於享受到中高端增程紅利帶來銷量槓桿效應的優勢釋放持續處於行業低位。
而這個處於相對低位的研發費用一方面確實因為理想的研發效率會比蔚來高效很多,另一方面也是因為增程的套娃車型本身也並不需要太多的研發費用的投入,也因此理想可以把更多的研發費用投入到下一個護城河的建設上(如理想在高端純電藍海賽道的嘗試以及能影響到車企終局的智駕投入上)。


這也讓理想,成為了最先盈利的新勢力,憑借在中高端增程SUV的先發者紅利優勢,積累了相對充足的現金流,所以從理想自身經營角度來說,理想即使藍海戰略下的純電車型出牌再次不及預期,但仍然有足夠的在手現金安全墊去進行試錯和去做戰略調整。

c. 領先的智駕投入和進度能享受到下一波智駕拐點對利潤和估值的雙重潛在釋放可能性:
在海豚君之前的《終極拷問,FSD 真能撐起 1.5 萬億特斯拉?》的這篇文章裡,已經詳細的探討過智駕對於車企的意義。
目前新能源車行業已經處於嚴重的産能過剩和内卷下,尤其是在電動化創新已經快接近尾聲,光靠賣車這個硬件收入,車企即使能挖掘出細分的藍海賽道,但能帶來的紅利期的優勢已經越來越短暫(可能不到一年就能被追上),而真正能構造車企護城河以及拔估值的關鍵(從硬件估值到軟硬一體化的估值),也是賣車終局模式的重要的競爭要素。
也因此,車企都在特斯拉的引領下紛紛都在智能化上加大投入,2024年12月,理想也宣佈從「智能電動車企業」轉型到「人工智能企業」,目前理想的智駕能力也處於行業第一梯隊,智駕拐點來臨時,理想可能更能享受到對利潤和估值雙重釋放的潛力。(但目前智駕拐點仍然未至,對於國内車企的估值仍緊圍繞著賣車銷量)

但這種戰略的劣勢在於:
①增程技術本身護城河並不高,導致理想L係列的先發優勢紅利持續被侵蝕:
從理想30萬以上增程車型的市佔率來看(理想30萬以上增程車型銷量/30萬以上插混車型總銷量),在中高端增程先發優勢確實給理想構建了長達接近4-5年的領先期。理想30萬以上插混車型市佔率一直佔據超半壁江山。
但在2024年之後就面臨了強大的對手問界M9的沖擊,市佔率就在下滑,而在2025年面臨的對於理想增程基本盤的沖擊更大, 中高端增程SUV的先發紅利優勢持續被侵蝕, 理想30萬以上車型市佔率從原來的超半壁江山已經下滑到在2025年1-5月僅27.5%。

而具體去拆2024年之後理想在30萬以上增程基本盤面臨的沖擊,可以看到:
理想30萬以上車型市佔率自2024年2月問界M9上市後持續在30%-40%區間波動,但整體仍然是呈現下滑趨勢,尤其在2025年直接競對問界,用改款M9+新M8的産品矩陣持續攻打理想30萬以上L7+L8+L9的組合,理想30萬以上市佔率下滑更明顯,到2025年5月已經下滑到僅23%。

而理想在2024年3月L7/8/9係列基本盤受到問界競爭沖擊,Mega也失利的時候,迅速推出車型結構中價格最低的L6來挽救銷量,憑借自身通過産品力構建的品牌力在做車型下沉。
一般車企品牌降維都自帶品牌勢能優勢,價格帶從上往下打更容易,所以理想L6推出後也確實挽救了理想的銷量,為理想2024年50萬輛的實際銷量貢獻了接近20萬輛,在2024年二季度及之後在理想車型結構中也佔據了接近一半。

但在2025年1-5月,理想L6的市佔率也開始下滑, 20萬以上車型的市佔率同樣也下滑到2025年5月低點僅25%。
而市佔率下滑背後的根本原因還是理想的L係列的先發優勢紅利持續被消耗,尤其是理想本身並不屬於真正以品牌力出身的玩家(車型結構在持續下沉),而如果用戶群體更看重實用性屬性(大空間+家用屬性),天然的很容易被價格更低但産品力也不錯的競品車型所吸引, 尤其在增程技術本身的護城河並不高,模仿起來相對容易的情況下。


2025年除了直接竟對問界之外,入局中高端增程/插混SUV玩家日益增多,理想增程基本盤面臨的競爭也持續加大:
a. 第一痛點——産品溢價:用更低的價格,實現更大的空間,定位六座大型SUV直攻理想和問界:
本身主打中高端品牌,所以定價仍然在30萬以上價格帶的玩家:如騰勢 N9, 領克 900,目前這兩款車型連續2個月的合計市佔率達到了近10%左右,能從理想和問界手上搶到市場份額;而下半年還有極氪電混車型上市;
本身品牌主打性價比路綫,所以定價在20-30萬價格帶的玩家:深藍S09, 銀河M9,也被稱為「半價理想」;
b. 第二個痛點,用 「大電池」+「小油箱」「方案去打增程市場:主要是今年下半年的小鵬,和 2026 年的小米;
而今年理想增程改款已經全部出牌(改款力度相對較小),但下半年問界還有改款M7上市,理想增程基本盤車型改款力度已經越來越小(尤其是2025年的L係列小改款,基本僅升級智駕和激光雷達)。
同時理想對增程車型的第二個痛點:用戶最頻繁的用車場景-城市通勤的純電續航幾乎無升級,目前看來這樣的升級力度無法對增程基本盤進行有效防守。


② 錯判藍海賽道帶來的高風險敞口:
理想的藍海賽道挖掘+産品定義主導模式,這種戰略模式天然伴隨高風險敞口,一旦出現誤判賽道就會引發利潤與估值雙殺。
而理想首發純電戰略的第一款純電MPV車型:理想Mega就是典型案例,本身也是藍海賽道戰略下對於純電MPV市場空間出現的錯判+自身車型定價失誤:
1) 賽道誤判+産品定位失誤
藍海賽道誤判:30萬以上純電MPV仍然是個小眾市場,在Mega上市之前月銷長期僅有4000輛左右。
場景脫節:MPV的用車屬性本身更適用於商務接待,但Mega仍然沿襲了理想家用屬性的邏輯,但家用MPV需要滿足全場景的用車需求,尤其是長途出行。
理想55.98萬的mega,雖然CLTC純電續航在710km (高速實際續航400km-500km左右),在mega首次上市時,理想自建的超充站僅300多座,補能設施非常不完善, 是很難適用於家庭用戶對於實用性和全場景的用車需求的。
2) 定價脫離品牌溢價能力:
品牌力溢價無法支撐55.98萬的高定價:理想高估了自身的家用屬性帶來的品牌力溢價,理想的品牌力本質是要在高産品力基礎上才建立的(理想的目標人群也是家用和實用主義者),而如果單從品牌力的比拼上是不如華為等自帶品牌玩家 (理想車型結構下沉趨勢VS問界車型結構上行趨勢)。
Mega首次上市55.98萬的定價過高,理想的品牌力溢價無法支撐此定價。
産品力不足:相較理想L9旗艦車型,Mega内部設計升級有限,産品力未能匹配溢價預期。
而Mega的失敗導致了兩方面的連鎖反應:
a. 盈利閃崩:在理想的2024年一季度業績的財報中,也體現出了 Mega的失敗,帶來的包括三費投入節奏來不及調整(按預期銷量65-80萬銷量推進),以及將戰略重點過度放在Mega車型身上,致使L係列經營節奏錯亂的被迫降價的一係列負面連鎖反應,具體可見海豚君的財報點評:《理想:盈利閃崩!考驗信仰的時刻到了》。
b. 股價崩塌:從理想的歷史股價復盤來看,除了由於來自問界競爭的沖擊+30萬以上增程市場的滲透速度(啃BBA盤子)變慢,帶來的對於理想增程銷量基本盤的沖擊(2024年增程車型銷量增速放緩),理想Mega車型作為純電戰略的首發旗艦車型,首戰失利使理想在2024年2月末接近46美元的股價高點,在短短4個月不到的時間,股價攔腰斬到階段性最低點18美元左右。
所以由此看出,理想的藍海賽道戰略,本質是屬於高風險高收益的投資模式,一旦成功會帶來對利潤與估值雙擊(L係列增程車型定位成功帶來的戴維斯雙擊),但一旦失敗會引發戴維斯雙殺時刻。

海豚君將會在下篇繼續帶您拆解:
1. 與理想比,問界模式的含金量又如何?
2. 這兩場模式之爭背後,究竟是産品定義模式主導的含金量決勝,還是華為高品牌力粘性對於問界的加持稱王?誰的投資在當前時點更具備價值?
敬請關注!
内容來源:長橋海豚投研
財華網所刊載內容之知識產權為財華網及相關權利人專屬所有或持有。未經許可,禁止進行轉載、摘編、複製及建立鏡像等任何使用。
如有意願轉載,請發郵件至content@finet.com.hk,獲得書面確認及授權後,方可轉載。
下載財華財經APP,把握投資先機
https://www.finet.com.cn/app
更多精彩内容,請點擊:
財華網(https://www.finet.hk/)
財華智庫網(https://www.finet.com.cn)
現代電視FINTV(https://www.fintv.hk)