撰文:0xResearcher
去中心化衍生品市場在過去兩年裡經歷了迅速崛起。從鏈上永續合約的試水,到如今多個協議日成交量突破數十億美元,這一細分賽道已經成為 DeFi 增長最具爆發力的方向之一。不同項目在模式選擇上出現了明顯分歧,這是因為它們對關鍵挑戰的優先次序和解決方案各不相同。
我們將以兩個最大的永續合約 DEX 為例展開討論:Hyperliquid 優先考慮極致性能,以吸引追求與中心化交易所相媲美交易體驗的用戶,專注於速度和效率;Orderly 則將自己定位為「流動性基礎設施」,旨在為蓬勃發展的去中心化衍生品生態係統提供所需的基礎流動性,解決 DeFi 中流動性分散的歷史問題。
這些不同的路徑選擇是為了應對幾個關鍵的市場挑戰。一個主要問題是需要在保持去中心化的同時復制中心化交易所(CEX)的性能和用戶體驗。CEX 提供卓越的速度和訂單執行,這是許多 DeFi 用戶所期望的。
另一個挑戰是不同 DeFi 協議之間的流動性分散,這使得交易者難以執行大額訂單,而不會出現嚴重的滑點。此外,許多用戶尋求更全面和用戶友好的 DeFi 體驗,而不是必須浏覽多個專門的平台。Hyperliquid 和 Orderly 的不同方法,反映了它們為應對這些挑戰並佔領不斷增長的去中心化衍生品市場不同部分所做的嘗試。
Hyperliquid 的思路非常直接——做鏈上版的幣安。Hyperliquid 的成功在於,它抓住了交易者的核心需求:深度與速度。對於習慣了中心化平台的專業交易員來說,流動性深度和低延遲是剛需,而 Hyperliquid 提供了接近 CEX 的體驗。其鏈上結算的透明性,又讓資金安全更有保障。可以說,Hyperliquid 更像是一個極致的 C 端産品,通過性能和體驗去搶佔用戶心智。Hyperliquid 的架構擁有完全鏈上的訂單簿,這在去中心化交易所(DEX)中很少見 。
Hyperliquid 在去中心化永續合約 DEX 市場中處於領先地位,獨佔超過 70% 的市場份額 。Hyperliquid 運營一個原生流動性引擎,提供更小的點差和卓越的市場深度,而不是依賴外部流動性提供商。

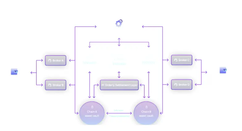
與 Hyperliquid 不同,Orderly 並沒有把自己定位為單一的 C 端交易平台,而是選擇走基礎設施路綫。它提供訂單簿、撮合引擎和流動性支持,幫助其他前端項目快速上綫衍生品交易,從而形成一個開放的生態。Orderly Network 通過資産層(Asset Layer)、引擎層(Engine Layer)、結算層(Settlement Layer)三層結構來實現資産交易的流程。
簡單來說,Orderly 就像一個「交易中介平台」。當你在某個 App 上下單買賣時,這個 App(我們叫它代理商)會把你的訂單發給 Orderly;Orderly 的係統會自動幫你找到合適的買家或賣家進行配對;交易成功後,係統會自動更新你賬戶裡的資金和持倉情況。

其中,結算層 Orderly Chain 是 Orderly Network 全鏈基礎設施的核心産品,承擔著跨鏈數據信息傳遞、交易結算和賬本數據記錄的功能。
這種模式的價值在於,Orderly 不依賴單一應用,而是通過服務更多合作夥伴形成規模效應。每一個接入 Orderly 的前端,都能共享其底層流動性和撮合能力,從而避免「流動性分散」的問題。長期來看,Orderly 更像是衍生品市場的「基礎設施層」,為不同項目賦能。

現階段 Orderly 通過整合多個項目已經構建起龐大的生態網絡,這種基礎設施優勢的釋放正是其近期表現亮眼的關鍵原因——作為底層協議,Orderly 在交易量和營收方面均躋身 Perp Dex Top3,充分驗證了生態模式的商業價值。

除此之外基於多鏈的優勢,近期接入 Ceffu(幣安的機構託管合作夥伴)建立自己的 Omnivault,用戶可以將多鏈資産放入這個 OmniVault,Ceffu 保護資産安全,並讓專業的量化機構 Kronos Research 來保證收益。近期 OmniVault 的 TVL 在不斷走高的情況下,收益依舊走高,過去 30 天的年化收益率可以達到 26%,這已經是十分誇張的數據。

Hyperliquid 的策略很直接——打造一個讓交易者「用了就離不開」的平台。就像你習慣了某個手機操作係統後很難換成別的一樣,專業交易員一旦適應了某個平台的交易界面和速度,換平台的成本是很高的。
這種模式的護城河就是「用戶粘性」。交易員最看重什麼?速度快、不卡頓、有足夠的流動性(簡單說就是想買就能買到,想賣就能賣掉)。當 Hyperliquid 把這些做到極致後,就會産生滾雪球效應:越多人來交易,流動性越好;流動性越好,又吸引更多人來交易。
Orderly 選擇的路綫完全不同——它不直接面對用戶,而是給其他想做交易平台的公司提供底層技術支持。就像電力公司不直接賣電器,但所有電器都需要用它的電一樣。這種「賣水給淘金者」的模式有個獨特優勢:網絡效應。隨著接入的平台越來越多,整個網絡的流動性會越來越深厚,所有合作夥伴都能受益。
Hyperliquid 面向用戶的模式優勢在於能夠直接控制用戶體驗,快速響應市場需求,建立強烈的品牌認知。但需要在競爭激烈的市場中持續投入資源來維護用戶關係。Orderly 基礎設施模式的特點是收入來源多元化,不依賴單一應用的成敗,通過服務整個生態來獲得穩定增長。但對生態合作夥伴的依賴度較高,需要不斷擴大網絡規模來保持競爭力。兩種模式都有各自的發展邏輯和市場定位,代表了 DeFi 領域不同的商業思路。
這兩種模式很可能會在各自的軌道上持續演進並出現有趣的融合趨勢。Hyperliquid 需要在激烈競爭中持續創新,可能會向 AI 輔助交易、多元化金融産品等方向擴展,同時面臨用戶期待不斷提高和獲客成本上升的挑戰。Orderly 則將受益於其基礎設施模式的規模效應,通過聚攏多鏈流動性和擴展服務邊界(如 OmniVault 等創新産品),從單純的交易基礎設施向綜合金融服務平台演進,但也需要在快速擴張中保持服務質量和技術領先性。
從行業整體看,兩種模式的邊界可能會逐漸模糊——基礎設施提供商可能推出自己的應用,而應用平台也可能開放技術能力,最終形成更加多元化和互聯互通的 DeFi 生態格局。
内容來源:PANews
財華網所刊載內容之知識產權為財華網及相關權利人專屬所有或持有。未經許可,禁止進行轉載、摘編、複製及建立鏡像等任何使用。
如有意願轉載,請發郵件至 content@finet.com.hk,獲得書面確認及授權後,方可轉載。
PANews是區塊鏈和Web3.0領域領先的智庫型信息平台,為行業用戶提供具有國際視野的前沿資訊與報告。PANews優質多元的内容以圖文、音頻、視頻等形式在全網多渠道覆蓋,包含推特、微博、抖音、視頻號等主流平台,旨在成為用戶的Web3信息官。PANews同時還是騰訊新聞的内容合作夥伴,内容被福佈斯、財新等媒體引用,獲得騰訊新聞、今日頭條、澎湃新聞等頒發的相關獎項。PANews的兩位聯合創始人均為福