9月4日,新能源板塊再度沖高,光伏板塊震蕩上行,截至10:32,同類費率最低檔的光伏龍頭ETF(516290)放量漲超2%,再創階段新高,成交額5000萬元,沖擊兩連陽。

光伏龍頭ETF(516290)標的指數成分股多數沖高,德業股份漲超6%,通威股份漲超5%,陽光電源漲超3%。隆基綠能、TCL中環等漲幅居前。
【光伏龍頭ETF(516290)標的指數前十大成分股】

截至10:35,成分股僅做展示使用,不構成投資建議
消息面上,今年以來,海外儲能需求爆發式增長,令國内儲能電芯企業訂單激增。機構數據統計,2025年上半年,全球儲能電芯出貨量226GWh,同比增長97%。其中前九名均為中國企業,國内企業儲能鋰電池出貨在全球佔比超過90%,海外大單屢屢刷新紀錄。工廠開足馬力進入滿産狀態,疊加新能源上網電價市場化改革落地,有儲能企業甚至表示「加價也排不了單」,出現「一芯難求」的局面。
海外光伏裝機量同樣高景氣,歐美等傳統海外市場進入成熟發展階段,印度、中東、拉美等新興市場需求快速增長;據CPIA預計,2025年海外新增光伏裝機有望超300GW,同比增長約25%;2025年全球新增光伏裝機有望達570-630GW左右,同比增長約13%。
【基本面情況:光伏行業基本面築底,盈利修復可期】
華創證券發佈研報稱,搶裝潮帶動2025年上半年裝機實現翻倍增長,下半年裝機增速預計放緩,但整體來看全年有望在高基數下延續增長。目前光伏行業基本面逐漸築底,在政策調控及供需改善預期下,市場風險偏好有所回升,建議關注盈利修復、經營穩健的龍頭公司。(來源於華創證券20250903《光伏行業基本面築底 盈利修復可期》)
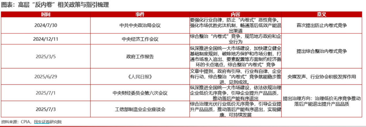
【「反内卷」主綫:光伏反轉節點將來臨】
民生證券指出,政策層面,高層密集發聲定調,光伏「反内卷」勢在必行。産業層面,「反内卷」政策見效,全産業鏈響應「成本底綫」價格修復,盈利修復在即。在「反内卷」持續發酵的背景下,主鏈7月以來價格提升顯著,看好後續相關政策與方案落地後,光伏産業鏈盈利回歸理性。

(來源於民生證券20250807《「反内卷」持續發酵,光伏底部反轉節點來臨》)
在政企聯動促出清、新技術加速叠代的背景下,光伏行業有望迎來基本面修復,板塊情緒有望迎來右側拐點。看好困境反轉信號明顯的光伏板塊,認準費率最低檔的光伏龍頭ETF(516290),無證券賬戶者可關注聯接基金(A:024059,C:024060),支持7*24h申購!
值得重點關注的是,光伏龍頭ETF(516290)的管理費率為0.15%,託管費率0.05%,為光伏主題ETF中的低費率品種,僅為市場主流費率——「管理費率0.5%,託管費率0.1%」的三分之一。
風險提示:基金有風險,投資需謹慎。任何在本文出現的信息,包括但不限於個股、評論、預測、圖表、指標、理論、任何形式的表述等均只作為參考,投資人須對任何自主決定的投資行為負責。另,本文中的任何觀點、分析及預測不構成對閱讀者任何形式的投資建議,本公司亦不對因使用本文内容所引發的直接或間接損失負任何責任。光伏龍頭ETF屬於較高風險等級(R4)産品,適合經客戶風險等級測評後結果為進取型(C4)及以上的投資者。標的指數並不能完全代表整個股票市場。標的指數成份股的平均回報率與整個股票市場的平均回報率可能存在偏離。基金有風險,投資需謹慎。
内容來源:有連雲
財華網所刊載內容之知識產權為財華網及相關權利人專屬所有或持有。未經許可,禁止進行轉載、摘編、複製及建立鏡像等任何使用。
如有意願轉載,請發郵件至content@finet.com.hk,獲得書面確認及授權後,方可轉載。
下載財華財經APP,把握投資先機
https://www.finet.com.cn/app
更多精彩内容,請點擊:
財華網(https://www.finet.hk/)
財華智庫網(https://www.finet.com.cn)
現代電視FINTV(https://www.fintv.hk)