$騰訊控股(00700.HK) Q4業績是在AI背景下絕對重磅,但實際結果並不算好,當晚ADR未漲未跌,似乎還能體現資金糾結的一面。但績後第二天主要資金分佈的港股市場,騰訊跌了近4%,直接表明了資金不滿的態度,帶崩港股直接開始了一波調整。

來源:Longbridge, Dolphin Research
那麼主流資金到底對哪裡不滿意?
海豚君認為,和業務本身無關,主要問題是在接下來的資金分配問題上: 800億的回購和平均900億的Capex的「初始計劃」,實際上騰訊無意中「得罪」了兩波人:
1)看中股東回報的價值投資者;2)國産算力産業鏈投資者。
為什麼說是「初始」計劃?因為海豚君認為這並不是騰訊2025年最終的資金分配,無論是回購還是資本開支的投入。不僅在於,管理層在電話會上說Capex留了200億的Buffer,海豚君還認為,真正預留的空間還有更多。
但産業鏈投資者也無需太過激動,騰訊如果加大資本開支,並非産業全鏈條受益。騰訊不同於阿裡,阿裡大部分的算力需求都是外供,主要基於客戶需求來採買芯片。但騰訊買來的算力主要用於自身ToC業務,但商業變現還需一定時間。因此就算計劃投入同等規模的千億Capex,騰訊的賬要算的更仔細,錢要看準了花。
反之,海豚君認為,看中内生成長的投資者,應該消除一些顧慮,積極找適配風險收益的低位,加碼這個最有可能誕生ToC AI Agent且最有希望佔據AI超級入口的頭號種子選手。
一、為AI癡狂,得罪了誰?
騰訊對2025年資本開支的預算是收入的low-teens,按照目前9%的收入增長預期,也就是對應著最低720億,最高1080億元的資本開支(Capex)。再收縮一下範圍,也就是中位數900億左右。
這個數字,到底算多還是少?市場爭論不休,雙方各執一詞,但說到底取決於自己的屁股坐哪兒。
要海豚君說,至少在騰訊視角,這個預算增速實際並不算少,雖然表面上沒有阿裡的3年3800億喊得激情澎拜,但並不妨礙這是騰訊這幾年「最舍得花錢」的一次。
1. 實際翻番的資本開支
乍一看,今年900億的Capex中位數,相比去年的768億,只增長了17%。但要知道,Q4 Capex一口氣拉爆到了367億,是臨時需求激增導致的緊急備貨,同時也不排除是高端芯片限購升級下的提前搶訂(這部分採購的芯片主要用於訓練)。
不管是哪種因素導致,都不影響Q4的情況是特例。海豚君估算,如果按照此前的投入力度,應該全年也就是原先指引的高個位數收入佔比下的規模,即500-550億左右,也就是2024年實際比預算「多花」了200多億。
因此如果按照騰訊自己的投入節奏來看,今年實際對應900+200=1100億的資本開支,相比去年的500-550億,其實是翻番的節奏。這對於過去幾年到處收緊口袋的騰訊而言,這種投入力度已經算騰訊近十年罕見。

但遺憾的是,綫性推演的市場預期早已跑在更前面:
對於Q4/2024全年的投入,結合四季度騰訊買卡的新聞,市場預期相應擡高了100億,和更新後的預期相比,實際beat了100億(=200-100)。
2025年的資本開支,騰訊的指引落在800-1000億區間,如果加回Q4多花的100億,那今年的預算也只是900~1100億。這仍然要比算力産業鏈投資者們,通過對標阿裡、字節的Capex,心中期望的1200億要低的多,更不用說,更樂觀的直接盲拍到了1500億。顯然,相比於阿裡的「順勢而為」,騰訊的「謹慎」太令人掃興。
2. 但回購打折,總量不增反減
少花了錢,那麼騰訊的股東們高興了嗎?
然而也沒有。算力上比預期少花的錢,並未相應加在股東回報(回購+分紅)上,反而整體股東回報還比去年少了200億港元(1210億vs 1440億 )。
在點評中海豚君也強調——「萎縮的股東回報,在市值走高後,收益率意味著會大打折扣。騰訊去年的千億回購吸引了不少價值投資者以及追求穩定收益的險資,如果後續回購不加碼,僅2.5%的股東回報,投資吸引力已經今非昔比。」
在價值投資者視角,自然也是不滿的——你可以增加Capex,但不能因此砍掉我的收益。譬如,Meta和Google在這兩年擴大Capex預算時,同時也對價值投資的股東做了「大禮包式」的安撫——大額回購+首次派息。雖然相較於萬億美金的市值來說,兩家的股東回報也不高,但好歹回報規模的絕對值是增加的。

但有意思的是,結合<(1)-(2)>,如果看股東回報和資本開支的總額,騰訊的總資金規劃反而是萎縮的:
去年的1440億HKD+768億RMB,合計2093億RMB的「總經營外現金支出」,與今年的2013億元(1210億HKD+900億RMB)相比,似乎騰訊的資金配置反而有點「小心翼翼」了起來。
這顯然不符合常規判斷。
畢竟,如果明年還有9%的收入增長,12%-15%的淨利增長,那麼經營性現金流應該也有個同比例的擴張。為什麼還要對經營之外的支出那麼苛刻呢?
在電話會上,管理層提及,資本開支會有個200億的緩沖帶,這個200億來自股東回報減少的200億。但問題是,從股東回報+資本開支整體對外現金支出的視角,也就是2213億,相比去年增長不到6%,仍然低於今年的潛在利潤/經營現金流增速。
那麼,騰訊把多餘的錢花到哪裡了?
二、「存錢族」騰訊vs「月光族」Meta
2023年底,當騰訊宣佈1000億港元回購計劃的時候,海豚君在《騰訊再舉槍:一二三,誰是木頭人?》中討論過騰訊的資金配置問題。我們主要簡單算了一筆賬,並得出結論:
騰訊要從容地滿足正常經營和千億回購的,需要對投資組合進行高效管控,包括ROI驅動的新增對外投資,以及及時處置存量資産池中的資産來滿足對外投資所需的現金流。
這和2022-2023年減持京東、Sea、美團搞實物分紅不一樣,千億回購需要的是真金白銀,而且最好是美金,這樣少了外匯管控的不便。後來我們也看到了騰訊過去1年的減持動作,非上市的不太好追蹤,但上市公司部分,就已知的比如Nubank、蔚來、BOSS直聘以及Reddit,都是美股上市標的,減完可以立即拿到美金用於回購。
那麼2025年,在騰訊額外需要多增加資本開支的情況下,基本經營、對外投資、資本支出、股東回報以及償債付息等這五個關鍵的資金需求上,管理層又是如何配置的呢?當下的配置背後,又隱含了管理層怎樣的戰略思考?
對標同樣是因為AI開啓巨額投資的社交巨頭Meta,在資金配置思路上與騰訊又有什麼差異呢?
(1)Meta:價值成長兼備的配置思路——多賺就多花,投資自己、回饋股東
Meta整體資金配置思路是收支同步,即在經營面不錯的時候,資金支出也會同比例擴張,最終控制淨現金變動在很小的區間範圍。除了2023年淨現金增加異常,主要是偶發性開源節流的效果(美國經濟前低後高+中國跨境電商/遊戲公司的廣告增量,同時在股東的要求下減少對VR的投入)。
在具體的現金淨流出上,Meta主要花在了軟硬資産的投入、股東回報。尤其是在2021年大幅提高股東回報之後,兩項主要支出幾乎一半一半。這實際上是最合理的配置思路——經營賺到的錢,要麼投入發展,要麼分給股東。

(2)騰訊:精算ROI的配置思路——多賺但少花,投資内外平衡
騰訊的資金配置則與Meta有很大差別,從淨現金變動來看,騰訊更希望保持現金淨流入大於淨支出,尤其是2022年互聯網集體「勒緊褲腰帶」之後,騰訊集團内的經營效率有了比較明顯的提升,淨現金增加佔比也在持續升高。
在具體的資金支出上,2021年是一個分水嶺。
2021年之前,騰訊最大的資金流出就是對外投資,其次才是投資自己。股東回報則更是從2022年起才初有起色,直到市場估值極度被壓制的2024年,股東回報才勉強接近現金流出的一半。
而軟硬支出上,撇開2H24、1H23、2H20幾個異常時期的數值,歷史數上似乎並不完全跟隨經營面波動,相比其他支出的大漲大跌,更像是騰訊穩如狗的錨定了一個絕對規模區間,比如2020年至今每半年變動區間在200-300億。


上述這種配置思路,無論是2021年之前,還是2022-2024年,其實都體現了騰訊管理層「審慎」的資金管理態度:
a. 2021年之前,騰訊是投資人思維。雖然這個時期騰訊内部業務高速發展,因此不在乎現金是否淨流出,配置態度比較積極,但管理層喜歡從「回報率」的角度權衡内外部投資的偏好,將内部團隊的投入成果和外部企業放在一起比較ROI,也是另一種賽馬機制的诠釋。因此有時候會出現,相比直接投資自己做業務擴張,也更偏向於利用生態流量的數據優勢,對外掐尖式投資。
b. 2022年後的兩年,騰訊是會計人思維,大思路是「節流」,因此直接一個更加謹慎、精打細算的會計員思維,修剪業務的不同分支,使其更加聚焦,減少資源浪費。
問題是,在國内AI Agent注定要大展拳腳的2025年,騰訊在資金使用上還會是原來的「審慎」態度嗎?
海豚君認為,騰訊仍然是逐步出牌的節奏,但給自己留下了高至350億的後手。這350億的後手,其中200億是公司認定的屬於資本開支的buffer,但剩下的150億用於打滿回購的可能性也不高,還是用於投資優先,無論是對内還是對外。

原因在於兩點:
(1)美元存款儲備有限,直接換匯用來回購下,資金進出摩擦成本較高
(2)AI是「微信級別」的大機遇,投資ROI可能更高
下面海豚君來分別闡述。
三、騰訊的「美元賬」
前兩年,行情極端承壓時,中概互聯網掀起一股「分紅回購」潮,用真金白銀來為自己站台。這顯然是一個成熟企業,表達看好自身發展的最好舉措。
但當真正開始落實時,一個尷尬的問題也來了。中概企業中,大部分公司的主營業務都在中國,正常經營下,花的是人民幣,賺的也是人民幣,這沒毛病。
但中概由於在境外上市,回購需要的真金白銀是美元或者港幣。如果沒有充足的外幣:
a. 換匯時不僅要遵守外匯管理局的資金進出規定;
b. 同時因為涉及到VIE架構,境内運營實體(子公司)賺的資金要匯出到境外控股的上市實體(母公司),也需要繳納一筆5%-10%的預提分紅稅(視作子公司向母公司的分紅行為)。
c.更不用提,市值波動較大需要臨時回購時,還需要忍受一些匯兌損益的成本。
除非有境外業務(運營實體),能夠直接賺取美元的話,才沒有上述的煩惱。因此我們看到,去年的阿裡等中概公司在宣佈完大幅提高回購後,都臨時發過美元債。
1. 騰訊的美元哪裡來?
但相比於其他中概資産,騰訊獲取美元的方式會更多樣一些:
(1)無損失:海外直接創收
騰訊也有國際業務,主要收入來源是海外遊戲收入,2024年創收580億人民幣,合80多億美金。但在2021年「被迫」 執行加速出海戰略之前,騰訊的海外遊戲收入最高也就一年40億美金。如果剔除30-50%的開發商分成,那麼實際上也就是不到30億美金的淨收入。

(2)低息成本:外借美元
沒有美元創收,那就需要向外部「借」了。在借美元上,騰訊主要通過兩個渠道進行:
1)發行美元債
這也就是阿裡、京東臨時換美元回購的主要操作方式,但具體執行上存在區別。
正是之前的「投資者」戰略,需要外匯去做全球化的投資,騰訊頗有「遠見」地對外匯資金來源做了提前規劃。2014年騰訊推出了《全球中期票據計劃》,該《票據計劃》授權,騰訊可以以相對優惠的利率條件(相對當時的市場利率),不定期地向高盛、匯豐等國際投行組成的財團發行多幣種債券,來獲得所需外匯。
《票據計劃》最初只有50億美元額度,但很快就逐年調高到今天的300億美元額度。而在這十年中,騰訊一共發行了257億美元票據,另外30億港元票據。
由於這些票據基本上都是5年以上,最高40年期限的債券,一旦發行,就鎖定了多年的利息成本,因此非常考驗騰訊的長期業務規劃眼光。實際上,騰訊確實很會「擇機」,發行時點基本選擇在全球利率較低的時間,比如2014-2015年,2018-2019年以及2020-2021年,並且鎖定的周期越來越長。而在2022年全球加息周期開啓之後,騰訊就暫停了發行動作。
截至2024年末,騰訊發行在外未到期的美元票據本金餘額為195億美元。


2)直接向國際投行借款
除了長期票據之外,騰訊還會和國際銀行直接借外匯。其中長期美元為主(在整體外幣借款規模中佔了90%以上),短期則是多幣種借款都有,臨時應急的需求居多。一般而言,騰訊簽的都是浮動利率,同時利用利率掉期合約對沖部分利率變動帶來的損失風險。

(3)不得已的最後一招:資産淨賣出
一般而言,外借美元就可以滿足騰訊的外匯需求,畢竟主業的市場還是以中國大陸為主,正常經營和常規投資無需太多的美元。但如果碰到非常時刻,外借成本太高的情況下,除了換匯承受更多的稅費損失外,騰訊還可以通過變賣資産(尤其是美股上市公司)的下策來獲得美元。
眾所周知,騰訊投資是常勝將軍,投資收益率令人豔羨。買入賣出基本遵循一套嚴格的估值算法,不到萬不得已,是不會強行割肉只為套現美元的。
但這畢竟也是一個渠道。尤其去年開始,千億回購的壓力下,對投資組合的「自給自足」提高了要求,即不會額外動用主營的經營現金來增加追加投資標的。從2024年的執行情況來看,騰訊投資部門甚至「超額完成目標」——資産處置規模大於增加的投資。

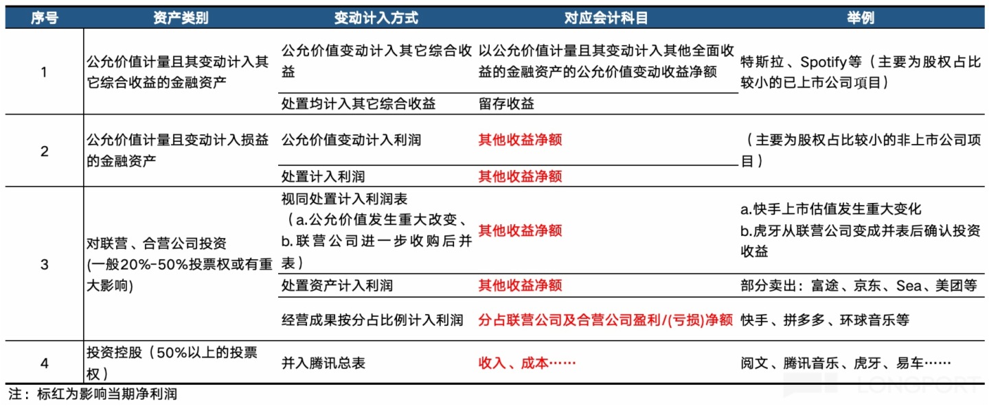
從部分上市公司披露的騰訊持股佔比來看,騰訊去年主要對Reddit、NuBank、蔚來等公司進行了減持。但從處置的資産類型來看,參照下圖,2024年抛售的大部分還是非上市公司——以公允價值計量且其變動計入損益的金融資産。

2. 儲備的外匯夠回購嗎?
無論是借來的還是資産抛售換來的美元,總歸是要花出去的。
從最終騰訊持有的美元存款來看,存款餘額逐年走高,但2024年末美元存款餘額近170億美元(折合1222億元人民幣,均為短期),明顯少於這幾年積累的美元債務(借款+票據)357億美元。

雖然357億美元中,一年内待償還的只有40億。這顯得170億的短期存款對比40億的債務,綽綽有餘。
但扣除40億短債後130億美元的存款,加上今年海外遊戲收入預計可以留存約35億美金(=90億毛收入*(假設40%的開發商分成+20%的海外渠道費」),合計也就是165億美金的可用款。
另外如果投資組合依然是自給自足模式,不做淨賣出的假設,那麼這165億美金的即用款(隨時可用,按7.2匯率,約1200億人民幣),是理論上可以直接用於回購(無需通過換匯,並額外付分紅稅的方式)的最大額度。
但騰訊實際上肯定不會這麼操作,留存一定的美元儲備是必要的,無論是用於最早26年的還債還是其他經營相關的臨時需求。因此如果按照過去2022-2023年的情況,留存一部分美元的話,比如80億美金(600億人民幣),那麼就出現了至少25億美金的回購缺口(允諾800億回購,也就是110億美金,存款耗用85億,還剩25億)。
由於全球融資利率還偏高,從騰訊凡事追求ROI和性價比的過往操作來看,海豚君認為當下大規模外借的動力並不高。因為只要接近5%,且人民幣短期沒有升值動力的話,那這裡面加上給投行的手續費等摩擦成本,都不如直接換匯來的劃算了(需上繳預提分紅稅5%)。

因此這個缺口,盤來盤去就兩個來源來補,一個是直接換匯,一個就是減持能夠收到美元的投資組合,比如持股比例較高的拼多多、富途等,以及估值不低或存在重復持股的公司,比如Spotify、Sea。
當然這裡面,騰訊會優先篩選出未來發展潛力不大的標的。鑒於當下川普關稅攪亂了市場,騰訊投資組合中大多數的資産都屬於估值偏低狀態,海豚君這裡不再像之前的係列文章一樣列出死亡名單3.0。
我們相信,擅長擇時和擇股的騰訊,就算選擇甩賣資産,估計也會等一波修復,慎重精選標的後,才會真正動手。因為這其中涉及到被投公司市值波動的問題,需要和對方管理層做深入溝通,以便對方做好及時的應對。
而如果在此過程中,美聯儲進一步開啓降息周期,那麼後面等著直接借美元則更能皆大歡喜。
總而言之,目前手中130億的美元淨現金(扣除要償還的短債),以及有望穩享35億美元的海外遊戲創收(扣除開發商、渠道分成),是騰訊可以不用著急在高利率周期借美元的底氣。參考去年阿裡去年底發行的美元票據,利息成本(4.875%~5.625%)顯然要比騰訊歷史融資成本要高。
但與此同時,一方面美元儲備也並非完全充足,另一方面,歷史上看,同為高成長時期,騰訊與Meta相比,對股東回報在主觀意願上就不算高。因此,去年的千億回購,更像是業務上沒發展+大股東連續抛售下的「託底之舉」,並不能視作一個未來將常態化增加回購的主觀態度轉變。
除此之外,騰訊今年的回購意願(無論是主觀還是被迫),從這次關稅引發全球股災的小視角也能或多或少的看出來:
——關稅發佈後的4.7,騰訊市值單日跌了12%,但騰訊並沒有像2023年底的網絡遊戲新規、2025年初的美國防部制裁名單兩個事件窗口期那樣,當天顯著加大回購力度。

四、AI是「再造微信」級別的産業機遇
再回到最開始的問題,海豚君可以給出答案。150億元人民幣的「備用」資金,最可能分配方式——繼續加碼業務投資(包括資本開支),而非回購。
對於這一輪的AI變革,實際上從去年底以來,騰訊就已經一改2023年以來「觀望跟隨」態度。或許是看到了元寶流量一路走高,或許是看到了Deepseek V1版本已經帶來的「算力通縮」趨勢。
而春節期間DeepSeek一炮打響之後,騰訊終於不藏了,全面高調宣發,將整個集團生態的頂配流量資源都給到了「元寶」。 如果說當初的「元夢之星」是給了十億級別的資源,那麼「元寶」一定是百億級別。回想上一個值得全集團下場並得到一號位Pony站台的産品,還是微信。
海豚君認為,對於騰訊而言,做下一個超級Agent是勢在必行。這可能也不僅僅在於看好AI發展,更關鍵的是守住流量第一入口的位置。
AI一定會誕生出一個超級入口,類同於十億用戶級別的微信。但這個超級入口是不是出自騰訊,相信沒人會拍著胸脯下判斷。畢竟,在過去十年,誰也沒想到在絕對優勢的微信嚴防死守下,抖音能夠靠新的内容形態(視頻信息流)和沉迷算法(隱私侵入式的精準推薦),來擊破「兩微一端」的社交防守鏈(當然「一端」的今日頭條是抖音自家兄弟),位列另一個10億級別的「社交+内容」平台,加上TikTok也撕開了Meta的社交,甚至可以看齊微信。

也就是說,新殺手隨時會誕生。誰勝出的概率最大?海豚君來聊一聊自己的幾個主觀判斷,不怕打臉、僅供討論,畢竟AI時代沒有100%。
判斷一:AI超級入口不會出現新勢力
海豚君對於AI超級入口的定義,並不在於這個AI入口是無所不能。恰恰越想「無所不能」,下場越有可能變成用戶口中的「雞肋」。
對於垂類Agent,我們認為中小企業甚至獨立工作室的機遇並未減少。但通用級別的超級Agent,更能落地的産品形態是——在解決通用檢索的功能基礎上,還能作為背後千萬個垂類Agent的統一調用前端。簡單而言,也就是一個AI Agent時代的「應用商店」。
因此,回到AI Agent上,超級入口的決賽圈,也只能是這些巨頭。原因有二:
(1)場景需求大於模型跑分。當史詩級裡程碑DeepSeek的出現,一定程度上拉齊了國内大廠們的AI起跑綫,至少大模型卷跑分的意義快速下降。
這給過去砸重金投入做自有大模型的平台來說,是很難受的。資源浪費倒是小事,關鍵是面對DeepSeek和自家大模型,如何平衡的問題。
前端加一個DeepSeek很簡單,但背後的團隊部署會很擰巴。畢竟,大廠們不可能完全放下自家大模型的開發,但在算力等基礎設施、推廣位資源有限甚至排他的情況下,怎麼去做内外部的分配,是一個很大的問題。
但能夠確定的是,當由國家下場做宣傳的DS,幫忙做了用戶教育的第一步(截至2025年2月,AI chatbot月活合計2.58億,滲透率已經超過20%,這個普及速度遠超當初的短視頻),那麼接下來的競爭核心,從技術切換到了搶佔用戶的使用場景時,就又回到了巨頭們最擅長的事情。這樣一來,反而築高了大廠們現有的流量入口優勢——有基礎流量更容易贏在起跑綫,比如豆包。
在抖音十億級別的流量資源扶持下,模型跑分並不是最優的豆包,花了一年時間就已經和同行們拉開了明顯差距。

(2)資本門檻可能並未降低。已有入口的大廠同樣有這樣的防守需求,也會更加主動的去加速推動用戶滲透,甚至更準確是搶用戶的過程。而一款超級Agent,隨著用戶粘性的升高,推斷調用量會同步指數級增加。
這種需求背後所需要的算力成本以及用戶推廣成本,看看阿裡、騰訊、字節在這一塊的資本開支規模量級就知道,這還是一筆巨款。也就是說,DeepSeek推動的「算力通縮」,可能反而加速了大廠們親自下場的腳步,實際並未瓦解決賽圈的資金門檻,這導致中小廠乃至前期需要靠資本輸血的獨角獸非常難受。

判斷二:終局對抗即騰訊vs字節
前面我們說,超級入口,一要有流量,二要有能夠調用垂類Agent的號召力和基礎設施,而平台自己,則有足夠的資本去承擔前期的用戶習慣培養。
無論是流量還是調用能力,就目前來看,如果平台能夠直接「拿來主義」無疑是給這場競爭增加了勝算。
中國AI決賽圈的幾個巨頭,在ToC這裡具備做超級入口潛力的玩家,具備上述能力的,一只手能數得過來,騰訊、字節、阿裡、百度:
(1)有10億級別且高粘性流量的,也就是騰訊和字節。
(2)有調用能力的(能夠讓垂類Agent願意把自己的API接口交出來的平台),主要就是有小程序的微信(騰訊)、支付寶(阿裡)、抖音(字節),以及類似的百度中間頁。
不過提一嘴,由於支付寶僅有功能調用,並不具備用戶聊天+搜素信息的使用場景,用戶習慣很難再去打磨,因此阿裡AI ToC上在選擇將寶押在了「誇克超級框」。
但具體落地上,巨頭們之間也存在區別:
(1)内外大模型資源分配:更看重賽馬ROI,並已經熟練平衡内外部相同賽道項目同台競爭下的資源配置的騰訊,毫無例外,在當下對DeepSeek更加看重。
百度其次,作為第一個推出大模型的All in AI公司,要放棄自研是完全不可能的,這是傳統搜索故事衰落後的唯一支柱。只不過原入口太弱,不得不需要DeepSeek作為必備噱頭引入。
但阿裡和字節,選擇堅持相信自己。
阿裡在C端雖然選擇了流量更弱的誇克,但並未引入DeepSeek。字節的豆包中也沒有嵌入DeepSeek。
海豚君認為,内外大模型同時開發,短期總是會考驗管理層的資源分配和團隊人員的平衡能力。在調整過程中,很可能會有人員的動蕩,從而打亂産品推進節奏。阿裡、字節沒有這個問題,但也是建立在本身模型還不錯以及母體公司持續導流的情況下。騰訊會遇到問題,但考慮它有比較多的賽馬經驗,因此可能最終並不會出太大的問題。
(2)前端産品形態打法:這四家基本可以分為兩個陣營。
騰訊和字節的打法類似,依靠自己社交流量根基,AI+賦能和獨立App同時推進。
阿裡和百度打法類似,更多的是依賴搜索引擎流量做賦能,雖然百度也有獨立App,但在本身傳統搜索流量也在被慢慢侵蝕下,文心一言App已經跑出第一梯隊。
AI+賦能顯然是考慮到場景結合下終極産品形態。目前獨立App的出現,海豚君認為,很可能只是一個過渡期的選擇。
實現一個真正實用型Agent,需要很多背後内容、第三方應用的融合,以及界定超級Agent和垂類Agent分別能夠完成的任務節點,這需要持續的多方測試、討論過程。因此當下立即融合並推出來,一方面傷害用戶對産品的初始印象,另一方面可能也會影響原先産品的用戶體驗。
因此最終超級入口,會依附在現有産品上的可能更大。這就需要各家拿出自己的拳頭産品來比拼,從功能調用的流量分佈來看,顯然微信>抖音>百度>誇克。但流量的粘性和産品力,決定了這場決賽,字節同樣有能力追趕並勝出。
一旦形成超級Agent,這不僅僅意味著傳統搜索的消失,也更意味著應用商店沒有存在的意義。這Agent可以存在於任何物理設備上,代替千萬個應用成為與用戶一對一交互的最頻繁入口。
縮短了用戶與所實現功能(終端商戶)之間的跳轉鏈條,並擁有最集中的流量分配權——它不能完成的任務,也由它來決定調用哪一個垂類Agent。而當用戶一旦習慣一個知曉自己所有喜好的AI助手,那麼這個遷移成本也將是巨大的。當産業鏈越短,價值越集中在離用戶最近的那一端。
總而言之,2025年的AI Agent是一個騰訊最有潛力收獲,但失敗的話也會面臨的威脅也最大的産業機遇,因此砸上最高級別的資源也在所不惜。用騰訊慣行的公式來說,相比於直接回購分紅,顯然投資當下的自己會獲得更高的ROI。
2025年,不要期待騰訊的保守託底,而是期待騰訊在AI上打出更多的牌。當然留後手的原因,也表現了騰訊管理層的危機意識。
除非貿易戰期間真的有極端情況發生,比如這兩天財政部長貝森特打嘴炮的退市要挾,亦或是限制投資,這可能會在短期因流動性帶來股價承壓,從而讓管理層選擇臨時回購救場。
先預告下,同樣是出於謹慎考慮,近期海豚君會專門對中概資産進行梳理,採用非常時期的非常思維來演繹最壞情況下的投資機會,屆時也會對騰訊做更清晰的價值判斷更新,敬請期待。
<此處結束>
海豚投研「騰訊控股」相關文章:
財報季(近一年)
2025年3月19日電話會《騰訊(紀要):隨需求動態調整 AI 投入,平衡資金配置》
2025年3月19日財報點評《騰訊:為「AI」癡狂!這樣的股王是愛是恨?》
2024年11月13日電話會《騰訊:增加的研發投入主要用在 AI(3Q24 電話會紀要)》
2024年11月13日財報點評《騰訊:投入加速、賺錢減速,股王還能「攻守兼備」嗎?》
2024年8月14日電話會《宏觀有壓力,但騰訊並不缺盈利調節點(2Q24 電話會紀要)》
2024年8月14日財報點評《騰訊:360 度詳拆「牛掰」的業績背後》
2024年5月15日電話會《騰訊:遊戲挑戰已有很大解決(1Q24 電話會紀要)》
2024年5月15日財報點評《騰訊:視頻號變身搖錢樹,股王優雅起跳》
2024年3月21日電話會《騰訊:遊戲在内部自我變革,AI 最先有效運用到廣告業務(4Q23 電話會)》
2024年3月21日財報點評《騰訊:遊戲失魂,股王 「撒錢」 挽尊》
2023年11月16日電話會《全面轉向 「高質量增長」(騰訊 3Q23 業績電話會紀要)》
2023年11月15日財報點評《省錢 「中年」 騰訊: 跑不動了只能省省省》
深度
2024年7月23日行業綜述《暑期遊戲大亂鬥,騰訊還能穩坐太師椅嗎?》
2023年1月6日《泛娛樂 「開門紅」,騰訊、B 站們誰的反彈更持久?》
2022年9月28日《重拾騰訊,探探股王的 「底」》
2022年1月5日 《「小騰訊」 被抛嚇壞騰訊小兄弟? Sea 這事意義不一樣》
熱點
2024年9月23日《「黑猴」爆火後的思考:3A能拯救國産遊戲的估值嗎?》
2024年6月21日《手握新「王者」,騰訊又跟渠道幹上了》
2023年7月19日《騰訊:大股東抛抛抛,股王還能有信仰嗎?》
2022年1月17日《螞蟻的蝴蝶效應:美團、拼多多都會被騰訊甩?》
本文的風險披露與聲明:海豚投研免責聲明及一般披露
内容來源:長橋海豚投研
財華網所刊載內容之知識產權為財華網及相關權利人專屬所有或持有。未經許可,禁止進行轉載、摘編、複製及建立鏡像等任何使用。
如有意願轉載,請發郵件至content@finet.com.hk,獲得書面確認及授權後,方可轉載。
下載財華財經APP,把握投資先機
https://www.finet.com.cn/app
更多精彩内容,請點擊:
財華網(https://www.finet.hk/)
財華智庫網(https://www.finet.com.cn)
現代電視FINTV(https://www.fintv.hk)