
文:權衡財經研究員 朱莉
編:許輝
10月29日,中源家居發佈2021年第三季度報告,實現營業收入2.30億元,同比下降25.87%;歸母淨利潤-107.57萬元;扣非歸母淨利潤-260.79萬元。中源家居在股票價格操縱案為投資者周知,與中源家居同樣位居安吉市的其他三家上市企業為潔美科技、恒林椅業、永藝家具等。
位於安吉,成立於2003年1月的浙江天振科技股份有限公司(簡稱:天振股份)有望成為安吉第五家上市企業,其擬創業板上市,10月25日回復問詢並於28日更新了招股書,保薦機構為安信證券。
天振股份本次擬發行新股不超過3,000萬股,佔發行後總股本比例不低於25%,擬募資13.73億元用於年産3,000萬平方米新型無機材料復合地板智能化生産綫項目(6.62億元)、年産2500萬平方米新型無機材料復合地板智能化生産綫項目(4.11億元)、補充流動資金(3億元)。截至2021年6月30日,公司資産總額19.86億元,本次募集資金投資規模13.73億元,佔公司資産總額的69.15%。
天振股份夫妻控股99%,子公司受處罰,分公司員工發生機械傷害事故死亡;營收先降後升,産品結構發生變化,毛利率下降,合計分紅超8億元;客戶集中度高,外銷為主,受關稅稅率波動影響;原材料成産品成本影響大,供應商存在零人公司;勞務派遣用工超過10%,産能利用率不足。
夫妻控股99%,子公司受處罰,分公司員工發生機械傷害事故死亡
天振股份的控股股東為方慶華,實際控制人為方慶華、朱彩琴夫婦。截至招股說明書簽署日,方慶華直接持有公司54.30%股份,朱彩琴直接持有公司18.70%股份,兩人通過實際控制的安吉亞華間接控制公司10.00%股份;同時,公司股東朱方怡、方欣悅係實際控制人女兒,構成公司實際控制人的一致行動人,兩人分別持有的公司8%股份。因此,實際控制人方慶華、朱彩琴夫婦合計控制公司99.00%股份表決權,能夠實際支配公司。本次發行成功後,實際控制人持股比例將有所下降,但仍處於絕對控股地位。
天振股份直接或間接擁有4家境外子公司,即香港聚豐、越南聚豐、香港愛德森及香港恒生;其中香港聚豐2020年淨利潤為-420.46萬元;越南聚豐2020年淨利潤為1.28億元;香港愛德森2020年和2021年1-6月淨利潤分別為-311.89萬元和-856.21萬元;香港恒生成立於2021年3月15日。報告期内注銷2家境内子公司及2家境外子公司,即安吉博華、宿遷天啓、安泰貿易、中德貿易。值得注意的是,天振股份報告期内注銷子公司安吉博華因一台使用中鍋爐設備的登記證超期未檢驗,被安吉縣市場監督管理局認為安吉博華使用超期未檢特種設備行為,違反「特種設備使用單位應當使用取得許可生産並經檢驗合格的特種設備」規定,於2019年5月13日處以3萬元的行政罰款;2020年4月1日,天振股份子公司越南聚豐因工程建設施工組織不符合其所獲批的建築許可證,被越南督察組處以4,000萬越南盾(約1.19萬元人民幣)罰款。
此外,天振股份擁有4家分公司,天荒坪馬吉分公司、白水灣分公司、塘浦分公司及範潭分公司。2019年3月12日,天振股份白水灣分公司員工在進行發泡板切割作業過程中發生機械傷害事故死亡。安吉縣應急管理局認為公司因隱患排查治理不深入、對員工安全教育和培訓不到位、現場安全監督檢查不力等行為對事故負有一定的責任,對公司處以20萬元的行政罰款;2019年12月3日,天振股份委託浙江中外運有限公司寧波明州分公司向海關申報出口一票貨物,報關單號310120190516367715。第三項貨物PVC潤滑劑申報的稅則號列2915709000, 退稅率為13%。經查,該貨物實際應歸入稅則號列3404900000, 退稅率為0%,申報與實際不符。公司出口貨物申報稅則號列不實,影響國家出口退稅管理,涉案案值為人民幣6.62萬元。
營收先降後升,毛利率下降,合計分紅超8億元
天振股份主要從事新型PVC復合材料地板的研發、生産和銷售,公司的主要産品包括木塑復合地板(WPC地板)、石塑復合地板(SPC地板)、玻鎂地板(MGO地板)和塑晶地板(LVT地板)等。公司主要在PVC地板領域内為下遊地板品牌商、建材零售商和貿易商客戶提供ODM産品。
2018年-2020年及2021年1-6月,公司的營業收入分別為20.57億元、17.28億元、22.43億元和11.74億元;淨利潤分別為2.84億元、3.38億元、3.72億元和1.05億元,2019年營收較2018年下滑15.99%,2019年淨利潤較2018年增長19.14%;2020年營收較2019年增長29.8%,淨利潤較2019年增長10.59%。權衡財經注意到,報告期内,公司有8次利潤分配事項,均已實施完畢,2018年現金分紅金額為4.51億元,是上年淨利潤的1.59倍;2020年現金分紅金額為3.25億元,是當年淨利潤的87.37%,2021年1-6月現金分紅金額為0.36億元。2018年、2020年及2021年1-6月合計分紅金額為8.12億元。
2018年-2021年1-6月,公司主營業務收入先降後升,公司主營業務毛利率分別為34.01%、35.47%、30.75%和21.34%,呈現下降趨勢,主要受産品銷售價格、原材料價格、美元兌人民幣匯率等因素影響。
天振股份的主營業務收入主要來自於WPC地板和SPC地板兩類新型PVC復合材料地板,兩者在報告期内每年合計貢獻的收入比例均超過85%,該兩類地板屬於PVC地板行業内的中高端産品。2018-2020年,WPC地板銷售佔比從2018年的76.44%下降至2020年的43.10%,而SPC地板銷售佔比則從2018年的18.62%逐漸上升至2019年的36.02%和2020年的49.53%,公司産品銷售結構發生了一定改變;相比WPC地板,SPC地板毛利率較低,因此隨著SPC地板銷售佔比的提高,公司主營業務毛利率受到了一定的負面影響。2021年上半年LVT地板收入快速增長,銷售佔比上升,而LVT地板整體毛利率較低,因此拉低了公司的毛利率。

2018-2020年,天振股份産品價格整體呈下降趨勢,主要係受美國關稅政策、市場競爭和産品型號變化等因素影響,從2020年末起公司陸續對部分産品進行提價。
客戶集中度高,外銷為主,受關稅稅率波動影響
2018年-2021年1-6月,天振股份主要客戶包括世界最大的地毯生産商SHAW(蕭氏集團)和全球最大的國際化家居及商用地面材料供應商MOHAWK(莫霍克工業公司)等全球知名地板品牌商和建材零售商。公司的PVC地板産品主要向歐美等發達國家出口,境外主營業務收入分別為20.54億元、17.14億元、22.3億元和11.65億元,佔到同期主營業務收入的99.92%,99.43%,99.62%和99.27%,其中北美地區的主營業務收入佔到各期主營業務收入的98.03%、96.11%、95.17%和95.60%。報告期内,公司每年前五大客戶的産品銷售收入佔營業收入的比重分別為87.35%、89.61%、83.33%和78.12%,其中,來自第一大客戶SHAW的銷售收入佔比分別為50.11%、55.40%、37.76%和34.35%,公司主要客戶的銷售收入佔比較高,客戶集中度高。
如果未來,一旦發生客戶自身經營出現困難、客戶調整了未來的發展戰略方向或公司的産品和服務不再符合客戶的要求等情況,則有可能導致客戶對公司的訂單需求大幅下降;未來公司國外出口地區消費者偏好發生改變,或出現新的地面裝飾材料取代了PVC地板的市場地位以及地區宏觀經濟波動導致社會總需求下降等情況的出現,這都會導致PVC地板在當地的推廣與銷售出現阻礙,從而對公司經營業績造成不利影響。
此外,值得注意的是,公司産品以外銷為主,因而享受增值稅「免、抵、退」相關政策。一旦出口退稅政策發生變化,則會直接對公司經營業績産生一定的影響。

報告期初至2018年10月,天振股份PVC地板産品的出口退稅率為13%,根據財政部、國家稅務總局《關於調整部分産品出口退稅率的通知》(財稅[2018]123 號),自2018年11月1日起,公司PVC地板産品的出口退稅率提高至16%。自2019年4月1日起,公司增值稅稅率由16%調整為13%,公司PVC地板産品的出口退稅率也相應調整為13%。2018年-2021年1-6月,公司獲得的所得稅稅收優惠金額分別為3335.43萬元、2726.68萬元、5181.34萬元和2159.43萬元。

報告期内,公司PVC地板産品出口美國的關稅稅率出現反復波動,在一定程度上影響了公司産品的定價。如果未來關係進一步惡化,美國繼續提高關稅或採取其他貿易保護政策,會進一步加大公司外銷業務風險,從而對公司經營業績造成不利影響。
原材料成産品成本影響大,供應商存在零人公司
PVC樹脂粉為公司的最主要原材料,耐磨層的主要原料也係PVC樹脂粉。因此PVC價格波動對公司産品成本影響較大。
2018年,天振股份向山東秉德貿易有限公司採購PVC 樹脂粉金額為5693.09萬元。查公開資料顯示,山東秉德貿易有限公司成立於2015年,2018年社保繳納人數為0人。
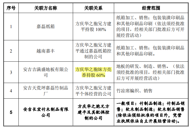
安吉吉滿盛地板有限公司為天振股份2018年前五大供應商之一,交易金額為8417.53萬元。也為天振股份2018年-2020年及2021年1-6月前五大委外加工商之一,交易金額分別為5150.19萬元、829.65萬元、833.43萬元和238.4萬元。 安吉吉滿盛地板有限公司為方慶華之胞妹方亮香持股60%的公司,成立於2017年7月19日,屬於公司的關聯方。

報告期内,公司發生的關聯擔保主要為接受實際控制人方慶華、朱彩琴夫婦提供的向中國銀行的借款擔保,涉及擔保金額高達14.92億元。此外,公司由於補充流動資金需要,存在向實際控制人方慶華、朱彩琴借款的情形。
從公開資料可知,天振股份曾有一次被執行的情況,也是一起以調解方式結案的侵害發明專利權糾紛的當事人。

天振股份存貨主要由原材料、庫存商品、在産品、發出商品等構成。報告期内,隨著公司生産經營規模的擴大和疫情對國際海運的影響,存貨規模總體呈上升趨勢。報告期各期末,公司存貨賬面價值分別為1.17億元,2.13億元、4.53億元和5.47億元,佔公司流動資産總額的比重分別為11.11%、19.09%、30.57%和44.37%。存貨餘額從2018年末的1.24億元大幅增長至2021年6月末的5.73億元,存貨周轉率也從2018年的11.83下降至2021年1-6月的1.85。
公司的庫存商品主要為生産完成但尚未出庫的産品,報告期各期末,公司的庫存商品餘額分別為3,317.54萬元、4,831.42萬元、2.03億元及1.7億元,佔比分別為28.46%,22.66%、44.75%及31.34%。
勞務派遣用工超過10%,産能利用率不足
2018年7月至11月、2019年12月和2020年1月,天振股份勞務派遣用工存在比例超過10%的情形;2018年6月至11月公司子公司安吉博華勞務派遣用工存在比例超過10%的情形。
2019年12月和2020年1月公司存在超比例勞務派遣用工主要原因季度性原因,而2018年6-11月期間公司及子公司安吉博華存在超比例勞務派遣員工主要是公司將部分員工轉為勞務派遣用工,以降低用工成本,其後為規範用工,公司於2018年12月將轉為勞務派遣用工的人員又轉為正式員工,公司與員工之間不存在勞動糾紛或潛在糾紛。經測算,2018年至2020年各期公司勞務派遣用工的薪資差異及社保公積金的影響總額分別為599.45萬元、63.43萬元和44.90萬元,佔公司利潤總額比例分別為1.67%、0.16%和0.11%。
天振股份此次募集資金除補充流動資金外,擬用於年産3000萬平方米新型無機材料復合地板智能化生産綫項目和年産2500萬平方米新型無機材料復合地板智能化生産綫項目。投産後,公司將新增5,500萬平方米PVC地板産能。如果未來海外市場增長乏力以及客戶産品需求偏好改變等導致未來市場發生重大不利變化的,可能導致募集資金投資項目投産後新增産能不能及時消化的風險。

報告期各期末,公司貨幣資金餘額分別為3.86億元、2.36億元、6.75億元和3.16億元。其中,銀行存款分別為3.2億元、2.24億元、4.67億元和3.13億元。

分紅近募資的六成,賬面上資金充足,産能利用率不足,天振股份反道募集補流,擴充産能,或許有為上市而上市之嫌。
財華網所刊載內容之知識產權為財華網及相關權利人專屬所有或持有。未經許可,禁止進行轉載、摘編、複製及建立鏡像等任何使用。
如有意願轉載,請發郵件至content@finet.com.hk,獲得書面確認及授權後,方可轉載。
下載財華財經APP,把握投資先機
https://www.finet.com.cn/app
更多精彩内容,請點擊:
財華網(https://www.finet.hk/)
財華智庫網(https://www.finet.com.cn)
現代電視FINTV(https://www.fintv.hk)