開源證券孫金钜
一、公募基金投資新三板政策正式落地,精選層配套制度進一步完善
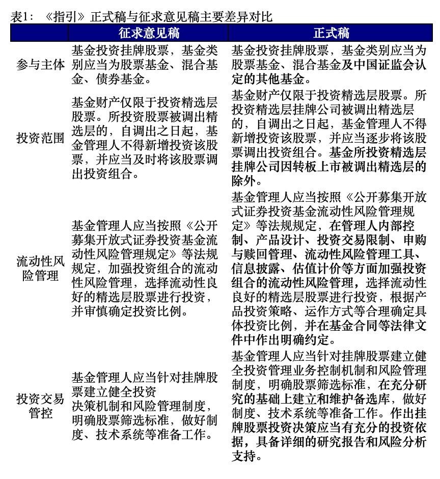
2020年4月17日,證監會正式發布《公開募集證券投資基金投資全國中小企業股份轉讓系統挂牌股票指引》(以下簡稱《指引》),明確股票基金、混合基金及證監會認定的其他公募基金可投資新三板精選層挂牌股票。與此前的征求意見稿相比,《指引》將參與主體中的“債券基金”改為“證監會認定的其他公募基金” ,既體現了對風險管控的考慮,又保留了足夠的靈活性。此外,《指引》新增了股票因轉板上市被調出精選層的情形,明確此種情況下基金管理人不必將相關股票調出投資組合,多層次資本市場互聯互通機制進一步得到完善。此次《指引》正式稿的發布,為新三板引入了專業的機構投資者,精選層配套制度進一步完善。
二、強化風險披露及投資者適當性管理,新設基金産品投資精選層更加便捷
《指引》要求基金管理人應當在基金合同、招募說明書、基金産品資料概要顯著位置,明確揭示基金可投資精選層股票及其特有風險,同時做好基金産品風險評價、投資者風險承受能力識別、投資者教育等工作。對于存量基金,合同未明確約定可以投資精選層股票的,在依據法律法規和基金合同約定履行適當程序後,方可投資精選層股票。在實際操作過程中,存量基金産品參與精選層投資需要履行的程序相對複雜,相比之下通過新設基金産品參與將更加便捷。因此,我們認為公募基金參與精選層投資會以新設産品為主。
三、公募基金新三板産品布局將提速,存在打新、戰配、二級等多種參與方式
《指引》的發布,掃除了公募基金投資精選層的政策制約。疊加此前全國股轉公司對個人投資者准入門檻的大幅下調(由原有的500萬元下調至精選層 100萬元 /創新層150萬元/基礎層200萬元),精選層的流動性將顯著改善,從而帶動挂牌公司估值提升。面對政策松綁疊加精選層流動性改善帶來的投資機會,我們預計公募基金將加速新三板精選層相關産品的布局。根據現有政策,公募基金可 以通過多種方式參與精選層投資:(1)戰略配售。全國股轉公司規定了精選層不同發行規模情況下的戰略配售比例上限(首發股數≤5000萬股,不超過20%;首發股份>5000萬股,不超過30%),明確公募機構可以參與戰略配售,且鎖定期為6個月(A 股戰略配售鎖定期為12個月)。(2)網下打新。我們認為精選層網下打新的高配售比例(現金申購、網下配售比例為60-80%,精選層門檻帶來網下投資者數量較A股大幅降低)和可觀的首日漲幅(為了保障公開發行順利,公司首發定價較保守,以及精選層流動性提升帶來估值提升)將使其成為繼科創板之後網下打新收益的又一重要來源。(3)二級市場交易。精選層流動性的大幅改善及連續競價交易制度的引入將大幅降低公募基金在二級市場的交易成本。總體而言,新三板精選層引入公募基金,不僅有利于改善其流動性,公募機構專業的研究和投資能力也將增強精選層的價值發現功能,從而推動塑造更加健康的新三板投融資生態。

財華網所刊載內容之知識產權為財華網及相關權利人專屬所有或持有。未經許可,禁止進行轉載、摘編、複製及建立鏡像等任何使用。
如有意願轉載,請發郵件至content@finet.com.hk,獲得書面確認及授權後,方可轉載。
下載財華財經APP,把握投資先機
https://www.finet.com.cn/app
更多精彩内容,請點擊:
財華網(https://www.finet.hk/)
財華智庫網(https://www.finet.com.cn)
現代電視FINTV(https://www.fintv.hk)