中國網財經2月4日訊 據國家衛健委網站消息,為切實做好新型冠狀病毒感染的肺炎疫情防控工作,最大限度合理有效使用醫用防護用品,國家衛生健康委辦公廳印發了關于加強疫情期間醫用防護用品管理工作的通知,就加強醫療機構疫情期間醫用防護用品管理提出具體要求。
一是高度重視疫情期間醫療機構醫用防護用品管理。各級衛生健康行政部門和醫療機構要高度重視醫用防護用品的管理,在保障醫務人員合理防護需求的基礎上,落實管理制度、細化管理措施,做好醫用防護用品管理,優化使用,最大限度地有效使用防護物資。
二是嚴格落實醫用耗材管理規定。醫療機構要按照《醫療機構醫用耗材管理辦法(試行)》(國衛醫發〔2019〕43號)要求,設立醫用耗材管理委員會並切實履行職責,組織專門部門和人員對醫用防護用品的全過程進行管理。要指定具體部門作為醫用防護用品管理部門,負責遴選、采購、驗收、存儲、發放等管理工作;接受社會捐贈的醫療機構,還應當配備專人做好相應組織管理工作。各種防護用品的管理要結合崗位實際需要,按照保重點區域、保重點操作、保重點患者尤其是重症和危重症病例的原則,嚴格落實國家有關臨床診療、感染防控的規章制度、技術指南及行業標准等,指導本機構内各崗位合理使用防護用品。要組織做好相關培訓、宣教工作,加強醫務人員對不同種類防護用品的正確認識與合理使用能力。
三是加強重點醫用防護用品的管理。醫療機構要根據《新型冠狀病毒感染的肺炎防控中常見醫用防護用品使用範圍指引(試行)》(國衛辦醫函〔2020〕75號,以下簡稱《工作指引》),重點做好醫用防護口罩(常被稱為“N95口罩”,實際二者有一定差別)、防護服、護目鏡的合理使用,確保將這些供應緊張的物資用在適用的區域範圍,或在執行較高風險操作時使用。
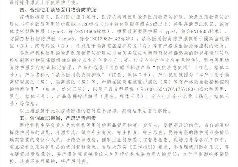
四是合理使用緊急醫用物資防護服。疫情防控期間,醫用防護服不足時,醫療機構可使用緊急醫用物資防護服。緊急醫用物資防護服應當符合歐盟醫用防護服EN14126標准(其中液體阻隔等級在2級以上)並取得歐盟CE認證,或液體致密型防護服(type3,符合EN14605標准)、噴霧致密型防護服(type4,符合EN14605標准)、防固態顆粒物防護服(type5,符合1SO13982-l&2標准)。緊急醫用物資防護服僅用于隔離留觀病區(房)、隔離病區(房),不能用于隔離重症監護病區(房)等有嚴格微生物指標控制的場所。
五是強調履職擔當,嚴肅追責問責。醫療機構主要負責人是本機構醫用防護用品管理的第一責任人,要提高政治站位,親自部署指揮防護用品的調配,開源節流,做到守土有責、守土擔責、守土盡責。要將有限的防護用品安排給確實需要的崗位和人員,杜絕資源浪費。國家衛生健康委將在督導檢查、現場指導等各項工作中,重點查看醫用防護用品的使用管理情況。發現未落實《工作指引》要求、不合理使用防護用品、存在隨意浪費現象的,要嚴肅追究直接責任人和醫療機構主要負責人的責任;對于嚴重影響疫情防控、造成不良後果的,將嚴厲問責。



財華網所刊載內容之知識產權為財華網及相關權利人專屬所有或持有。未經許可,禁止進行轉載、摘編、複製及建立鏡像等任何使用。
如有意願轉載,請發郵件至content@finet.com.hk,獲得書面確認及授權後,方可轉載。
下載財華財經APP,把握投資先機
https://www.finet.com.cn/app
更多精彩内容,請點擊:
財華網(https://www.finet.hk/)
財華智庫網(https://www.finet.com.cn)
現代電視FINTV(https://www.fintv.hk)