2025年11月14日,量化派通過港交所聆訊,擬在香港主板上市,聯席保薦人是中金公司和中信證券。
公司是一家專注於中國消費領域的在線市場營運商,2025年前五個月收入4.14億元,淨利潤1.26億元,毛利率高達96.67%。
LiveReport獲悉,量化派控股有限公司Quantgroup Holding Limited(簡稱「量化派」)於2025年11月14日通過港交所聆訊,擬香港主板上市,聯席保薦人為中金和中信。此前該公司5次遞表港交所。
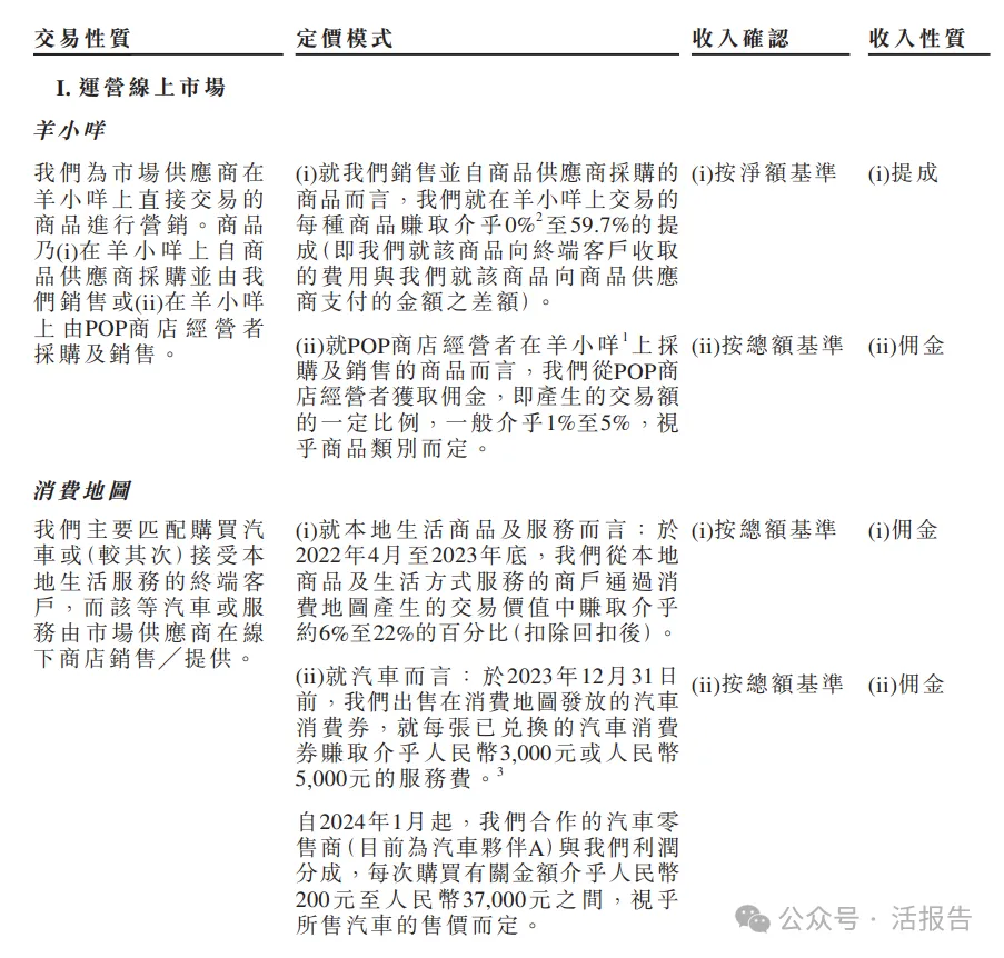
公司是一家中國線上市場營運商。公司的消費電商平台羊小咩自2020年11月起涵蓋各式零售商品,如第三方市場供應商提供的消費電子產品、食品及飲料、家電、化妝品、珠寶、服裝及個人日常護理用品,並透過在線購買將該等消費品與公司的羊小咩用戶進行匹配。
公司亦自2022年4月經營汽車零售O2O平台消費地圖,該平台目前主要與汽車零售商合作吸引在線流量,使其能夠在當地實體店線下購車;及在較小程度上,消費地圖亦可讓消費者在在線購車。
公司將(i)羊小咩上的市場供應商(包括商品供應商及POP商店經營者)及(ii)消費地圖上的市場供應商(包括汽車零售商,且於往績記錄期間,包括汽車零售商及本地生活商品及服務商戶)視為公司的業務夥伴。在極小範圍内,公司為商業夥伴提供廣告服務。

財務業績
截至2024年12月31日止3個年度及2025年前5個月:
收入分别約為人民幣4.75億元、5.3億元、9.93億元、3億元及4.14億元,年復合增長率為44.55%;
毛利分别約為人民幣3.13億元、3.68億元、9.62億元、2.89億元及4億元,年復合增長率為75.37%;
淨利潤分别約為人民幣-0.003億元、0.04億元、1.47億元、0.35億元及1.26億元;
毛利率分别約為65.80%、69.41%、96.86%、96.30%及96.67%;
淨利率分别約為-0.06%、0.69%、14.82%、11.57%及30.34%。

行業前景
根據弗若斯特沙利文(Frost & Sullivan)的數據,按交易總額計,中國線上消費商店的市場規模由2020年的人民幣13.9萬億元增加至2024年的人民幣25.7萬億元,期内復合年增長率為16.5%。預計該市場規模將由2025年的人民幣29.1萬億元進一步增加至2029年的人民幣41.2萬億元,復合年增長率為9.1%。

於2024年,公司的交易總額佔中國消費領域在線商店市場總交易總額約0.03%。

可比公司
同行業IPO可比公司有:東方甄選、微盟集團

董事高管
董事會由九名董事組成,包括四名執行董事、兩名非執行董事及三名獨立非執行董事。

主要股東
公司在香港上市前的股東架構中:
創始人週灏博士通過Mars Legend持股31.54%,孫女士(週博士配偶)通過Mercury Valley持股2.37%;執行董事李岩先生通過Saturn Storm持股4.12%。員工持股平台Jupiter Rock、Venus Energy分别持股7.17%、4.12%。
陽光保險(6963.HK)持股15.42%,為第一大機構股東;復星國際通過East Asia Star Investment (BVI),持股9.93%;高榕資本通過Gaorong QTG Holding持股5.76%等。

中介團隊
據LiveReport大數據統計,量化派中介團隊共計10家,其中保薦人2家,近10家保薦項目數據表現良好;公司律師共計3家,綜合項目數據表現平平。整體而言中介團隊歷史數據表現尚可。

文章來源:活報告公眾號
財華網所刊載內容之知識產權為財華網及相關權利人專屬所有或持有。未經許可,禁止進行轉載、摘編、複製及建立鏡像等任何使用。
如有意願轉載,請發郵件至content@finet.com.hk,獲得書面確認及授權後,方可轉載。
下載財華財經APP,把握投資先機
https://www.finet.com.cn/app
更多精彩内容,請點擊:
財華網(https://www.finet.hk/)
財華智庫網(https://www.finet.com.cn)
現代電視FINTV(https://www.fintv.hk)