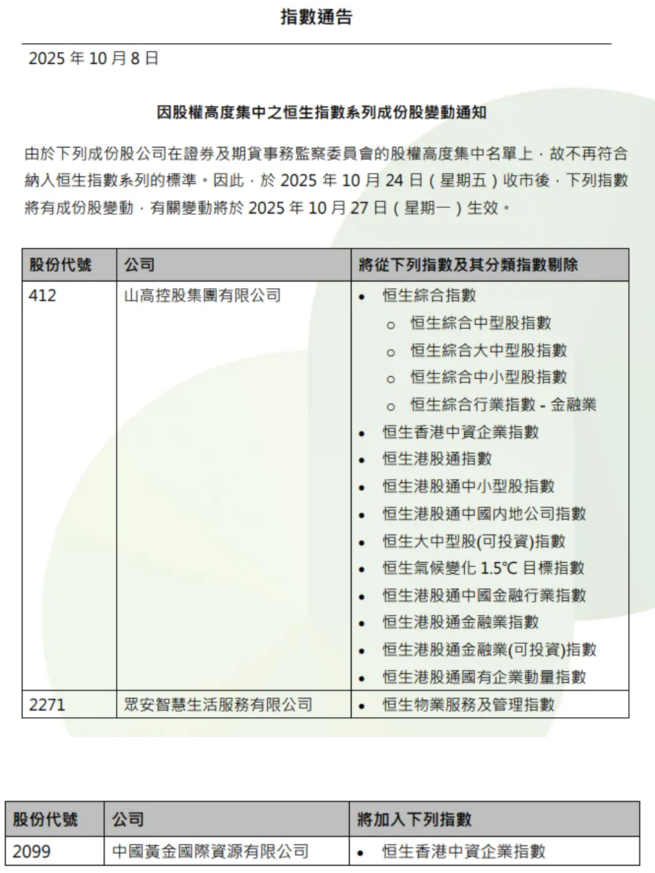
10月8日,恒生指數公司公告,由於下列成份股公司在證券及期貨事務監察委員會的股權高度集中名單上,故不再符合納入恒生指數係列的標準。
因此,於2025年10月24日(星期五)收市後,下列指數將有成份股變動,有關變動將於2025年10月27日(星期一)生效。恒生綜合指數等指數剔除山高控股 (00412.HK) ,恒生物業服務及管理指數剔除眾安智慧生活 (02271.HK),恒生香港中資企業指數納入中國黃金國際 (02099.HK)。
此前,香港證監會就曾指出山高控股 (00412.HK)股權高度集中,公司稱能夠遵守公眾持股量規定。截至2025年9月1日,二十名股東合共持有14.45億股,佔已發行股本的24%,再加上兩名主要股東持有的41.21億股,佔已發行股本的68.46%,合計佔已發行股本的92.46%。
對於調入個股方面,招商證券此前表示,公司旗下甲瑪礦未來擴産潛力較大。此外,公司在八一牧場和則古朗北兩個探礦區開展探礦工作,已顯示出很大資源潛力,有望支撐未來更大規模的擴産。
恒生中國企業指數(簡稱國企指數或H股指數,英文縮寫HSCEI)是由恒生指數有限公司編制的反映香港聯交所上市H股表現的股價指數,於1994年8月8日首次公佈,以1994年7月8日為基準日,初始點位設定為1000點。
2006年12月27日,國企指數首次突破10000點,並於2007年10月30日創下歷史最高收市點位20400.07點 。恒生國企指數是追蹤在香港上市的50家最大中國内地企業表現的旗艦指數,被譽為"在港上市中資企業的風向標"。成分股均為業務根植於中國内地的國有企業。

數據來源:恒生指數官網 日期:2025.10.08
調入個股方面:
中國黃金國際:是中國黃金集團的海外上市平台 聚焦於黃金、銅等礦産資源的勘探、開採和開發 。控股股東資源實力雄厚,是中國黃金行業唯一一家中央企業。公司坐擁中國兩座大型礦山:位於内蒙古的長山壕金礦以及位於西藏的甲瑪礦。其中甲瑪礦區一期及二期分別 於 2010 年 9 月及 2018 年 7 月起開始商業生産奠定了公司發展的堅實基礎,顯著擴大了資源儲量和生産能力。
恒生中國企業指數:易方達恒生國企ETF(510900)、華夏恒生中國企業ETF(159850)
内容來源:有連雲
財華網所刊載內容之知識產權為財華網及相關權利人專屬所有或持有。未經許可,禁止進行轉載、摘編、複製及建立鏡像等任何使用。
如有意願轉載,請發郵件至content@finet.com.hk,獲得書面確認及授權後,方可轉載。
下載財華財經APP,把握投資先機
https://www.finet.com.cn/app
更多精彩内容,請點擊:
財華網(https://www.finet.hk/)
財華智庫網(https://www.finet.com.cn)
現代電視FINTV(https://www.fintv.hk)