2025年4月14日,卡遊第二次向港交所遞交招股書,擬在香港主板上市,聯席保薦人為摩根士丹利、中金公司、摩根大通。
公司是中國集換式卡牌龍頭企業,2024年收入100.57億元(同比增長278%),經調整淨利44.66億元(同比增長378%),經調整淨利規模直接超越目前市值逾2000億的泡泡瑪特。
2024年收入破百億,利潤規模比泡泡瑪特還高
LiveReport獲悉,來自上海的卡遊有限公司(簡稱「卡遊」)于2025年4月14日再次向港交所遞交上市申請,這是該公司第2次遞表,此前其曾于2024年1月26日遞表,但一直未獲得證監會備案通知書。
值得注意的是,卡遊2024年的業績迎來了大爆發。2022-2024年,卡遊的主要財務數據如下:
收入分别約為人民幣41.31億、26.62億、100.57億,2024年同比增長率為277.78%;
毛利分别約為人民幣28.42億、17.51億、67.65億,2024年同比增長率為286.35%;
淨利潤分别約為人民幣-2.96億、4.5億、-12.42億;經調整淨利分别約為人民幣16.20億、9.34億、44.66億,2024年經調整淨利同比增長率為378.27%;
毛利率分别約為68.80%、65.78%、67.27%;
經調整淨利率分别約為39.21%、35.08%、44.41%。

公司2024年實現了收入、利潤的爆發增長,其中收入增長278%突破百億大關,毛利率保持67%的高位;在剔除股份獎勵支付和金融資產公允價值變動影響後,經調整淨利潤同比大增378%,經調整淨利率高達44.4%。
2024年公司經營性現金流淨流入51.13億元,大幅增長458%;期末現金與短期存款從10億元猛增至53.4億元,存貨7.36億元,無長短期有息負債。
公司2024年業績爆發式增長,主要源自小馬寶莉、葉羅麗及蛋仔派對IP主題產品的收入大幅增加。公司2024年整體收入暴增278%至100.57億元,其中集換式卡牌收入在2024年增長276%至82億元,佔收入比重超過80%。

整體來看,卡遊經歷2023年收入、淨利同時萎縮之後,2024年業績反轉,突然迎來爆發式增長,吸金能力直接超越「業界標桿」、「大牛股」泡泡瑪特,簡直像「印鈔機」。
可比公司
同行業IPO可比公司有:泡泡瑪特(9992.HK)、佈魯可(0325.HK)

融資歷程
IPO前,公司曾于2021年6月獲得紅杉中國、騰訊合計1.35億美元的A輪投資,認購後兩者合計持有公司15%股權,即當時公司對應估值約為9億美元(70億港元)。

主要股東
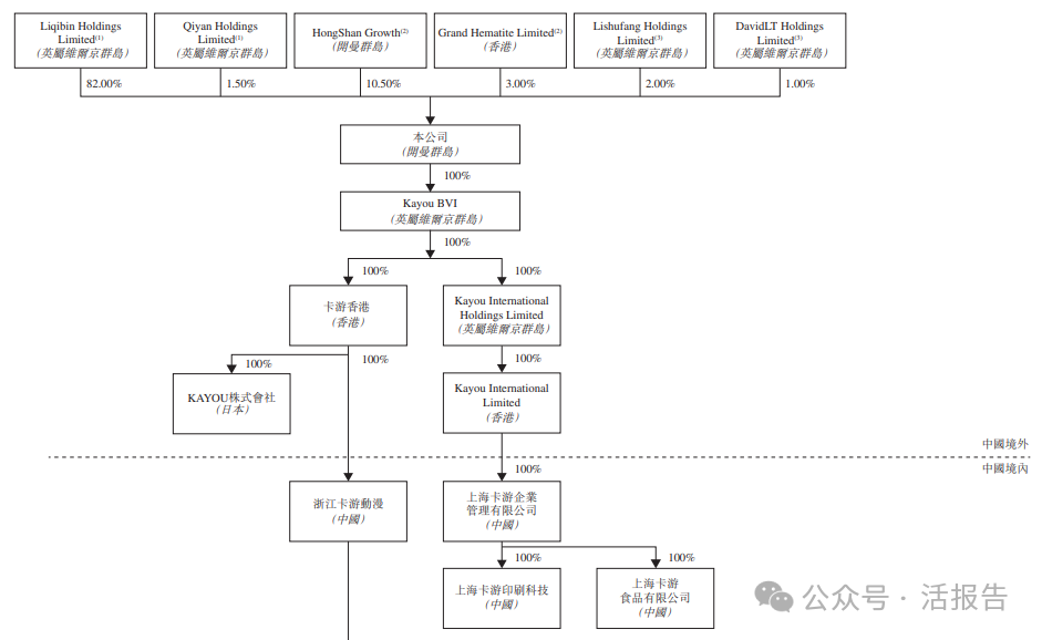
卡遊IPO前,李先生透過全資擁有的Liqibin Holdings Limited間接持有公司已發行股本總額約82%的權益,齊女士(李先生的配偶)透過全資擁有的Qiyan Holdings Limited間接擁有約1.5%的權益,兩者作為一組控股股東合計持股83.5%。
此外,紅杉中國透過HongShan Growth持股10.5%,騰訊全資擁有的Grand Hematite Limited持股3%,李淑芳(李先生的姐姐)透過Lishufang Holdings Limited持股2%,羅寧林透過DavidLT Holdings Limited持股1%。

旗下擁有奧特曼、小馬寶莉、葉羅麗等IP授權
卡遊是中國領先的泛娛樂產品公司之一。泛娛樂產品是基于IP開發的實體產品,如玩具、文具及其他消費品等。
玩具,尤其是集換式卡牌,是公司的核心產品。公司集換式卡牌產品的產品系列推出周期通常為二至三個月,文具的產品系列推出周期通常為二至八個月。于2022年、2023年及2024年,公司分别推出(i)190個、236個及363個玩具系列,包括同期的168個、167個及210個集換式卡牌系列;及(ii)六個、64個及58個文具系列。
公司IP矩陣中的IP數量由2022年的30個增加至2023年的37個,其後增加至2024年的70個,其中包括69個授權IP及一個自有IP。
于2022年、2023年及2024年,按收入貢獻計,來自五大IP主題產品的收入分别佔同期總收入的98.4%、89.9%及86.1%。

公司大部分產品乃根據非獨家IP授權安排開發及銷售。于2022年、2023年及2024年,根據非獨家IP授權安排開發的產品收入分别佔公司同期總收入的96.0%、82.3%及88.0%。
截至最後實際可行日期,38份IP授權協議預計將于2025年到期,39份預計將于2026年到期,七份預計將于2027年到期以及五份預計將于2028年及其後到期。就預計將于2025年到期的38份IP授權協議而言,公司預計于2025年第二季度開始根據協議到期時間表有序進行續簽磋商。
值得一提的是,2025年春節檔電影《哪吒之魔童鬧海》(簡稱《哪吒2》)票房突破152億,以《哪吒2》與卡遊聯名的收藏卡牌,亦出現「一卡難求」的火爆局面,首批投放的 450 萬包哪吒系列卡牌,一周内售罄。

董事高管

中介團隊
據LiveReport大數據統計,卡遊中介團隊共計10家,其中保薦人3家,近10家保薦項目數據表現參差不齊;公司律師共計3家,綜合項目數據一般。整體而言中介團隊歷史數據表現一般。

文章來源:活報告公眾號
財華網所刊載內容之知識產權為財華網及相關權利人專屬所有或持有。未經許可,禁止進行轉載、摘編、複製及建立鏡像等任何使用。
如有意願轉載,請發郵件至content@finet.com.hk,獲得書面確認及授權後,方可轉載。
下載財華財經APP,把握投資先機
https://www.finet.com.cn/app
更多精彩内容,請點擊:
財華網(https://www.finet.hk/)
財華智庫網(https://www.finet.com.cn)
現代電視FINTV(https://www.fintv.hk)