2025年4月14日,卡遊第二次向港交所遞交招股書,擬在香港主板上市,聯席保薦人為摩根士丹利、中金公司、摩根大通。
公司是中國集換式卡牌龍頭企業,2024年收入100.57億元(同比增長278%),經調整淨利44.66億元(同比增長378%),經調整淨利規模直接超越目前市值逾2000億的泡泡瑪特。
2024年收入破百億,利潤規模比泡泡瑪特還高
LiveReport獲悉,來自上海的卡遊有限公司(簡稱「卡遊」)于2025年4月14日再次向港交所遞交上市申請,這是該公司第2次遞表,此前其曾于2024年1月26日遞表,但一直未獲得證監會備案通知書。
值得注意的是,卡遊2024年的業績迎來了大爆發。2022-2024年,卡遊的主要財務數據如下:
收入分别約為人民幣41.31億、26.62億、100.57億,2024年同比增長率為277.78%;
毛利分别約為人民幣28.42億、17.51億、67.65億,2024年同比增長率為286.35%;
淨利潤分别約為人民幣-2.96億、4.5億、-12.42億;經調整淨利分别約為人民幣16.20億、9.34億、44.66億,2024年經調整淨利同比增長率為378.27%;
毛利率分别約為68.80%、65.78%、67.27%;
經調整淨利率分别約為39.21%、35.08%、44.41%。

公司2024年實現了收入、利潤的爆發增長,其中收入增長278%突破百億大關,毛利率保持67%的高位;在剔除股份獎勵支付和金融資產公允價值變動影響後,經調整淨利潤同比大增378%,經調整淨利率高達44.4%。
2024年公司經營性現金流淨流入51.13億元,大幅增長458%;期末現金與短期存款從10億元猛增至53.4億元,存貨7.36億元,無長短期有息負債。
公司2024年業績爆發式增長,主要源自小馬寶莉、葉羅麗及蛋仔派對IP主題產品的收入大幅增加。公司2024年整體收入暴增278%至100.57億元,其中集換式卡牌收入在2024年增長276%至82億元,佔收入比重超過80%。

整體來看,卡遊經歷2023年收入、淨利同時萎縮之後,2024年業績反轉,突然迎來爆發式增長,吸金能力直接超越「業界標桿」、「大牛股」泡泡瑪特,簡直像「印鈔機」。
可比公司
同行業IPO可比公司有:泡泡瑪特(9992.HK)、佈魯可(0325.HK)

融資歷程
IPO前,公司曾于2021年6月獲得紅杉中國、騰訊合計1.35億美元的A輪投資,認購後兩者合計持有公司15%股權,即當時公司對應估值約為9億美元(70億港元)。

主要股東
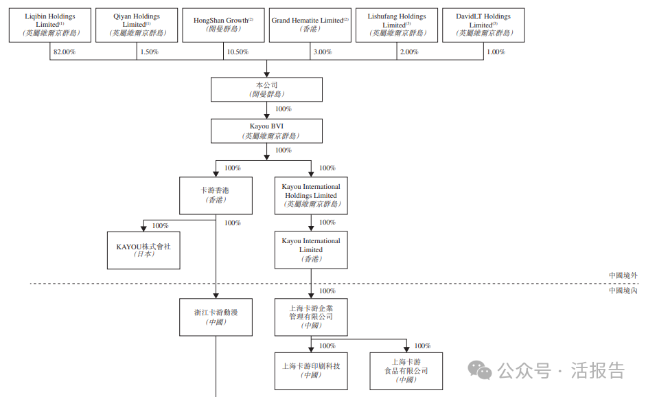
卡遊IPO前,李先生透過全資擁有的Liqibin Holdings Limited間接持有公司已發行股本總額約82%的權益,齊女士(李先生的配偶)透過全資擁有的Qiyan Holdings Limited間接擁有約1.5%的權益,兩者作為一組控股股東合計持股83.5%。
此外,紅杉中國透過HongShan Growth持股10.5%,騰訊全資擁有的Grand Hematite Limited持股3%,李淑芳(李先生的姐姐)透過Lishufang Holdings Limited持股2%,羅寧林透過DavidLT Holdings Limited持股1%。

旗下擁有奧特曼、小馬寶莉、葉羅麗等IP授權
卡遊是中國領先的泛娛樂產品公司之一。泛娛樂產品是基于IP開發的實體產品,如玩具、文具及其他消費品等。
玩具,尤其是集換式卡牌,是公司的核心產品。公司集換式卡牌產品的產品系列推出周期通常為二至三個月,文具的產品系列推出周期通常為二至八個月。于2022年、2023年及2024年,公司分别推出(i)190個、236個及363個玩具系列,包括同期的168個、167個及210個集換式卡牌系列;及(ii)六個、64個及58個文具系列。
公司IP矩陣中的IP數量由2022年的30個增加至2023年的37個,其後增加至2024年的70個,其中包括69個授權IP及一個自有IP。
于2022年、2023年及2024年,按收入貢獻計,來自五大IP主題產品的收入分别佔同期總收入的98.4%、89.9%及86.1%。

公司大部分產品乃根據非獨家IP授權安排開發及銷售。于2022年、2023年及2024年,根據非獨家IP授權安排開發的產品收入分别佔公司同期總收入的96.0%、82.3%及88.0%。
截至最後實際可行日期,38份IP授權協議預計將于2025年到期,39份預計將于2026年到期,七份預計將于2027年到期以及五份預計將于2028年及其後到期。就預計將于2025年到期的38份IP授權協議而言,公司預計于2025年第二季度開始根據協議到期時間表有序進行續簽磋商。
值得一提的是,2025年春節檔電影《哪吒之魔童鬧海》(簡稱《哪吒2》)票房突破152億,以《哪吒2》與卡遊聯名的收藏卡牌,亦出現「一卡難求」的火爆局面,首批投放的 450 萬包哪吒系列卡牌,一周内售罄。

董事高管

中介團隊
據LiveReport大數據統計,卡遊中介團隊共計10家,其中保薦人3家,近10家保薦項目數據表現參差不齊;公司律師共計3家,綜合項目數據一般。整體而言中介團隊歷史數據表現一般。

文章來源:活報告公眾號
更多精彩內容,請登陸
財華香港網 (https://www.finet.hk/)
現代電視 (http://www.fintv.com)