近年來,隨著全球對於可持續發展的重視程度不斷提高,汽車行業,特别是新能源汽車因其在減少碳排放和促進能源多樣化方面的顯著作用而備受關注。
與此同時,環境(Environmental)、社會(Social)和公司治理(Governance),即ESG標準,已成為評價汽車企業表現的一個重要維度,不少企業在推動ESG實踐方面展現出了積極的態度,並取得了顯著成就。
以特斯拉為例,不僅在產品設計上注重環保材料的應用,減少生產過程中的能耗,還通過建設太陽能充電站網絡來支持其電動汽車的使用,從而進一步降低整體碳足迹。
在國内市場,比亞迪同樣展現了對ESG的高度關注,公司致力於開發高效節能的電動車型,還在企業運營中積極採取措施減少水和能源消耗,提高能效。
此外,吉利(Geely)等汽車企業也致力於新能源汽車的研發和生產,還通過改善供應鏈管理來提升整個價值鏈的可持續性。
本文,頭豹研究院將梳理中國汽車行業ESG發展情況,對比行業内35家上市企業的ESG披露情況(A股+H股),其中環境維度包括廢氣管理、廢水管理等方面;治理維度包括董監高、ESG治理等方面。
01 中國汽車企業ESG評級情況
2023年汽車行業產銷突破3,000萬輛,連續15年穩居全球第一,中國汽車產業規模不斷擴大,可持續發展水平也在逐步提高。在中國汽車行業ESG發展方面,社會責任(S)表現最為突出,截至2023年超過80%的企業已建立社會責任管理決策機制,以及社會責任管理的機構和協調部門。在「S」社會維度中,研發&創新以及供應鏈管理重視度最高,汽車企業高度重視技術創新的可持續性,並與其供應鏈合作夥伴共同推進汽車產業的可持續發展。
此外,汽車行業聚焦「雙碳」目標,環境績效(E)中生態保護成為關鍵議題。「雙碳」目標政策引導下,約75%企業制定碳管理體制和機制,開展減少對生物多樣性和生態系統不利影響的實踐。綜合來看,在中國汽車行業中受到重視,並逐步向常態化、規範化和制度化發展。

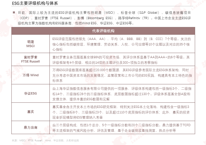
本報告選取中國汽車制造35家上市企業作為案例,分析汽車行業ESG發展;在評級機構中,MSCI和FTSE Russell為全球知名ESG評級機構,含金量較高;本土企業中Wind和華證ESG覆蓋率較高。
目前,中國汽車制造上市企業共35家(A股+H股,不包含汽車產業鏈廠商,僅汽車整車制造企業)。本報告選取中國汽車制造35家企業作為案例,分析汽車行業ESG發展。
MSCI作為全球ESG評級機構,其評級含金量較高。儘管中國汽車企業評級數量較少,但其評級分數領先於全球其他頭部汽車企業。與全球頭部汽車企業MSCI ESG評級相比,中國汽車企業評級為AAA佔比16.7%,而全球僅11.8%;中國A評級以上企業佔比58.3%;而全球佔比52.9%。其中,理想汽車、小鵬汽車獲得其最高評級AAA。此外,FTSE Russell作為全球知名ESG評級機構,其評級覆蓋中國汽車企業有限,其中長城汽車位居行業首位,比亞迪和賽力斯位居其後。
在本土ESG評級中,Wind ESG評級覆蓋率最高,其中賽力斯、理想汽車和零跑汽車在行業内評級較高。在華證ESG評級中,零跑汽車、宇通客車和賽力斯表現較好。

02 中國汽車企業ESG:E——環境績效分析
中國汽車行業ESG中廢水管理的量化數據主要包括氨氮排放量、廢水排放量、化學需氧量等方面。
其中,在氨氮排放方面,氨氮是水體富營養化的重要指標之一,過量排放會導致水體生態系統的破壞;氨氮排放量可以體現汽車企業在生產過程中對污染物控制的管理水平,尤其是塗裝、電鍍等環節。
在廢水排放情況方面,是衡量企業清潔生產水平的一個指標,清潔生產旨在減少生產過程中的污染物產生;此外,廢水排放量可反映企業採用的生產工藝和技術是否先進,以及在環境風險管理方面的能力。
汽車制造過程中,塗裝、清洗等工序均產生含有高濃度有機物的廢水,化學需氧量COD水平反映生產過程的污染控制效率;監測和管理COD排放有助於企業預防和減少環境污染事故,提高環境風險管理能力。

中國汽車行業ESG中能源管理的量化數據主要包括有害廢棄物量、無害廢棄物量以及回收再利用廢棄物量。其中,有害廢棄物量直接反映企業在生產過程中對環境造成的污染程度。高有害廢棄物量表示企業存在資源利用浪費、工藝落後、供應鏈管理失誤、風險管理有限等多種問題,需及時改正。而無害廢棄物的產生量可以反映汽車企業生產過程中材料和資源的使用效率和管理能力,包括廢棄物的分類、收集、存儲和處理等多環節。
在產生的有害和無害廢棄物量過多時,企業需提高回收再利用廢棄物能力,也間接體現企業在技術創新和研發的能力。此外,回收再利用廢棄物可減少生產新材料過程中的能源消耗和溫室氣體排放;同時也提升企業的品牌形象和市場競爭力,吸引更多注重可持續性的消費者。

03 中國汽車企業ESG:S——社會責任分析
中國汽車行業ESG中供應商管理的量化數據主要包括供應商數量、供應商本土化比例、本土化採購比例、可持續認證供應商數量以及其數量比例等方面。
在供應商數量方面,多樣化供應商可降低因單一供應商出現問題而導致的供應鏈風險。本土化較高的供應商可比例降低物流成本和運輸時間,提高成本效益;同時,減少因地理距離、政治風險或國際貿易摩擦帶來的供應鏈中斷風險。
在可持續供應商方面,其可支持供應鏈透明度,使汽車企業能夠追蹤和驗證原材料來源;此外,可持續發展供應商更加注重產品質量,確保滿足或超過汽車企業的質量和性能標準。

中國汽車行業ESG中研發與創新的量化數據主要包括有效專利總數、軟件著作權數量、研發人數、研發投入佔營收比例等方面。有效專利數量和軟件著作權數量是衡量企業技術創新和研發能力的重要指標,尤其是在車聯網、自動駕駛等技術領域進行大量研發投入的企業。此外,專利數量間接反映企業在研發上投入,包括資金、人力和時間等資源,具有潛在的商業價值。
研發團隊的規模與企業的研發項目數量和復雜性成正比,研發人數體現汽車企業的人才戰略,包括對專業人才的吸引、培養和保留等方面。在研發投入上,汽車企業通過技術創新來推動業務增長和產品改進,並且可用於改進生產流程和供應鏈管理,提高效率和降低成本。

此外,我們還在報告中完整分析了中國汽車ESG行業治理維度及代表企業等,可前往文末獲取完整版報告。
文章來源:頭豹公眾號
財華網所刊載內容之知識產權為財華網及相關權利人專屬所有或持有。未經許可,禁止進行轉載、摘編、複製及建立鏡像等任何使用。
如有意願轉載,請發郵件至 content@finet.com.hk,獲得書面確認及授權後,方可轉載。