10月16日,由工業和信息化部、中國機械工業聯合會指導的2021中國汽車供應鏈大會在重慶召開。大會發佈五大共識,表示要著重加速創新驅動,「補短鑄長」,尤其要破解芯片和基礎軟件等瓶頸問題,推動供應鏈創新技術轉化落地。消息一出,為一直備受矚目的半導體行業再添了一把火。

智能化進程加快單車芯片價值量提升
隨著汽車行業向著智能化、互聯網化加速轉型,單車芯片搭載量也在不斷提升。據中汽協統計,2012-2017年,我國傳統汽車單車搭載汽車芯片平均數量從438顆增長至580顆,新能源汽車也從567顆增長至813顆。這種趨勢仍在延續,預計到2022年,我國傳統燃油車單車搭載汽車芯片平均數量將增長為每輛車934顆,每輛新能源汽車更是高達1459顆。
另據前瞻産業研究院數據統計,2020年每輛傳統汽車搭載芯片約757顆、每輛新能源汽車搭載芯片約1136顆,根據2020年國内汽車産銷數據,覽富財經測算,2020年我國汽車芯片需求量為196.13億顆左右。半導體在汽車市場上的應用不可謂不廣泛,需求量也隨著汽車需求量的增長以及智能化的發展而飛速提升。
新能源汽車行業也正處於快速增長階段。據中商産業研究院數據顯示,2021年9月,國内新能源汽車産銷分別完成35.3萬輛和35.7萬輛,同比均增長1.5倍。1-9月,新能源汽車産銷分別完成216.6萬輛和215.7萬輛,同比分別增長1.8倍和1.9倍。産銷數據的提升,無疑擴大了國内半導體市場規模。
此外,根據麥肯錫(McKinsey)數據統計,目前國内L3及以上的高階自動駕駛汽車的車載半導體規模佔比預計將從2025年的50億美元提升至2030年的130億美元。預計2025年國内汽車半導體行業規模將達到180億美元;到2030年該市場規模將達到290億美元。
國産替代化加速行業發展
在未來,汽車行業將會實現由「芯」主導的國産替代,並加速行業發展。
隨著行業的發展,汽車芯片已成為汽車的「大腦」,控制著汽車的視覺和觸覺等感官,汽車創新的核心也從「動力引擎」發動機轉移到「計算引擎」半導體。
傳統用於中央計算的CPU已無法滿足智能汽車的算力需求,因而集合AI加速器的係統級芯片(SoC)逐漸成為汽車新「大腦」,並得到了更廣闊的發展空間。雖然外資廠商高度壟斷,但行業「缺芯」事件背景下國内廠商正加速崛起。目前,國内成熟的車規級MCU供應商包括比亞迪電子、傑發科技、芯旺微等,正加速進口替代。
據此發展趨勢,開源證券預計2025年國内車載AISoC市場規模為55.2億美元,2030將達到104.6億美元。預計2025年全球車載AISoC市場規模為160.1億美元,2030將達到303.4億美元。
根據GGAI統計,從2018年至今的增長趨勢來看,預計到2025年,國内前視ADAS攝像頭的出貨量將由330萬顆上升至7500萬顆,環視攝像頭的出貨量將由1500萬顆增長至1.7億顆,座艙内置攝像頭出貨量將由180萬顆上升至4600萬顆。
而CIS芯片是車載攝像頭中價值量最高的部分,汽車也將成為CIS增長最快的應用領域。根據Couetpoint數據統計,2019年全球車用CIS市場份額前三的廠商分別為安森美(60%)、豪威科技(29%)、索尼(3%)。隨著智能汽車的興起,國内以豪威科技、格科微為代表的自主廠商有望在車規級CIS領域實現進口替代。由於車規級CIS技術要求與消費級CIS不盡相同,國産廠商有望實現彎道超車。
值得注意的是,隨著汽車網聯化進程加速趨勢明顯,5G通信模組滲透率也有望快速提升。目前車載通信模組仍以4G模組為主體,而隨著5GC-V2X在2021年全面鋪開,5G模組滲透率有望快速提升。2020年上半年,國産廠商在國内前裝通信模組市場份額超過90%,其中移遠通信(35.99%)、慧瀚微電子(17.53%)、SierraWireless(17.04%,廣和通收購其車載模塊業務)位列前三。
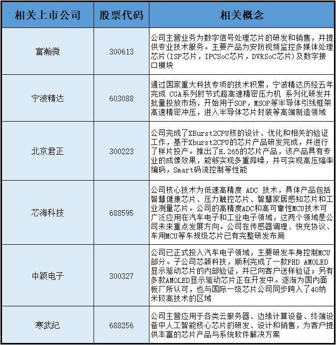
相關上市公司名單如下:

財華網所刊載內容之知識產權為財華網及相關權利人專屬所有或持有。未經許可,禁止進行轉載、摘編、複製及建立鏡像等任何使用。
如有意願轉載,請發郵件至content@finet.com.hk,獲得書面確認及授權後,方可轉載。
下載財華財經APP,把握投資先機
https://www.finet.com.cn/app
更多精彩内容,請點擊:
財華網(https://www.finet.hk/)
財華智庫網(https://www.finet.com.cn)
現代電視FINTV(https://www.fintv.hk)