8月8日午後,光伏逆變器概念異動拉升!截至13:12,同類費率最低檔的光伏龍頭ETF(516290)大漲2%,連續10日強勢吸金超4000萬元!

光伏龍頭ETF(516290)標的指數成分股多數沖高,陽光電源突發暴漲,當前漲超11%,德業股份漲超2%,正泰電氣漲超1%,隆基綠能、特變電工、通威股份等微漲,TCL科技、TCL中環、晶澳科技等回調。
【光伏龍頭ETF(516290)標的指數前十大成分股】

截至13:29,成分股僅做展示使用,不構成投資建議
消息面上,陽光電源近日又獲一筆海外訂單,將為可再生能源公司Galp在西班牙和葡萄牙建設的多個儲能項目提供PowerTitan 2.0解決方案,規模總計約為74MW/147MWh。今年以來,陽光電源已獲得海内外多筆儲能訂單,在全球儲能市場的佈局持續深化。
【陽光電源2025年部分儲能訂單/中標(入圍)信息】

數據來源:公開資料整理,國内中標數據非中標份額
民生證券認為光伏反轉節點將來臨:
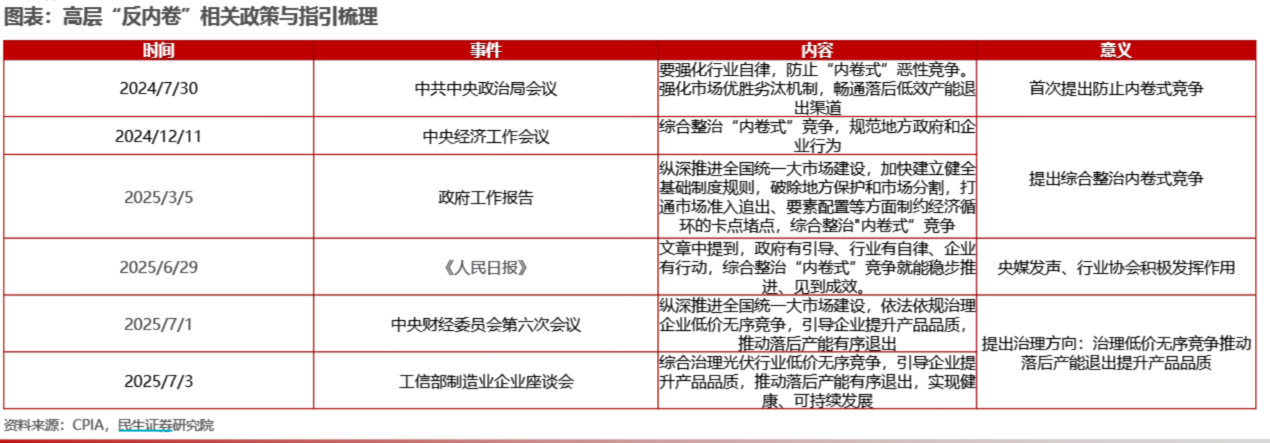
政策層面,高層密集發聲定調,光伏「反内卷」勢在必行。近期高層多次關注光伏行業,強調「反内卷」和落後産能出清。6 月29日,相關媒體發文提及光伏行業「内卷」現狀,提出要防止妨礙公平競爭政策,整治劣質低價等亂象;7月1日,重要財經委員會會議,指出要依法依規治理企業低價無序競爭,引導企業提升品質,推動落後産能有序退出;7 月3 日,有關部門負責人主持召開光伏行業制造業企業座談會,14 家企業及行業協會負責人交流發言,會議強調綜合治理光伏行業低價無序競爭,推動落後産能退出,有關部門後續將加大宏觀引導與行業治理;7 月24 日,有關部門聯合發佈《價格法》修訂徵求意見稿,劍指「反内卷」,將光伏等行業納入嚴管,推動行業從價格競爭向價值競爭轉變。

2、産業層面,「反内卷」政策見效,全産業鏈響應「成本底綫」價格修復,盈利修復在即。截至2025年7月30日,多晶矽致密料與顆粒矽價格均為44元/kg,與6月初報價相比分別上升22.22%、27.54%;矽片方面,183N 上漲至每片1.20 元,210RN 提升至每片1.35 元,210N 則上探至每片1.55 元人民幣,與6月初相比分別提升26.32%/25.00%/19.23%;電池片價格在0.28-0.29元/W區間内,與6月初相比,價格漲幅超過15%;組件價格變動幅度較小,分佈現貨價格近期小幅回升,BC組件溢價能力顯著。在「反内卷」持續發酵的背景下,主鏈7月以來價格提升顯著,看好後續相關政策與方案落地後,光伏産業鏈盈利回歸理性。

(來源於民生證券20250807《「反内卷」持續發酵,光伏底部反轉節點來臨》)
在政企聯動促出清、新技術加速叠代的背景下,光伏行業有望迎來基本面修復,板塊情緒有望迎來右側拐點。看好困境反轉信號明顯的光伏板塊,認準費率最低檔的光伏龍頭ETF(516290),無證券賬戶者可關注聯接基金(A:024059,C:024060),支持7*24h申購!
值得重點關注的是,光伏龍頭ETF(516290)的管理費率為0.15%,託管費率0.05%,為光伏主題ETF中的低費率品種,僅為市場主流費率——「管理費率0.5%,託管費率0.1%」的三分之一。
風險提示:基金有風險,投資需謹慎。任何在本文出現的信息,包括但不限於個股、評論、預測、圖表、指標、理論、任何形式的表述等均只作為參考,投資人須對任何自主決定的投資行為負責。另,本文中的任何觀點、分析及預測不構成對閱讀者任何形式的投資建議,本公司亦不對因使用本文内容所引發的直接或間接損失負任何責任。光伏龍頭ETF屬於較高風險等級(R4)産品,適合經客戶風險等級測評後結果為進取型(C4)及以上的投資者。標的指數並不能完全代表整個股票市場。標的指數成份股的平均回報率與整個股票市場的平均回報率可能存在偏離。基金有風險,投資需謹慎。
内容來源:有連雲
財華網所刊載內容之知識產權為財華網及相關權利人專屬所有或持有。未經許可,禁止進行轉載、摘編、複製及建立鏡像等任何使用。
如有意願轉載,請發郵件至content@finet.com.hk,獲得書面確認及授權後,方可轉載。
下載財華財經APP,把握投資先機
https://www.finet.com.cn/app
更多精彩内容,請點擊:
財華網(https://www.finet.hk/)
財華智庫網(https://www.finet.com.cn)
現代電視FINTV(https://www.fintv.hk)