12月8日,中共中央政治局召開會議,分析研究2026年經濟工作,審議《中國共產黨領導全面依法治國工作條例》。
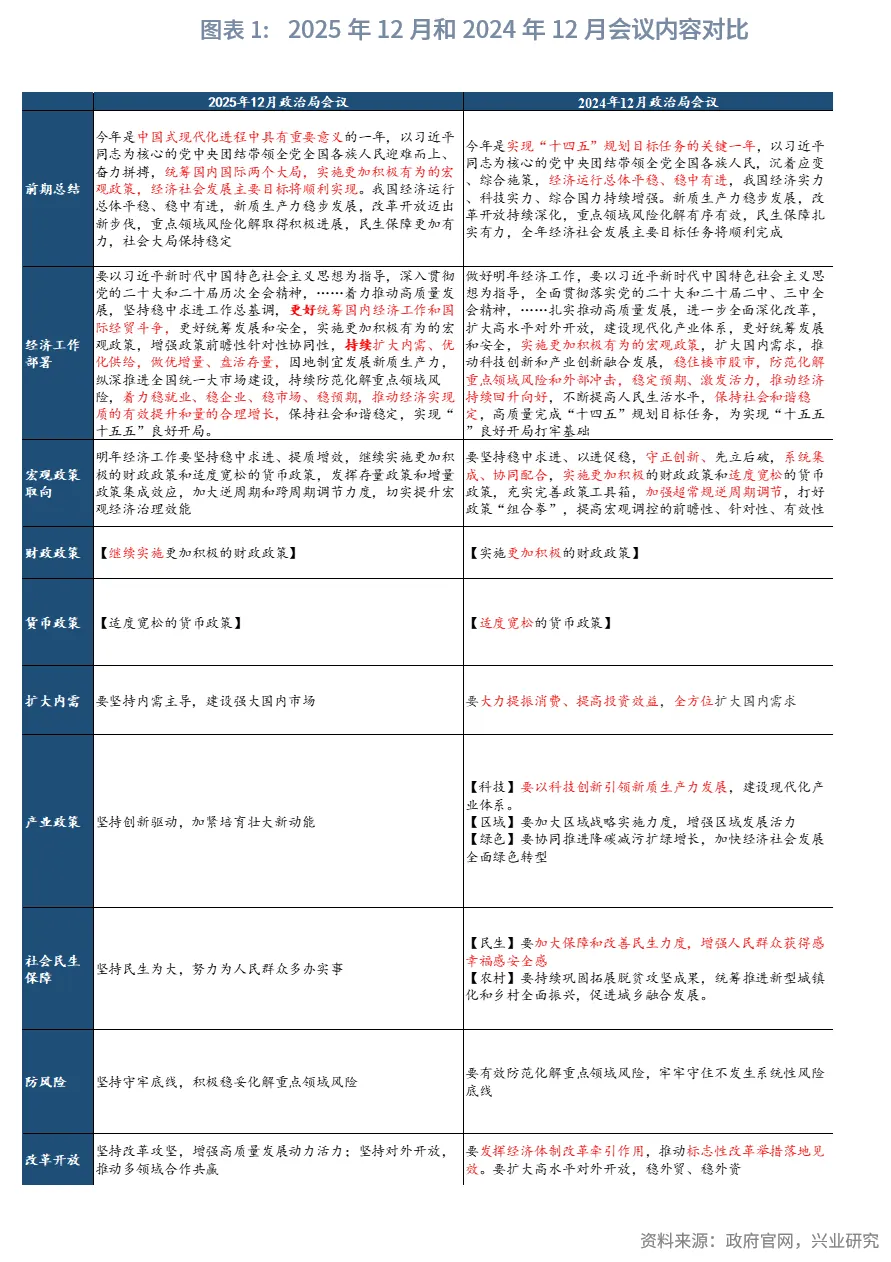
形勢判斷方面,今年目標將順利實現,要推動「十五五」良好開局。會議肯定了2025年以來的經濟社會發展成果,指出「今年是中國式現代化進程中具有重要意義的一年」;同時,「經濟社會發展主要目標將順利實現」。對於2026年經濟工作,要推動經濟實現質的有效提升和量的合理增長,實現「十五五」良好開局。預計2026年經濟增長目標仍可能設定為5%左右。
宏觀政策方面,延續政策基調。會議指出,「繼續實施更加積極的財政政策和適度寬松的貨幣政策,發揮存量政策和增量政策集成效應,加大逆週期和跨週期調節力度」。預計2026年降準降息仍有空間,7天逆回購利率的降息幅度為10bp-20bp,降準的空間為50-75bp。預計2026年赤字率可能設定在3.8%,延續發行超長特别國債,對消費補貼擴圍提額,加大對科技、生育、養老和住房等領域的支持。
重點工作領域方面,會議對2026年經濟工作的重點領域進行了部署,「防風險」排序移至最後。會議部署了8大重點領域,其中,「擴内需」繼續作為各項工作之首,會議提出「要堅持内需主導,建設強大國内市場」;「防風險」的排序移至最後一位,與「重點領域風險化解取得積極進展」形成呼應。
事件
12月8日,中共中央政治局召開會議,分析研究2026年經濟工作,審議《中國共產黨領導全面依法治國工作條例》。
點評
一、形勢判斷:經濟社會發展主要目標將順利實現
對於2025年經濟工作,經濟社會發展主要目標將順利實現。會議肯定了2025年以來的經濟社會發展成果,指出「今年是中國式現代化進程中具有重要意義的一年」。12月3日,中共中央召開黨外人士座談會,會議指出「今年是很不平凡的一年」。與2024年12月政治局會議相比,2025年12月政治局會議增加了「統籌國内國際兩個大局」,2025年,我國主動運籌國際空間、塑造外部環境,取得了標誌性的成果;同時,會議指出「經濟社會發展主要目標將順利實現」。2025年前三季度,我國GDP累計增速為5.2%,預計2025年將順利實現經濟增長目標。
對於2026年經濟工作,要推動經濟實現質的有效提升和量的合理增長,實現「十五五」良好開局。對比2024年12月政治局會議,本次會議在「更好統籌發展和安全」之前增加了「更好統籌國内經濟工作和國際經貿鬥爭」,2025年4月政治局會議首次指出「統籌國内經濟工作和國際經貿鬥爭」,表明在當前復雜的國際形勢下,國際經貿鬥爭是一場「持久戰」,要持續總結經驗,主動加以應對。會議指出,「持續擴大内需、優化供給,做優增量、盤活存量,因地製宜發展新質生產力,縱深推進全國統一大市場建設,持續防範化解重點領域風險」,也就是要堅定不移辦好自己的事,做好國内經濟重點工作。「著力穩就業、穩企業、穩市場、穩預期」的提法和7月政治局會議保持一致。會議要求,「要推動經濟實現質的有效提升和量的合理增長,實現‘十五五’良好開局」,為了「十五五」時期開好局,預計2026年經濟增長目標仍可能設定為5%左右。

二、宏觀政策:發揮存量政策和增量政策集成效應
宏觀政策基調延續,兼顧存量和增量、逆週期和跨週期。會議指出,「繼續實施更加積極的財政政策和適度寬松的貨幣政策,發揮存量政策和增量政策集成效應,加大逆週期和跨週期調節力度」。
貨幣政策方面,繼續實施適度寬松的貨幣政策,降準降息仍有空間。預計2026年7天逆回購利率的降息幅度為10bp-20bp,LPR利率跟隨7天逆回購利率下調;預計2026年降準的空間為50-75bp。「發揮存量政策和增量政策集成效應」對於貨幣政策而言,意味著淡化對數量目標的關注,將提升存量資金使用效率和優化資金投向置於更加重要的地位。
財政政策方面,繼續實施更加積極的財政政策,預計仍將設定較高的赤字率,延續發行超長特别國債,對消費補貼擴圍提額,加大對科技、生育、養老和住房等領域的支持。預計2026年赤字率設定為3.8%;同時,延續發行超長特别國債,額度可能達到1.8萬億元;繼續發行專項債用於置換存量債務和清理拖欠賬款,考慮到動用部分結存額度,專項債額度可能達到6.9萬億元(包括2萬億元置換存量債務的地方債)。會議指出,「堅持創新驅動,加緊培育壯大新動能」,財政政策對於科技創新的支持力度有望增強,可能通過稅收、政府採購、專項資金、政府投資基金、風險分擔等多種方式加大支持。會議指出,「堅持民生為大,努力為人民群眾多辦實事」。財政「投資於人」方面,預計繼續發放消費補貼,用於消費補貼的額度由3000元進一步提高至5000億元,補貼的範圍可能繼續向文娛體育用品、紡服、養老、託育、教育培訓等領域擴容;繼續發放育兒補貼,2025年支出規模約為1000億元,2026年同等標準下的育兒補貼規模和2025年相當,未來可以提高育兒補貼的標準以及對3歲以下嬰幼兒照護、子女教育的稅前扣除額度;養老方面,「十五五」時期可能繼續提高城鄉居民養老金最低標準;住房方面,可以加大對住房貸款利息的稅前扣除額度,在消費貸款貼息經驗的基礎上,探索對住房貸款進行貼息。


三、重點工作:「防風險」排序後移
會議對2026年經濟工作的重點領域進行了部署,「防風險」排序移至最後。會議提出了「八個堅持」,其中,「擴内需」繼續作為各項工作之首,「防風險」的排序由2024年12月會議的第5大工作任務移至最後一位,與形勢判斷中「重點領域風險化解取得積極進展」形成呼應。

會議將「要堅持内需主導,建設強大國内市場」擺在2026年重點工作任務的首要位置,這與2024年12月政治局會議的排序一致。「十五五」規劃建議指出,「強大國内市場是中國式現代化的戰略依託」,強調擴大内需的戰略基點定位。截至10月,固定資產投資累計同比錄得負增長,基建投資的逆週期屬性減弱;家電音像零售額同比增速時隔14個月轉負,耐用消費品以舊換新政策效用呈現退坡迹象。2026年將做好政策接續,促進投資和消費良性互動,增強國内大循環内生動力和可靠性。消費領域,用於支持消費品以舊換新的超長期特别國債資金額度有望提升,支持範圍或進一步向紡織服裝、文體用品以及服務消費領域擴容。投資領域,「投資於人」傾向將得到鞏固,民生領域投資將更好發揮投資對消費的支撐作用。
會議強調,「堅持創新驅動,加緊培育壯大新動能」;同時提出「堅持改革攻堅,增強高質量發展活力動力」。截至2023年,以TMT為代表的新動能,其營業收入已經超越房地產為代表的傳統動能,新動能對於整體經濟的產出拉動效應也已然超越房地產鏈條,我國新老動能轉換已經到來。同時,「十五五」規劃建議將科技自立自強作為經濟社會發展的第二項主要目標,不再僅強調科技對於促進經濟發展的作用,更加側重通過科技自立自強來赢得戰略主動。科技實力是大國博弈的「武器」,從世界知識產權組織編製的全球創新指數來看,2025年我國創新能力已超越日本和德國,成為世界第二大創新經濟體。
會議指出「堅持對外開放,推動多領域合作共赢」。「十五五」規劃建議在當前國際形勢的判斷中指出,「國際經濟貿易秩序遇到嚴峻挑戰,世界經濟增長動能不足」。在當前全球化遭遇逆流的背景下,我國堅持開放合作、互利共赢的擴大開放立場。商品貿易領域,2025年面對美國挑起的經貿爭端,我國貿易夥伴多元發展,1-10月非洲已經成為拉動我國出口增長的第二大地區,我國的資本品和中間品正成為東盟、非洲等新興市場工業化的有力助推。服務貿易領域,同海外經濟體相比,我國服務出口發展潛力廣闊;同時,我國豐富人才資源優勢突出,在知識密集型服務業領域具有比較優勢,ICT、科學研究和技術服務等高技術服務業有望成為我國出口的新增長點。

會議強調,「堅持協調發展,促進城鄉融合和區域聯動」。「十五五」規劃建議指出,農業農村現代化關繫中國式現代化全局和成色,區域協調發展是中國式現代化的内在要求。城鄉協調方面,農村基礎設施建設、農村消費品提質升級有望成為擴大内需的重要抓手;推動城鄉要素雙向流動,實現資源優化配置,為進一步提升全要素生產率打開空間。區域協調方面,因地製宜發展新質生產力,有助於破除地方保護和市場分割,緩解「内卷式」競爭壓力,建設全國統一大市場。
會議強調,「堅持‘雙碳’引領,推動全面綠色轉型」。2026年將堅持碳達峰碳中和為牽引,協同推進降碳、減污、擴綠、增長,增強綠色發展動能。2026年綠色生產生活方式有望加快形成,11月六部門印發《關於增強消費品供需適配性進一步促進消費的實施方案》。該方案提出「促進綠色產品擴容叠代」,要求提高消費品能效、水效限定值標準;製定揮發性有機物及重金屬含量限值強製性國家標準;鼓勵新能源汽車、高能效家電、綠色建材家裝等領域綠色低碳消費。
會議強調,「堅持民生為大,努力為人民群眾多辦實事」。「十五五」規劃建議,將人民生活品質不斷提高作為經濟社會發展的主要目標,強調人的全面發展。自2025年「兩會」提出「投資於人」以來,一般公共預算支出中用於教育、文化旅遊體育與傳媒、社會保障與就業、衛生健康領域的比重持續上升;與之對應,其他服務業GDP(包括教育,衛生和社會工作,文化體育和娛樂業,公共管理、社會保障和社會組織)同比增速持續回升,第三季度較2024年末提高1.3個百分點。2026年「投資於人」的趨勢將得到鞏固,財政支出或進一步向民生領域傾斜。

會議強調,「堅持守牢底線,積極穩妥化解重點領域風險」。「十五五」規劃建議提到,「提高防範化解重點領域風險能力,統籌推進房地產、地方政府債務、中小金融機構等風險有序化解,嚴防繫統性風險」。預計2026年,城市更新將對房地產投資形成支撐;一攬子化債政策框架下,地方政府隱性債務得到有序置換,持續清理拖欠企業賬款;中小金融機構「兼並重組、減量提質」深入實施,風險處置有序推進。
來源:興業研究公眾號
財華網所刊載內容之知識產權為財華網及相關權利人專屬所有或持有。未經許可,禁止進行轉載、摘編、複製及建立鏡像等任何使用。
如有意願轉載,請發郵件至content@finet.com.hk,獲得書面確認及授權後,方可轉載。
下載財華財經APP,把握投資先機
https://www.finet.com.cn/app
更多精彩内容,請點擊:
財華網(https://www.finet.hk/)
財華智庫網(https://www.finet.com.cn)
現代電視FINTV(https://www.fintv.hk)