近日,港交所相關人士在專題演講時提到,許多特專科技公司想按18C上市。
據LiveReport大數據梳理,第18C章屬於港交所的特殊上市標準。相較其他規則上市,有許多不同之處:
首先,特專科技公司申請上市的條件不一樣,包括對行業屬性、營業記錄、預期市值、收益、研發、第三方投資方面的一些要求。
其次,針對首次公開招股,特專科技公司也有一些特殊的規定。舉例來說,18C公司公開認購部分的股份最多回撥20%,而常規的新股是50%。
再次,特專科技公司可以進入恒生綜合指數,但是進入港股通的時間不確定。目前上交所、深交所、港交所未發佈公告表示18C上市的公司是否可以進入。
去年5月3日,恒生指數公司已宣佈第18C章上市的特專科技公司將被納入恒生指數系列之選股範疇,恒生指數及恒生中國企業指數除外。這意味著,特專科技公司進入港股通的先決條件——成為恒生綜合指數成份股是可以滿足的。
一、港交所:許多特專科技公司想按18C上市
5月20日,港交所高級副總裁兼中國區上市發行服務部主管韓穎姣在「香港獨立非執行董事協會周年會議2024」發表專題演講表示,上市制度改革塑造了香港資本市場的新經濟生態系統,港交所亦與時俱進,設立《上市規則》第18C章特專科技公司,適用於從事新興及創新行業等特專科技公司來港上市。
香港是全球領先的新股集資中心。韓穎姣引述資料指出,2018年上市制度改革以來,香港有299家新經濟公司成功上市,IPO募資9449億港元,佔港股IPO融資總額的65.1%。
她認為,港交所推出18C的初衷,不光是允許特專科技公司按此渠道上市,更重要的使命是表明港交所及香港市場對於這五大戰略行業(新一代信息技術,涉及雲端服務、人工智能;先進硬件及軟件的公司,如業務涉及機器人與自動化、半導體、先進通訊技術以及電動與自動駕駛汽車等)的歡迎。
去年3月24日,港交所宣佈推出特專科技公司上市機制,《主板上市規則》新增第18C章。至今規則實施滿一年,有2家特專科技公司黑芝麻智能、晶泰科技已通過該機制申請上市。
韓穎姣提及到,很多已提交主板上市申請或者已上市的公司,最初跟交易所接觸時,是打算按18C上市,可是這些公司商業化能力較強,在短短一兩年時間,便已滿足第8章的上市要求。
例如,原本提交18C申請的公司,於今年更新財務數據時已符合第8章上市規則要求,故交易所允許其轉適用規則申請上市。
羅兵鹹永道曾在年初預計,今年將有3至5間特專科技新股掛牌,集資平均逾10億元。
二、特專科技公司包括哪些?
特專科技公司是主要從事(不論直接或透過其附屬公司)特專科技行業可接納領域内的一個或以上的特專科技產品的研發,以及其商業化及/或銷售的公司。
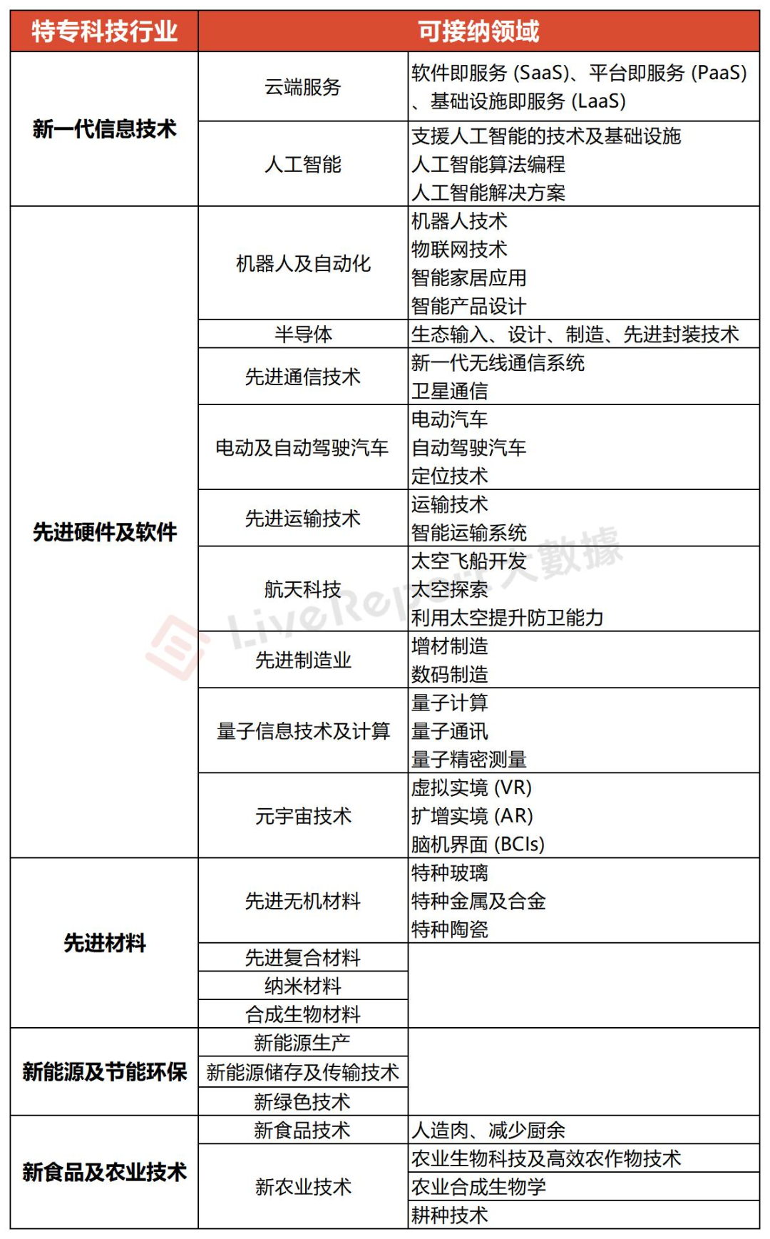
特專科技五大行業及可接納領域如下:

來源:LiveReport大數據
就不在五大可接納領域範圍的企業,聯交所認為若相關企業能展現以下特質,則仍有可能會被視為「屬特專科技行業可接納領域」:
(a) 具高增長潛力;
(b) 能證明其成功營運是靠在其核心業務採用新科技及/或應用業内相關科學及/或技術於新業務模式,亦以此令其有别於服務相似的消費者或最終用戶的傳統市場參與者;
(c) 研發為其貢獻一大部分的預期價值,亦是其主要活動及佔去大部分開支。
三、特專科技公司申請上市所需條件
聯交所對申請公司分為已商業化公司和未商業化公司。已商業化公司是指經審計的最近一個會計年度的收益至少達2.5億港元,未商業化公司是指未達收益標準的公司。
Livereport大數據針對上市基本條件做了以下梳理:
1、上市前已由大致相同的管理層經營現有的業務至少三個會計年度。
2、上市預期市值方面:已商業化公司要求是最低達到60億港元,未商業化公司須達到100億港元。相較於此前咨詢建議降低了門檻。
3、研發方面
(1)時間:申請人上市前三個會計年度内從事特專科技產品的研發工作。
(2)研發支出
並且對於上述的標準,上市前三個會計年度中有至少兩個會計年度的每一年達到適用的百分比門檻;及上市前三個會計年度合並計算達到適用的百分比門檻。
4、申請人必須已獲得資深獨立投資者相當數額的投資,具體標準是
(1)對於已商業化公司:
(2)對於未商業化公司:
整體來看,未商業化公司的整體比例標準比已商業化公司高5%,更為嚴格。
5、對於領航資深獨立投資者指示性標準:
(1)兩至五名領航資深獨立投資者:
(2)在前提為有至少兩名領航資深獨立投資者下符合以下其中一項:
6、除此之外,針對未商業化公司,聯交所還做了額外規定:
確保其有充足的營運資金(包括計入新申請人首次上市的所得款項),足可應付集團由上市文件刊發日期起計至少十二個月所需開支的至少125%。該等開支應主要包括:一般、行政及營運開支(包括任何生產成本);及研發開支。

文章來源:活報告公眾號
財華網所刊載內容之知識產權為財華網及相關權利人專屬所有或持有。未經許可,禁止進行轉載、摘編、複製及建立鏡像等任何使用。
如有意願轉載,請發郵件至content@finet.com.hk,獲得書面確認及授權後,方可轉載。
下載財華財經APP,把握投資先機
https://www.finet.com.cn/app
更多精彩内容,請點擊:
財華網(https://www.finet.hk/)
財華智庫網(https://www.finet.com.cn)
現代電視FINTV(https://www.fintv.hk)