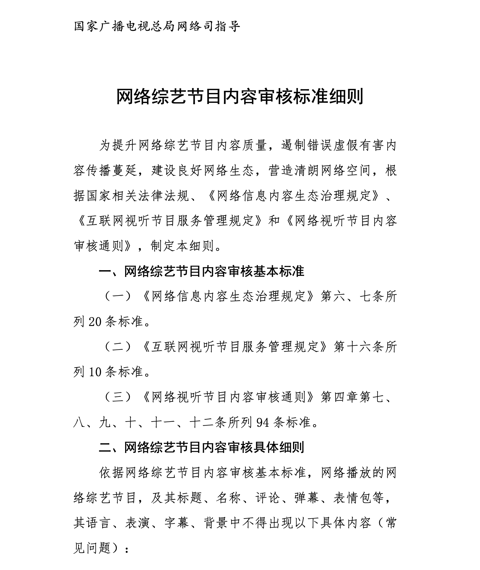
中國網科技2月21日訊 今日,據中國網絡視聽協會官網消息,按照國家廣播電視總局工作部署,在總局網絡視聽節目管理司指導下,中國網絡視聽節目服務協會聯合央視網、芒果TV、騰訊視頻、優酷、愛奇藝、搜狐、哔哩哔哩、西瓜視頻、快手、秒拍等視聽節目網站制訂了《網絡綜藝節目内容審核標准細則》,近日經協會常務理事會會議審議通過,予以發布。
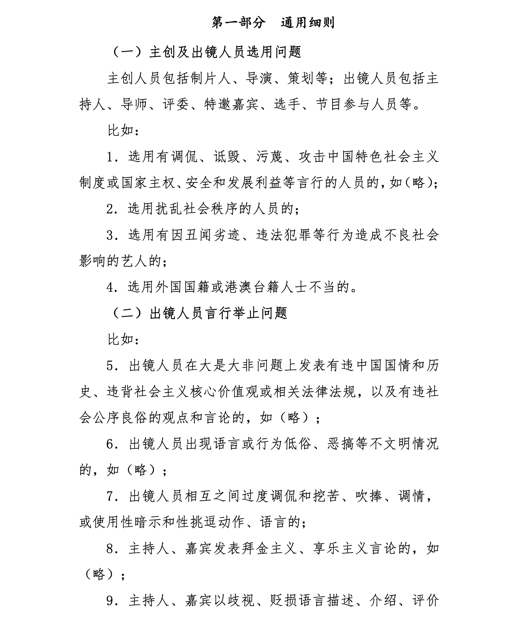
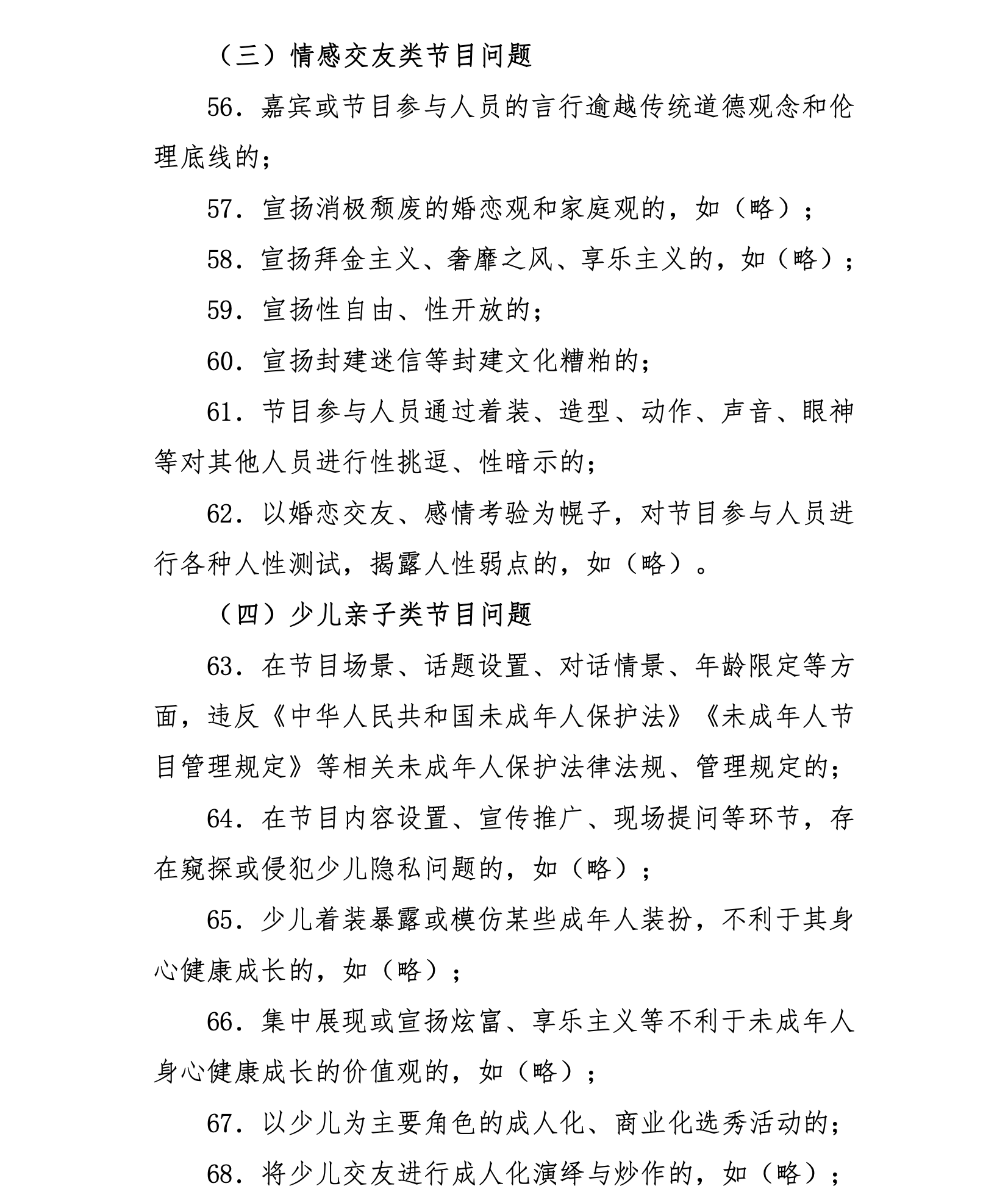
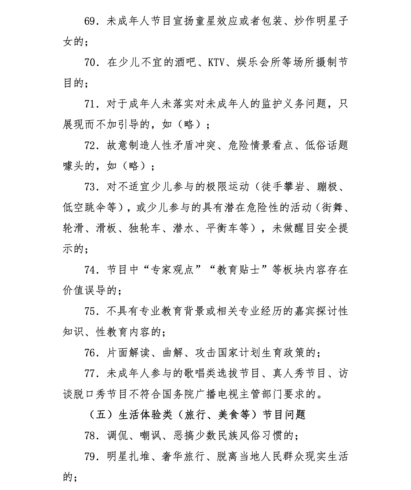
《細則》圍繞才藝表演、訪談脫口秀、真人秀、少兒親子、文藝晚會等各種網絡綜藝節目類型,從主創人員選用、出鏡人員言行舉止,到造型舞美布設、文字語言使用、節目制作包裝等不同維度,提出了94條具有較強實操性的標准,將對提升網絡綜藝節目内容質量、滿足人民美好精神文化生活新期待起到重要作用,同時也是抵制個別綜藝節目泛娛樂化、低俗媚俗等問題的制度性舉措。
以下為《細則》全文:











財華網所刊載內容之知識產權為財華網及相關權利人專屬所有或持有。未經許可,禁止進行轉載、摘編、複製及建立鏡像等任何使用。
如有意願轉載,請發郵件至content@finet.com.hk,獲得書面確認及授權後,方可轉載。
下載財華財經APP,把握投資先機
https://www.finet.com.cn/app
更多精彩内容,請點擊:
財華網(https://www.finet.hk/)
財華智庫網(https://www.finet.com.cn)
現代電視FINTV(https://www.fintv.hk)