又是深夜炸雷,炒股的小夥伴都聽說過大智慧吧,剛剛發布公告,實控人張長虹被公安拘留了!
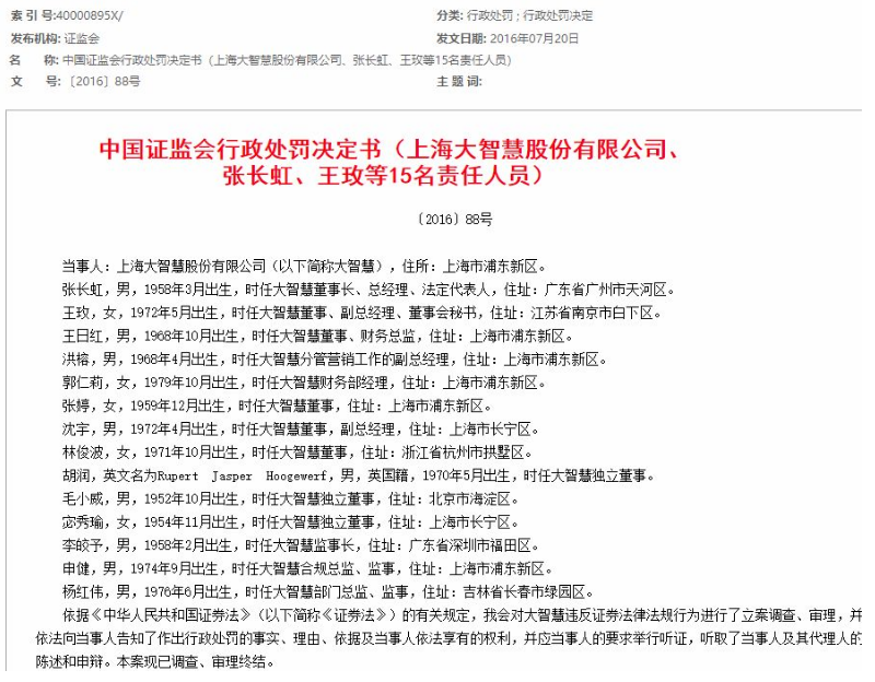
而這一次是因為三年前曾經被證監會行政處罰的案件,當時大智慧被責令改正,給予警告,並處以60萬元罰款。同時張長虹被給予警告,並處以30萬元罰款。
今晚A股的大股東們都瑟瑟發抖,三年前已經被處罰的事情,今天還被公安拘留,是否意味著釋放了一種新的監管思路?值得深思。
來看看到底咋回事。
4月26日夜間,大智慧發布公告稱,控股股東及實控人張長虹因2016年證監會《行政處罰決定書》([2016]88 號)涉及事項涉嫌違規披露、不披露重要信息罪被公安機關拘留,接受調查。
張長虹已於2016年7月23日辭去公司所擔任的董事、董事長、總經理職務,不再參與公司的經營管理。公司生產經營活動目前不受影響,經營情況正常。

不過值得說的是,公告裏沒有提及是行政拘留還是刑事拘留。
張長虹是大智慧的實際控制人,也是大智慧的創始人。張長虹還曾入選2016年胡潤IT富豪榜,個人資產達93億,位居第47。

2011年1月,大智慧成功上市,張長虹及其親友一躍成為億萬富翁。

大智慧於2011年登陸A股市場,當年順利實現盈利,但上市第二年(2012年),業績大幅度下滑,當年年報顯示,公司實現歸屬上市公司股東的凈利潤為-2.66億元。按照規定,最近兩個會計年度經審計的凈利潤連續為負值或者被追溯重述後連續為負值,將對股票實施退市風險警示(股票代碼前加“*ST”)。
於是,為了避免“披星戴帽”,大智慧在2013年鋌而走險,玩起了虛增利潤的險招,數額高達1.2億元。事情敗露後,大智慧收購湘財證券落空,其轉型為集提供互聯網金融信息、數據分析和專業金融服務於一體的“互聯網金融服務商”的計劃也無果而終。
2016年7月22日,證監會新聞發言人鄧舸表示,大智慧在2013年通過承諾“可全額退款”的營銷方式,以“打新股”、“理財”等為名進行營銷,利用與相關公司的框架協議等多種方式,共計虛增2013年度利潤1.2億余元。證監會決定對大智慧給予警告,處以60萬元罰款,而這一罰款金額已經是證監會權限內所能進行的頂格處罰。
證監會還對包括時任董事長兼總經理張長虹在內的14名責任人員給予警告,並處以3萬元至30萬元不等的罰款,張長虹等5名責任人員被采取5年證券市場禁入措施。同時,在被證監會調查期間,大智慧謀求並購湘財證券的轉型計劃亦被終止。


值得一說的是,因編制中國富豪排行榜,胡潤在中國家喻戶曉。據大智慧2015年年報,胡潤曾在2012年11月28日- 2015年10月14日期間擔任大智慧的獨董。因為這一身份,胡潤被證監會處以警告及5萬元罰款。
大智慧在2013年虛增1.2億利潤,據證監會對大智慧的行政處罰決定書,證監會認為,作為該公司董事之一,胡潤參加審議通過2013年年度報告並在年度報告上簽字。
2016年7月24日,大智慧公告,張長虹由於個人原因,向公司董事會申請辭去所擔任的董事、董事長、總經理職務,同時一並辭去公司第三屆董事會專業委員會委員相關職務。此前,他剛因虛增利潤被證監會處罰5年市場禁入等。
因虛增利潤1.2億元,大智慧當年被證監會開出60萬元的罰單,隨之而來的是大批投資者紛紛提出索賠。
大智慧在第一季報中披露,因上述《行政處罰決定書》所涉及的虛假陳述責任,陸續收到上海市第一中級人民法院(以下簡稱“一中院”)、上海金融法院及上海市高級人民法院發來的《應訴通知書》、《民事判決書》、《民事裁定書》及相關法律文書。
截至2019年4月15日,公司收到一中院和上海金融法院發來的民事訴訟《應訴通知書》及相關法律文書合計2798例,一中院和上海金融法院已受理的原告訴公司證券虛假陳述責任糾紛案所涉訴訟請求金額合計為52,636.68萬元;公司收到上海市高級人民法院發來《民事申請再審案件應訴通知書》及相關法律文書1例,訴訟請求金額為135,942.51元。
公司收到一中院發來的《民事裁定書》及相關法律文書合計698例,法院準許原告撤回對公司證券虛假陳述責任糾紛案的起訴,撤回的訴訟請求金額合計為14,930.13萬元。
公司收到一中院《民事判決書》及相關法律文書,根據《民事判決書》顯示,法院已對1120名原告訴本公司證券虛假陳述責任糾紛案做出一審判決,判決駁回99名原告的訴訟請求;判決公司賠償1021名原告投資差額損失及傭金損失,累計判決駁回金額7,689.24萬元,累計判決賠償金額6,642.13萬元。
公司收到上海市高級人民法院發來的《民事判決書》,二審判決公司賠償592名原告投資差額損失及傭金損失。公司根據上述涉訴事項的判決結果確認應賠償金額9,455.87萬元(其中已支付賠償金額合計8,483.23萬元)。考慮新增訴訟和二審判決的影響,公司最終對尚在審理中的剩余訴訟計提預計負債17,457.56萬元。
大智慧發布2019年第一季度報告,實現營業收入1.34億元,同比增長5.46%;歸屬於上市公司股東的凈虧損680.80萬元,上年同期盈利133.70萬元;基本每股虧損0.003元。
而大智慧4月19日晚間收到上交所年報問詢函,其中上交所提到:
自上市以來,除上市首年外公司扣非後歸屬母公司股東的凈利潤持續為負,2012年至2018年分別為-3.05億元、-1.57億元、-5.23元、-6.94億元、-16.07億元、-1.08億元、-0.06億元。
大智慧2018年報顯示,公司全年實現營業收入5.94元,較上年同比下降6.99%;歸屬股東凈利潤為1.08億元,較上年同比下降71.71%;扣非凈利潤為-0.06億元。
今年以來,大智慧股價大漲191%!最高曾漲超300%,是名副其實的大牛股。

數據統計顯示,在2月13日-3月13日這一個月裏,大智慧的股價漲幅達到225.8%。更是在2月19日到2月28日期間,完成了8天7板的壯舉。
截至26日收盤,大智慧跌1.52%,報9.73元,總市值193.4億元。
截至最新數據,大智慧的股東戶數有近20萬!

來源:中國基金報作者:泰勒
財華網所刊載內容之知識產權為財華網及相關權利人專屬所有或持有。未經許可,禁止進行轉載、摘編、複製及建立鏡像等任何使用。
如有意願轉載,請發郵件至content@finet.com.hk,獲得書面確認及授權後,方可轉載。
下載財華財經APP,把握投資先機
https://www.finet.com.cn/app
更多精彩内容,請點擊:
財華網(https://www.finet.hk/)
財華智庫網(https://www.finet.com.cn)
現代電視FINTV(https://www.fintv.hk)