作者:Frank,PANews
2025 年,是穩定幣發展歷程的關鍵大年。
在這一年,穩定幣不僅在市場規模、交易活躍度上刷新紀錄,監管政策、資本關注度也同步提速。一個原本起源於加密市場内部「避風港」工具的資産品類,正在逐步走向全球支付、跨境貿易、DeFi基建乃至主權信用的前沿。
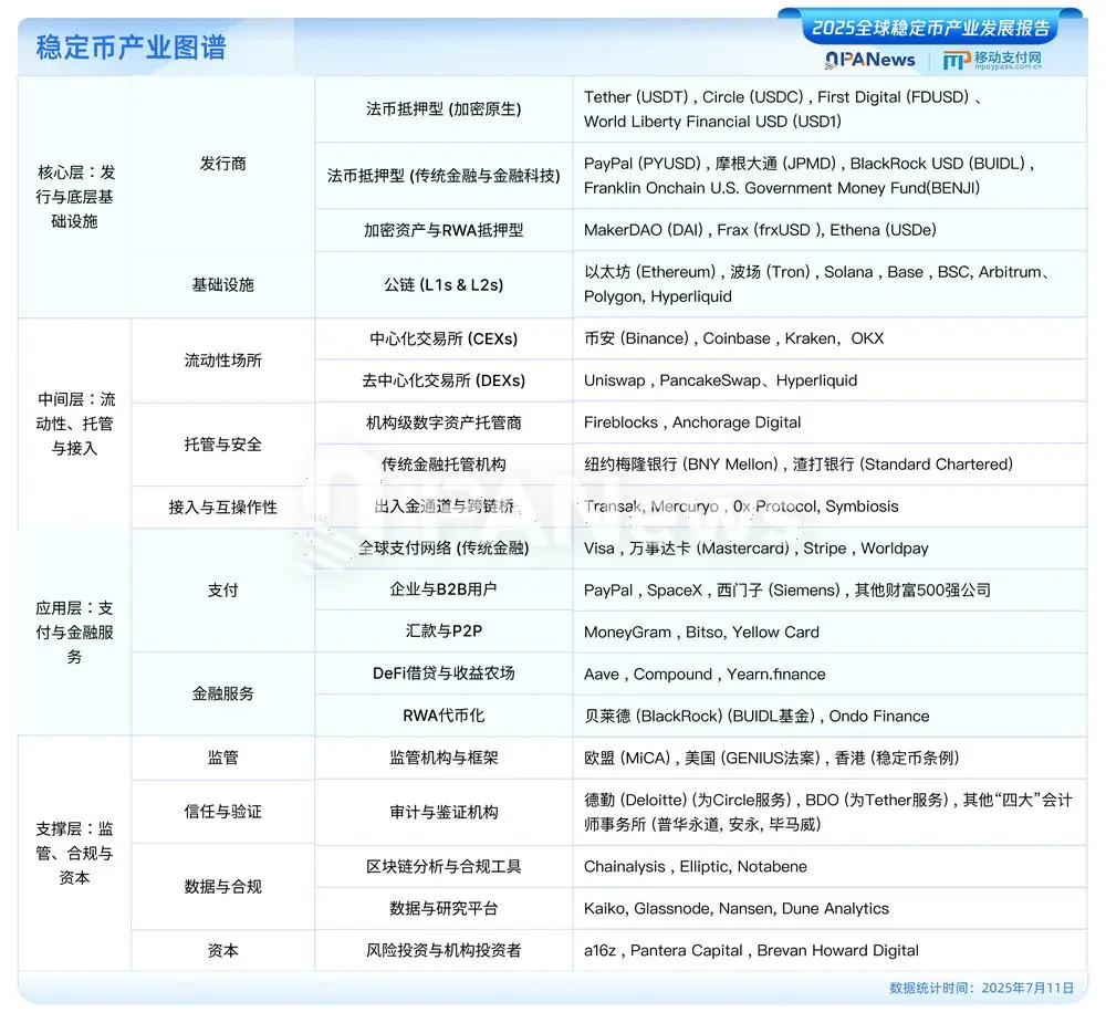
PANews聯合移動支付網共同發佈的《2025全球穩定幣産業發展報告》指出,穩定幣已成為連接傳統金融與加密世界最關鍵的基礎設施之一,並正在改變全球金融運行格局。該報告對穩定幣産業的全局進行了追蹤與分析,結合鏈上交易數據、政策進展與産業演化路徑,從發展歷程、市場結構、應用場景、全球監管、發展潛力與潛在風險六個維度進行了係統梳理與分析。

報告發現,全球穩定幣市場當中,美元穩定幣的市場份額佔據絕對優勢,發行量達到 2564 億美元,而其他國家的法幣穩定幣仍處於萌芽狀態,排名第二的歐元穩定幣也僅為 4.9 億美元規模。日元、英鎊、韓元、裡拉穩定幣規模皆為數十萬美元到千萬美元之間。以此來看,非美元法幣穩定幣仍有較大的潛力。

截至 2025 年 7 月,全球穩定幣總市值已超過 2500 億美元,較年初增長顯著。其中,Tether(USDT)與 Circle 發行的 USDC 兩者市值合計佔據市場的 86.5%,形成穩定幣領域的雙寡頭格局。與此同時,鏈上年轉賬總額高達 36.3 萬億美元,超越 Visa 與 Mastercard 的全年總交易額,成為全球支付網絡的新基石。此外,USDC 在 2025 年增速明顯,年内增速達到 40.9%,據此增速推算,USDC 有望在 2030 年前後超越 USDT。

這場爆發並非昙花一現,而是由多重力量共同推動的結果:
美、歐、港等主要經濟體陸續推進穩定幣立法,監管路徑日漸明朗;
摩根大通、貝萊德、PayPal、京東、螞蟻集團等傳統金融與科技巨頭紛紛下場;
USDC 母公司 Circle 成功赴美上市,點燃了資本市場對於穩定幣的想象力;
多國高通脹地區(如阿根廷、土耳其、尼日利亞)用戶將其視作「數字美元」避險工具;
DeFi、RWA、支付結算等新興場景持續為穩定幣注入實際需求。
從鏈上活躍度來看,目前全球月活穩定幣地址已超過 3000 萬個,鏈上總持幣地址則突破 1.68 億。根據 Visa 數據,在剔除機器人和交易所錢包後,真實用戶主導的交易佔比已從 2023 年的不足 15% 提升至當前的 22% 左右,使用者結構正逐步從套利機器人向企業與散戶過渡。
穩定幣的角色,正從「交易避險錨」升級為「數字金融主流資産」。今年以來,全球多家科技巨頭與金融機構陸續加碼穩定幣佈局:
Circle上市:穩定幣發行商Circle成功在美股掛牌,市值一度逼近千億人民幣,成為穩定幣行業首個「準係統性金融公司」;
PayPal與Visa集成穩定幣結算:PayPal推出PYUSD穩定幣,並在Solana等高性能公鏈上綫;Visa與Worldpay在B2B結算中引入USDC;
京東、螞蟻進軍香港穩定幣:京東穩定幣已進入香港監管沙盒測試階段,應用場景包括跨境支付、投資交易、消費結算;

Shopify、沃爾瑪支持穩定幣支付:零售巨頭通過與 Stripe、Coinbase 等合作,推動穩定幣直接用於綫上零售支付;
新興公鏈高增長:Base、Solana 等新型公鏈憑借低費率和高擴展性吸引大量穩定幣部署,Solana 穩定幣市值年内增長逾 600%。
傳統金融、互聯網平台與加密原生力量的共同推動,使穩定幣從「加密專用結算工具」升級為廣泛可用的數字支付中介,也為其監管合規提出更高要求。
規模熱潮背後仍存結構性不確定性
然而,在火熱的市場表現背後,穩定幣也面臨諸多結構性挑戰與爭議。
首先是「真實使用規模」問題。報告指出,雖然穩定幣整體轉賬額高達 36 萬億美元,但其中高達七至八成由機器人、交易所内部轉賬等「虛擬流量」構成,真正的 C 端或企業端使用規模仍需進一步挖掘和定義。
其次是「錨定機制與透明度」問題。USDT 雖居於行業之巅,卻仍未發佈由「四大會計師事務所」出具的完整審計報告,其儲備資産結構與風險敞口長期為市場爭議焦點;而 USDC 盡管更透明合規,但在應用普及與生態整合方面仍與 USDT 存在差距。
此外,各國監管政策之間仍存差異與博弈,部分地區尚未開放穩定幣使用,而部分市場(如香港、新加坡)則主動承擔起制度創新的試驗田角色。

值得關注的是,美國《GENIUS 法案》已經明確穩定幣不屬於證券、禁止算法穩定幣、要求儲備金 100% 為高流動性資産(如現金與短期美債),這一立法若正式生效,將深刻影響現有主流穩定幣的運行邏輯與全球合規結構。
本次由PANews與移動支付網聯合發佈的報告,採用鏈上統計+分類追蹤+公開信息交叉驗證的方式,對穩定幣發展進行了全面梳理,涵蓋以下六大維度:
發展歷程:從 BitUSD 到 USDT、DAI、USDC,回顧穩定幣十年演進路綫;
市場格局:詳解「USDT+USDC」雙寡頭結構、公鏈發行份額分佈、月活用戶趨勢等核心數據;
應用場景:聚焦穩定幣在跨境支付、DeFi、零售支付與 RWA 等領域的關鍵角色;
全球監管:係統梳理中、美、歐、港、日韓等主要經濟體監管動態與立法路徑;
未來潛力:分析穩定幣如何成為全球支付網絡、美國國債購買力量、以及 CBDC 競合關係;
風險警示:涵蓋脫錨、審計透明性、係統性攻擊、洗錢監管難題等潛在挑戰。

報告還特別指出,當前非美元穩定幣仍處於發展早期:歐元穩定幣市值不足 5 億美元,日元、英鎊、韓元等貨幣穩定幣市值多在千萬美元級別,未來仍有巨大拓展空間。
内容來源:TECHUB NEWS
財華網所刊載內容之知識產權為財華網及相關權利人專屬所有或持有。未經許可,禁止進行轉載、摘編、複製及建立鏡像等任何使用。
如有意願轉載,請發郵件至content@finet.com.hk,獲得書面確認及授權後,方可轉載。
下載財華財經APP,把握投資先機
https://www.finet.com.cn/app
更多精彩内容,請點擊:
財華網(https://www.finet.hk/)
財華智庫網(https://www.finet.com.cn)
現代電視FINTV(https://www.fintv.hk)