新興市場債務可持續性,國際債務治理
以「一帶一路」倡議為代表的南南合作對由發達經濟體主導的國際融資體繫的挑戰日益突出。中國積極以務實姿態參與現有國際治理體繫,並推動其向更公平、包容的方向演進。
本繫列報告將對現行國際債務事前形成、事中管理、事後重組規則進行全面梳理,為中國引領建立更加負責任的國際債務治理規則提供基礎參考。此篇聚焦債務形成與管理規則。
債務形成規則方面,中國參考OECD「君子協定」完善本國體繫,大力支持新興市場以發展為導向的項目需求,並通過國際出口信貸工作組(IWG)為新興市場爭取話語權。
債務管理規則方面,中國主動構建了覆蓋低收入經濟體與市場融資經濟體的雙軌債務可持續性分析框架,通過引入「政府投資」指標、反向壓力測試等創新工具,使中國和合作方都能更早地洞察風險,並及時採取預防性措施。
自2018年以來,西方大肆鼓吹的「中國債務陷阱論」的謬誤之處在於[1]:其一,是事件因果關繫,陷入債務困境的經濟體大多在中國推進共建「一帶一路」倡議出現之前就發生了一繫列財務問題,涉及原因包括内戰、恐怖襲擊、地區性和全球性流行病、財政管理不善、腐敗以及全球金融和貨幣體繫變化等。這些問題都與中國不相關。其二,是債務所有權,斯里蘭卡、巴基斯坦、贊比亞、乍得等近年來陷入債務困境的經濟體的大部分外債實際來自西方私營和公共機構以及傳統多邊金融機構。其三,是債務基本特徵,西方提供的貸款往往偏短期、高利率,更容易導致不可持續的債務循環;而中國對發展中經濟體的貸款大多圍繞基礎設施等領域的長期項目,且綜合成本較低。
究其根本,「債務陷阱論」是西方對其主導的國際金融體繫遭遇結構性挑戰產生焦慮的體現,是一種企圖維護其話語權的叙事工具。中國成為南方市場上重要的資金供給方,傳統債權人在融資市場上的地位下移,以「一帶一路」倡議為代表的南南合作對由發達經濟體主導的國際融資體繫的挑戰日益突出。中國作為重要的變革參與者,將推動規則向更公平、包容、高效的方向演進。儘管現存的國際規則大多不是國際公約,但在多年實踐中已内化成了精妙的軟約束。本報告將對現行國際債務事前、事中、事後規則進行全面梳理,為建立更加負責任的國際債務治理規則提供基礎參考。

一、事前:債務形成規則
1.1 綜述
債務初始形成階段的規則要求債權和債務雙方進行真實可靠的事前審查。根據借貸雙方和債務性質的不同,現存的債務形成國際規則包括:OECD針對政府出口信貸發佈的《官方支持性出口信貸安排》和《促進低收入國可持續官方出口信貸的指導意見》;IFC針對商業金融機構項目融資中的環境與社會治理(ESG)製定的赤道原則和《環境和社會可持續性績效標準》;以及歐洲債務和發展網絡(Eurodad)針對發達經濟體向發展中經濟體貸款標準提倡的《負責任的融資憲章》。

1.2 官方支持性出口信貸協議
官方支持的出口信貸初現於20世紀初的歐洲[2],誕生於對蘇聯及其他社會主義陣營經濟體出口的支持需求。當私營金融機構因政治與商業風險過高、無力或不願為大型資本貨物出口提供融資時,政府開始通過直接貸款、出口信用保險和擔保等方式介入,以填補市場空缺。至20世紀70年代石油危機爆發,官方支持出口信貸規模顯著增加[3]。為了規範紀律、避免西方各國間陷入惡性出口補貼競賽,OECD於1978年在七國集團(G7)共識的基礎上,發佈了第一版《官方支持性出口信貸安排》。該安排依賴參與國的自願遵守,故亦稱為「君子協定」[4]。
經過近半個世紀的演進,「君子協定」形成了以「公平競爭」為核心原則的一繫列國際規則,旨在促進各國出口競爭回歸貨物與服務的質量與價格本質,而非政府支持的融資支持力度。這些規則包括確立最低利率、最低保費、最大官方支持比例、最長還款期限等融資條件。在通用規則的基礎上,本安排還對船舶、鐵路、民用航空器、核電站、水資源項目等領域製定了細分行業的諒解規則。非OECD成員可以參加行業諒解,接受行業諒解條款的約束。
約束性援助是「君子協定」中的特色條款,指援助方以受援方必須購買其商品或服務為前提,向受援方提供優惠貸款或贈款。約束性援助包括援助貸款、混合貸款、無償贈款等形式。其中,混合貸款可能形成表面是援助,但實際上卻服務於援助方的出口利益。因此,為了避免擠壓私營市場,OECD規定了最低優惠的要求,即混合貸款中優惠貸款的部分不應低於35%(對最不發達經濟體為50%),以辨别真正的援助和變相出口補貼。
「君子協定」的國際地位因WTO《補貼與反補貼措施協定》(以下簡稱「WTO反補貼協定」)的豁免保護而獲得顯著強化。1995年生效的WTO反補貼協定對成員具有國際法定約束力,其將出口補貼分為禁止性補貼、可訴補貼、不可訴補貼三類。根據WTO反補貼協定附件1「出口補貼例示清單」的第k項規定[5],符合「君子協定」要求的出口信貸實踐不構成禁止性補貼[6]。這意味著不符合「君子協定」的官方支持出口信貸可能違反WTO要求,成為WTO反補貼措施懲治的對象,從而事實上增強了「君子協定」的國際執行效力。

值得注意的是,「君子協定」並非最佳實踐,而是脫胎於後殖民時期,西方列強為避免彼此間惡性競爭而達成的妥協,其局限之處在於:一是製定和修改過程均由發達經濟體主導,體現的是發達經濟體之間的利益平衡,而將廣大發展中經濟體排除在外。發達經濟體的出口信貸業務已較成熟,基本完成了從政策性向商業性的轉變;而發展中經濟體的出口信貸體繫還在建設初期,更依賴政府的支持。發達經濟體以「公平競爭」為名、忽視發展階段的不同,通過將「君子協定」與WTO反補貼協定掛鈎,實則為發達經濟體平整遊戲場地,無形中構築了不利於發展中經濟體的製度壁壘。二是OECD規則關注發達經濟體的出口需求,未能充分考慮債務國對資本品的需求和債務可持續性情況。例如混合貸款要求受援國必須同時承擔商業貸款部分,反而加重其償債壓力。從整體設計來看,OECD《官方支持出口信貸安排》實質上維護了西方出口寡頭的利益格局。
中國在構建自身出口信貸體繫過程中,積極參考了OECD相關規則。自1994年政策性金融和商業性金融相分離以來,我國形成了以中國進出口銀行為核心,以商業銀行、保險機構共同支持的出口信貸體繫。作為國際公認的保證公平貿易競爭的規則,《官方支持性出口信貸安排》受到包括中國香港和中國台灣地區在内等眾多非OECD成員的遵守。中國大陸地區參考該安排内容,於2000年發佈了《中國進出口銀行出口買方信貸管理辦法》。各家商業銀行結合自身情況製定了相關業務的實施細則。

在融入既有體繫的同時,中國也致力於推動代表新興市場聲音的多邊出口信貸規則構建。2005年,時任美國副國務卿的佐利克提出中國應成為國際體繫中的「負責任的利益攸關方」的講話,認可中國是戰後國際體繫的重要成員,期待中美共同塑造未來秩序。2012年,中美共同倡議發起新興市場和發達市場的集體磋商,成立了國際出口信貸工作組(IWG on Export Credit),旨在達成一套新的、代表更廣泛國際利益的官方支持出口信貸規則。IWG參加方包括9個新興市場經濟體(中國、印度、俄羅斯、巴西、南非、印度尼西亞、馬來西亞、土耳其、以色列)和9個參與OECD「君子協定」的發達經濟體(美國、歐盟27國、加拿大、日本、澳大利亞、新西蘭、韓國、瑞士、挪威)。中國進出口銀行、國家開發銀行等作為中方代表機構積極參與發聲與合作。IWG在船舶融資等領域的磋商取得一定進展,但由於國際地緣政治等因素的變化和分歧,美國、歐盟、澳大利亞、巴西、加拿大、日本、韓國、新西蘭、挪威、瑞士、土耳其等在2020年11月發佈聯合聲明,宣佈暫停談判[9]。截至2025年9月,IWG工作組仍未恢復磋商。
1.3 赤道原則
赤道原則是由IFC與世界主要金融機構共同建立,為判斷、評估和管理項目融資中的環境與社會風險定立了金融行業基準。自20世紀70年代以來,國際社會對保護環境和維護勞動者權益等企業社會責任的討論快速發展。非政府組織運動認為給企業提供資金便利的金融機構也是導致企業缺乏社會責任的「幫兇」。在金融機構内外部的壓力下,赤道原則應運而生。2003年,花旗銀行、荷蘭銀行、西德意誌州立銀行、巴克萊銀行等發起者共同起草了赤道原則,隨後聯合匯豐銀行、JP摩根、渣打銀行、美洲銀行、日本興業銀行、日本信託銀行等十家銀行在IFC支持下正式宣佈採納並實行赤道原則。截至2025年9月底,共有來自全球38個經濟體的130個金融機構正在實行赤道原則,其中來自中國的有4家[10]。
赤道原則主要由十項基本原則和八項績效標準以及《環境、健康與安全指南》共同構成全面、繫統和科學的社會和環境風險管理體繫。
● 十項基本原則[11]描述了赤道銀行提供融資的條件和報告義務。根據赤道原則要求,金融機構應當對融資項目按照潛在的環境社會風險和影響程度分為高(A)、中(B)、低(C)三類,並針對不同風險級别的項目開展不同程度的環境和社會風險審查。在此基礎上要求借款企業針對風險點編製《行動計劃》並寫入借款合同。此外,赤道原則還強調銀行在放款後對項目建設和運營實施持續性監測,並定期披露銀行的赤道原則實施情況。
● 八項績效標準[12]是赤道銀行幫助客戶識别項目風險和評估風險的重要判斷和分析工具,它從環境與社會的諸多視角衡量項目的具體風險,包括:一是社會和環境評估管理繫統;二是勞動和工作條件;三是污染防治與控製;四是社區健康和安全;五是土地徵用和非自願搬遷;六是生物多樣性保護和可持續自然資源的管理;七是當地民族的社會、文化和生存環境;八是對文化和歷史遺迹的保護。
● 《環境、健康與安全指南》[13](簡稱《EHS指南》)包括《通用EHS指南》和包含了60多個行業的《行業部門EHS指南》,是赤道原則的技術參考文件,被眾多機構廣泛採用,包括國際金融機構、國家監管部門、產業部門、學術科研機構和商業銀行等。
赤道原則作為國際項目融資的環境與社會風險管理框架,其全球普適性的願景與中國獨特的發展需求之間存在結構性張力。近年來,部分中國金融機構相繼退出赤道原則,反映出國際規則本土適應性不足、地緣政治壓力與商業策略的綜合作用。從叙事視角來看,赤道原則側重於防範負面影響(Do No Harm),而「一帶一路」倡議強調創造正向收益(Do Good)。許多中資銀行的海外發展項目位於高風險經濟體或涉及道路修建、燃煤電力等敏感行業,即便嚴格遵守赤道原則,也易成為國際非政府組織和媒體貼標簽的靶子。退出赤道原則可以減少來自國際社會的「聚光燈」壓力。從適用性層面來看,赤道原則最初圍繞大型綠地項目設計,因此環境與社會影響評估流程復雜且嚴格。中國在「一帶一路」倡議沿線和國内的許多投資項目屬於棕地改建或並購融資,生硬地套用赤道原則會導致流程繁瑣、成本高昂,不符合中國企業注重效率的運營文化要求。從規則共建角度來看,中國正在積極構建「以我為主」的綠色金融標準。從《綠色債券支持項目目錄》到《中歐可持續金融共同分類目錄》(CGT),再到中國、歐盟、新加坡共同編製的《多邊可持續金融共同分類目錄》(M-CGT),中國從國際標準的追隨者,逐漸轉型為共同製定者甚至局部領域的引領者。中國以「雙碳」目標為軸,建立起了龐大、嚴格的綠色金融政策體繫。部分金融機構退出赤道原則是基於商業考慮,將國際理念和經驗内化到自身風險控製體繫中,並以一種更符合中國國情的方式加以實施。全球ESG治理格局因此正在從「西方單一標準」走向「多元標準共存」的新階段。

二、事中:債務管理規則
2.1 綜述
債務管理主要約束債務人在借款發生後進行有效的債務管理,降低借貸成本、提高債務數據透明度、提高可持續性等。早期國際市場關於債務問題的規則大多聚焦於事後處理。自20世紀80年代以來,發展中經濟體債務危機頻發敦促國際市場優化債務治理規則。「債務可持續性」的概念開始被廣泛討論,即當債務國能夠穩定支付本息,而不需要對財政情況做出重大調整的狀態;當債務國的負擔超過其償付本息的能力,則債務進入不可持續狀態[15]。世界銀行、IMF、聯合國貿發會等逐步將債務治理的關注範圍向前序環節擴展,旨在提前發現、調整並規避危機。
在透明度方面,IMF分别在1996年和1997年發佈了數據公佈特殊標準(SDDS)和數據公佈通用標準(GDDS),倡議債務國在進行國際借貸時須公開國内經濟金融數據,對債務國的借貸行為進行一定約束和規範。
在可持續性方面,IMF和世界銀行合作分别為低收入和中等收入的發展中經濟體製定了可持續性分析框架,綜合對債務國的資金需求和還款能力進行評價,同時為債權國和債務國的決策提供參考。
在有效性方面,世界銀行製定了債務管理績效評估工具,通過一套涵蓋政府債務管理所有職能的綜合指標,幫助債權國確定債務國政府政策在多大程度上有效協調了其借貸活動,並幫助債務國提高其債務治理水平。

2.2 「一帶一路」債務可持續性評價體繫
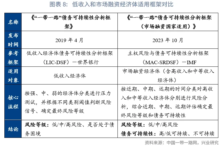
截至2025年9月底,全球已有29個經濟體的財政部門核準了《「一帶一路」融資指導原則》。在借鑒世界銀行、IMF 等國際組織做法的基礎上,結合共建「一帶一路」沿線經濟體的實際情況,財政部分别在2019年和2023年發佈了適用於低收入經濟體和市場融資經濟體的兩套互為補充的債務可持續性分析框架,形成了基本覆蓋「一帶一路」沿線的債務評價體繫。本體繫是非強製性政策工具,鼓勵中方和共建「一帶一路」經濟體利用債務可持續性分析評估,作為融資決策的重要參考。
中國通過發佈上述評價體繫,向世界提供了源自不同發展視角的公共產品。中國不僅是國際規則的遵守者,也有能力、有意願為全球治理貢獻「中國方案」。「債務陷阱論」等指責很大程度上出於對中國融資活動缺乏透明度的質疑。中國主動將債務可持續性評估製度化、顯性化,是對這些關切的有力回應。它向國際社會表明,中國在投放資金時是負責任、有章法的,致力於從源頭上防範債務風險。這有助於提升「一帶一路」倡議的國際聲譽和可信度。


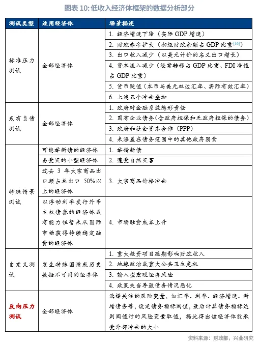
「一帶一路」版低收入經濟體適用框架與世界銀行發佈的LIC-DSF的不同之處在於:一是在輸入性指標中,增加了「政府投資」指標。政府通過投資起到引導投資、調整投資結構、貫徹產業政策的重要作用。在評估宏觀經濟方向的時候,強調政府作為投資主體的原因是低收入經濟體公共債務中外債的比重通常較大,且外債償付時面對更高的匯兌風險。二是在數據分析部分,增加了反向壓力測試。壓力測試是設定壓力場景後計算損失額度;反向壓力測試是設定最大損失額度之後反推出風險因子的壓力情景。反向壓力測試常見於金融機構的安全性測度,作為通常壓力測試場景的補充,更加關注風險因子變化幅度,可以更好地掌握經濟體負債狀況的弱點。三是在評價結論方面,額外給出了困境豁免判定,即拖欠額度低於GDP總額的1%;或因支付技術、支付障礙(被製裁)、有爭議、外交分歧、難以找到支付對手方等情況;官方簽署雙邊債務減免;對私人債權人的拖欠已與多數債權人完成債務重組,且政府判定其有「誠意」與剩餘債權人談判。符合情況者,可適當判定為高風險而非發生困境。




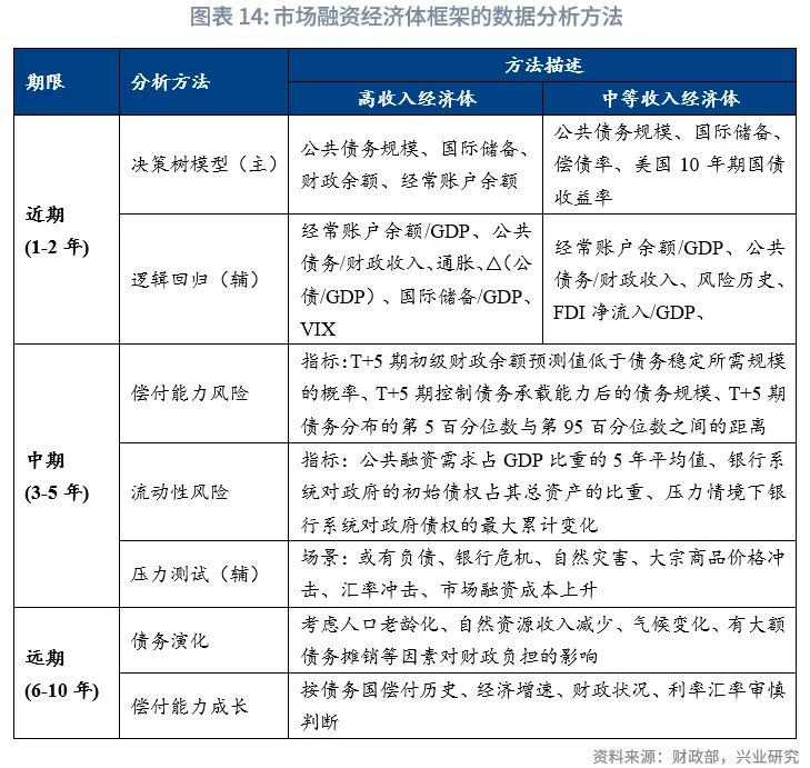
市場融資經濟體適用框架較低收入經濟體適用框架增加了銀行繫統總資產、VIX指數、美國10年期國債收益率等金融市場指標。「一帶一路」版的市場融資經濟體適用框架與IMF發佈的MAC-SRDSF的不同之處在於:一是在輸入性指標中,特别列出了在公共部門非息支出項下的「公共投資」指標。二是在數據分析部分,將市場融資經濟體劃分成了高收入和中等收入經濟體,讓二者選用不同的分析指標;並在分析中提出以決策樹模型為主要模型、以邏輯回歸為輔助模型。三是在評價結論方面,不僅對指標設置絕對阈值,還引入了以歷史分位數設置相對阈值的方法。在風險等級修正的環節,當預期違約損失率低於歷史25%分位點時,框架允許下調風險等級;當預期違約損失率高於歷史75%分位點,框架允許上調風險等級;其他情況則無需調整。



文章來源:興業研究公眾號
財華網所刊載內容之知識產權為財華網及相關權利人專屬所有或持有。未經許可,禁止進行轉載、摘編、複製及建立鏡像等任何使用。
如有意願轉載,請發郵件至content@finet.com.hk,獲得書面確認及授權後,方可轉載。
下載財華財經APP,把握投資先機
https://www.finet.com.cn/app
更多精彩内容,請點擊:
財華網(https://www.finet.hk/)
財華智庫網(https://www.finet.com.cn)
現代電視FINTV(https://www.fintv.hk)