作者:Schizoxbt,Castle Labs
編譯:Tim,PANews
機器人、加密貨幣、人工智能,這是我們一代人的技術三位一體。
這三項最具顛覆性的技術,或許可被視為最後的重要技術革命。正因如此,Virtuals將機器人技術業務綫整合進其技術棧的舉動才格外引人注目。
AI開發者已迅速認識到,加密貨幣和區塊鏈是AI代理在互聯網上進行交易和運營的最高效方式。與此同時,機器人開發者明白,將AI融入機器能創造出真正自主的機械體,使其能夠執行指令並完成現實世界任務。
這三大技術形成了互補增強的協同效應,雖然它們並非必須彼此依存(並非所有機器人都需加密技術,也非所有智能體都需機器人載體),但當三者融合時,便構成了完整的閉環生態。

區塊鏈技術能實現智能體與機器人的大規模協同作業,同時為其提供底層支持:既支持設備完成支付操作,也能實現智能體之間的服務結算,甚至可以讓去中心化組織通過DAO模式調度自主送貨無人機群。
人工智能賦予機器人自主認知與決策能力,使其無需人工幹預;而機器人則提供實體執行單元,讓智能體得以在人類所處的現實世界中完成交互。
這正是技術之間的完美共生關係,Virtuals通過推出其稱為"智能體生産總值"(aGDP)的新指標,將這一理念付諸實踐。
其被定義為"人類、智能體與機器在數字和物理領域協同作業的總産出"。
當這項技術能與在物理領域操作的機器人結合時,數字生産力便轉化為實體成果,這些領域正是智能體此前尚未觸及的領域。
Virtuals的技術架構依託三大核心産品:ACP、Butler與Unicorn。
以下部分將概述各項産品,並展示機器人技術如何與這些核心支柱實現整合。
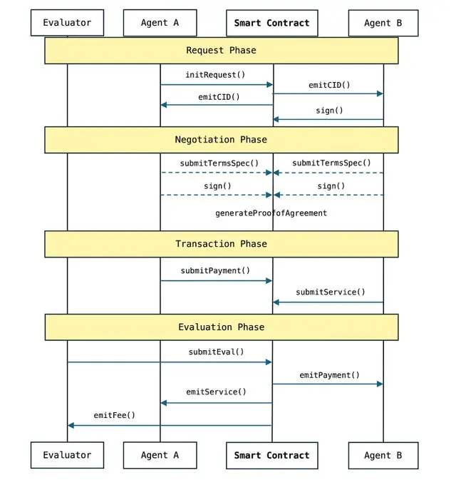
智能體協作協議ACP,正如其名,是實現智能體間交互的底層框架,典型應用場景包括執行交易、數據分析和市場研究等。
但現在,結合機器人技術後,ACP可升級為更高級的形態。
設想以下場景:
盡管這聽起來充滿未來主義色彩,但其中蘊藏著無限可能。ACP協議擁有眾多應用場景,比如制造智能體可調度送貨無人機群,將商品直接配送到消費者家中;農場智能體能通過分析天氣數據,自主僱佣機器人智能體執行播種或灌溉任務。
若想深入研究ACP的底層架構,其技術實現如下所示:

近期,x402協議成為市場熱議焦點。以下將通過對比分析展示ACP協議的優勢,並闡釋Virtuals平台如何在這場智能體能力浪潮中佔據有利位置:

Butler作為Virtual平台面向智能體經濟的用戶交互界面,使用戶能夠與基於ACP協議構建的自主智能體進行交互。

用戶只需在X平台的聊天界面輸入需求,Butler便會推薦合適的智能體(或智能體集群)來完成任務。在收集完必要參數後,係統會向用戶確認任務成本與交付成果,隨後自動分配執行流程。
一旦引入機器人技術,整個生態將展現全新維度。用戶可通過Butler向智能體發出指令,再由智能體驅動現實世界的機器人集群實現指令的物理執行。
屆時用戶僅需通過智能體即可全面操控整個企業運營。
需要設計T恤和服裝?有專屬智能體可以使用。
需要將成品打包配送至人類手中?有專屬機器人可進行配送。
這將為企業管理開啓全新時代:任何人都能提交由智能體、機器人處理的任務需求,無需親力親為即可見證任務完成。
Unicorn作為Virtuals生態升級版項目啓動平台,致力於幫助建設者、創始人籌集初創資金。相較之下,舊的Genesis模式最終演變為刷分鬧劇,用戶更關注積分,而非真正扶持創業者。
Virtuals官方透露,其風險投資部門早已佈局機器人項目,並觀察到缺乏規模化融資機制會嚴重拖慢創新進程。如今通過Unicorn模式實現激勵行為,機器人及智能體開發者能更便捷地獲取資金,實現它們的項目野心,例如:
應用案例可以一個接一個。
但現有技術仍存在關鍵短板,如今的機器人並非開箱即用,仍需預設程序才能執行任務。
它們仍需進行訓練和學習。
而這正是SeeSaw發揮作用的地方。


要讓機器人智能體在現實世界中高效運作,需要大規模空間數據集的支持。這些數據涵蓋的範圍極其廣泛,從辨識不同類型的警報鳴笛聲,到在建築工地自主導航,乃至簡單如精準折疊襯衫的動作規範。
SeeSaw通過記錄人類日常活動與目標任務,使機器人能更精準地感知現實環境,將這些行為數據化後,便成為機器人的學習素材。
機器人天生難以理解物體和人類在三維物理空間中的運動規律,因此獲取涵蓋所有動作細節的數據集至關重要,無論這些動作多麼細微精妙。
這正是Virtuals創立SeeSaw的初衷,他們深知此類數據採集的重要性。
SeeSaw是一款通過眾包模式採集手物交互視頻的iOS移動應用。這個應用將採集過程遊戲化,用戶可通過完成各類任務關卡獲取積分獎勵。
只要獎勵機制與用戶貢獻度匹配,SeeSaw平台便能快速擴展規模,為Virtuals構建起海量的視覺交互數據庫,可向所有機器人研發團隊提供服務化輸出。
SeeSaw是與BitRobot Network聯合開發,確保採集的數據符合標準,能有效用於機器人的規模化訓練。
雖然這是本文的結束,然對技術三位一體而言,一切只是開始。
這三大賽道才剛剛展現它們的能力,而憑借加密技術的天然屬性,我們得以在第一綫見證這些發展。
可以預見,在不久的將來出現完全自動化的機器人機構和公司並非天方夜譚。對於我們每個人内心的科幻迷而言,目睹機器人四處行走並自動完成任務的場景,既令人著迷又(隱隱)令人不安。
我們即將迎來的未來可能比任何人預期的都更早到來。Virtuals公司對技術三位一體領域的涉足將帶來何種成果,著實令人期待。
内容來源:PANews
財華網所刊載內容之知識產權為財華網及相關權利人專屬所有或持有。未經許可,禁止進行轉載、摘編、複製及建立鏡像等任何使用。
如有意願轉載,請發郵件至content@finet.com.hk,獲得書面確認及授權後,方可轉載。
下載財華財經APP,把握投資先機
https://www.finet.com.cn/app
更多精彩内容,請點擊:
財華網(https://www.finet.hk/)
財華智庫網(https://www.finet.com.cn)
現代電視FINTV(https://www.fintv.hk)