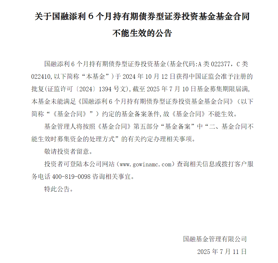
7月11日,國融基金管理有限公司發佈公告,宣告國融添利6個月持有期債券型證券投資基金募集失敗。

圖片來源:基金公司公告
該基金於2024年10月12日獲得證監會準予注冊批復,今年4月11日開始發售,至7月10日募集期滿,未能滿足基金備案條件,基金合同不能生效。
這是2025年以來第四只發行失敗的公募基金産品,也是年内第二只發行失敗的債券基金。
公告顯示,國融添利6個月持有期債券基金設置了50億元的首次募集規模上限,經歷了整整三個月的募集期,但最終未能達到基金備案要求。
在募集過程中,國融基金曾兩度增加代銷機構以圖挽救局面——4月增聘寧波銀行,5月新增甬興證券。
然而增加銷售渠道的努力未能奏效,該基金成為繼興華興盛純債之後,今年第二只發行失敗的債券基金。
該基金擬任的兩位基金經理面臨業績與規模的雙重壓力。李青華作為國融基金固收投資部總監,一季度末在管總規模僅6.83億元。
就在基金宣告發行失敗的同一日,國融基金公告李青華因休産假自7月14日起暫離工作崗位。
另一位擬任基金經理賈雨璇的情況更為嚴峻。一季度末其在管總規模僅4.64億元。
兩位基金經理歷史管理最高規模均為40億元左右水平。
國融添利的發行失敗並非孤立事件,而是國融基金近年來新發産品持續遇冷的延續。
數據顯示,2025年國融基金僅成功發行一只基金——3月成立的國融中證同業存單AAA指數7天持有期,募集規模2.66億元。
回顧過去五年,國融基金的發行記錄更為黯淡:2024年和2020年全年無新品發行;2021年至2023年每年僅各有1只新産品推出。
自2020年以來,公司累計僅成立4只新基金,合計規模不足10億元。
截至2025年一季度末,國融基金管理規模為29.65億元,較去年末減少2.06億元,其中混合基金與債券基金規模均在15億元左右。
公司成立以來規模長期在30億元上下波動,僅在2024年年中短暫突破50億元。
2025年基金發行市場整體呈現 「股強債弱、被動主導」的新發格局,指數型基金扛起了權益産品發行大旗。
面對發展困境,國融基金股東方今年已兩度增資。1月增資2000萬元,6月再增資3000萬元,公司注冊資本從1.5億元增至2億元。
更大的變局可能來自股權層面。2024年11月,西部證券董事會審議通過以38.25億元收購國融證券64.5961%股份的交易方案。
由於國融證券持有國融基金53%股權,交易完成後西部證券將間接控股國融基金。證監會已於今年2月受理國融基金實控人變更申請,但截至目前,監管核準結果尚未公佈。
股東增資和可能的實控人變更為國融基金帶來轉機希望,但新基金發行失敗的現實提醒,中小基金公司的突圍之路仍充滿挑戰。
隨著西部證券收購國融證券事宜的推進,國融基金或迎來控股股東變更。基金行業「強者恒強」格局下,中小公司面臨産品發行難、迷你基金清盤、人才流失的多重困境。
市場資金的選擇更加審慎,小基金公司的生存空間正在經受考驗。
内容來源:有連雲
財華網所刊載內容之知識產權為財華網及相關權利人專屬所有或持有。未經許可,禁止進行轉載、摘編、複製及建立鏡像等任何使用。
如有意願轉載,請發郵件至content@finet.com.hk,獲得書面確認及授權後,方可轉載。
下載財華財經APP,把握投資先機
https://www.finet.com.cn/app
更多精彩内容,請點擊:
財華網(https://www.finet.hk/)
財華智庫網(https://www.finet.com.cn)
現代電視FINTV(https://www.fintv.hk)