作者:Lisa
編輯:Liz
2025 年 4 月,聯合國毒品和犯罪問題辦公室(以下簡稱「UNODC」)發佈了一份名為《東南亞詐騙中心、地下錢莊和非法網絡市場的全球影響》的報告[1]。該報告係統分析了東南亞地區新興的跨國有組織犯罪形態,特別聚焦以網絡詐騙中心為核心,融合地下錢莊洗錢網絡與非法網絡市場平台構建的新型數字犯罪生態。
就在報告發佈後不久,美國財政部[2]於 2025 年 5 月 5 日宣佈對緬甸克倫民族軍(Karen National Army,簡稱 KNA)及其領導人和親屬實施制裁,認定其為重大跨國犯罪組織,主導並協助開展網絡詐騙、人口販運和跨境洗錢活動。KNA 控制的緬泰邊境地區已成為多個詐騙集團的聚集地,其與緬甸軍方的勾結使其得以在武裝控制區内大規模承租土地、提供電力保障與安保服務,支撐詐騙園區日常運作。2025 年 5 月 1 日,美國金融犯罪執法網絡[3]還將 Huione Group 列為主要洗錢關注對象,指出其為朝鮮黑客組織及東南亞詐騙集團清洗虛擬資産犯罪所得的關鍵通道,涉及「殺豬盤」等各類虛擬資産投資詐騙。
報告指出,隨著東南亞合成毒品市場趨於飽和,犯罪集團正在快速轉型,以詐騙、洗錢、數據交易、人口販運為牟利手段,並通過在綫博彩、虛擬資産服務商、Telegram 地下市場與加密支付網絡構建起跨境、高頻、低成本的黑産係統。這一趨勢最初在湄公河次區域(緬甸、老撾、柬埔寨)集中爆發,並迅速向南亞、非洲、拉美等監管薄弱地帶擴散,形成明顯的「灰色出口」。
UNODC 警告稱,該類犯罪模式已具備高度係統化、專業化、全球化特徵,且依賴新興技術不斷演化,已成為國際安全治理的重要盲區。面對持續蔓延的威脅,報告呼籲各國政府應立即加強對虛擬資産和非法金融通道的監管,推動執法機構間的鏈上情報共享與跨境協作機制建設,並建立更高效的反洗錢與反詐騙治理體係,以遏制這一快速發展的全球性安全風險。

本文將從以下四個維度展開分析:東南亞的犯罪生態係統、東南亞以外的全球擴張、新興非法網絡市場與洗錢服務,以及跨國犯罪網絡與全球執法協作。
隨著東南亞網絡犯罪産業的迅速擴張,該地區正在逐步演變為全球犯罪生態係統的關鍵樞紐,犯罪集團利用該地區治理薄弱、跨境協作便利以及技術漏洞,建立了高度組織化、産業化的犯罪網絡。從緬甸的妙瓦底到柬埔寨的西哈努克城,詐騙中心不僅規模龐大,而且不斷進化,採用最新技術逃避打擊,並通過人口販運獲取廉價勞動力。
高流動性與適應性並存
東南亞網絡犯罪集團呈現高流動性和強適應性,能夠根據執法壓力、政治局勢或地緣條件迅速調整活動地點。例如,柬埔寨取締網絡賭博後,大量詐騙團夥轉移至緬甸撣邦、老撾金三角等特殊經濟區,後又因緬甸戰亂與區域聯合執法再度遷移至菲律賓、印尼等地,形成「打擊—轉移—回流」的循環趨勢。這些團夥借助賭場、邊境經濟特區、度假村等實體場所僞裝自身,同時向更偏遠、執法薄弱的農村地區和邊境地帶「下沉」,規避集中打擊。此外,組織結構日趨「細胞化」,詐騙點分散至居民樓、民宿甚至外包公司内部,展現出強大的生存韌性和再佈局能力。

詐騙産業鏈的係統性演化
詐騙集團已不再是松散團夥,而是建立起從數據採集、詐騙執行到洗錢出金的「垂直整合型犯罪産業鏈」。上遊依靠 Telegram 等平台獲取全球受害者數據;中遊通過「殺豬盤」「虛假執法」「投資誘導」等方式實施詐騙;下遊則依託地下錢莊、OTC 場外交易和穩定幣支付(如 USDT)完成資金清洗和跨境轉移。根據 UNODC 的數據,2023 年加密貨幣詐騙僅在美國造成的經濟損失就超過 56 億美元,其中估計有 44 億美元歸因於東南亞地區最為盛行的所謂「殺豬」騙局。詐騙收益規模已達「工業級」,形成穩定的利潤閉環,吸引越來越多跨國犯罪勢力參與其中。

人口販運與勞工黑市
詐騙産業的擴張伴隨著係統性的人口販運和強迫勞動。詐騙園區人員來源遍佈全球50 多個國家,尤其來自中國、越南、印度、非洲等地的年輕人,常因「高薪客服」或「技術崗位」的虛假招聘被騙入境,護照被扣押、遭受暴力控制甚至多次轉賣。2025 年初,僅緬甸克倫邦一次性就遣返逾千名外籍受害者。這一「詐騙經濟 + 現代奴役」模式已不再是個別現象,而是貫穿整個産業鏈的人力支撐方式,帶來嚴重人道危機和外交挑戰。

數字化與犯罪技術生態持續演進
詐騙集團具備極強的技術適應能力,不斷升級反偵查手段,構建「技術獨立 + 信息黑箱」的犯罪生態。一方面,他們普遍部署 Starlink 衛星通信、私有電網、内網係統等基礎設施,脫離當地通信控制,實現「離綫生存」;另一方面,大量使用加密通信(如 Telegram 端到端加密群組)、AI 生成内容(Deepfake、虛擬主播)、自動化釣魚腳本等,提升詐騙效率與僞裝程度。部分組織還推出「詐騙即服務」(Scam-as-a-Service) 平台,為其他團夥提供技術模板和數據支持,推動犯罪活動産品化、服務化。這種不斷演化的科技驅動模式正大幅削弱傳統執法手段的有效性。

東南亞犯罪集團已不再局限於本地,而是向全球擴張,在亞洲其他地區、非洲、南美、中東甚至歐洲建立新的運營基地。這種擴張不僅增加了執法難度,還使得詐騙、洗錢等犯罪活動更加國際化。犯罪集團利用當地監管漏洞、腐敗問題以及金融體係的薄弱環節,迅速滲透新市場。
亞洲
中國台灣:成為詐騙技術研發中心,部分犯罪集團在台灣設立「白標」賭博軟件公司,為東南亞詐騙中心提供技術支持。
中國香港和中國澳門:地下錢莊樞紐,協助跨境資金流動,部分賭場中介參與洗錢(如太陽城集團案)。
日本:2024 年網絡詐騙損失增長 50%,部分案件涉及東南亞詐騙中心。
韓國:加密貨幣詐騙激增,犯罪集團利用韓元穩定幣(如KRW-pegged USDT)洗錢。
印度:公民被販運至緬甸、柬埔寨詐騙中心,2025 年印度政府營救 550 多人。
巴基斯坦和孟加拉國:成為詐騙勞動力來源地,部分受害者被誘騙至迪拜後轉賣至東南亞。
非洲
尼日利亞:尼日利亞已成為亞洲詐騙網絡向非洲多元化發展的重要目的地。2024 年尼日利亞破獲大型詐騙集團,逮捕 148 名中國公民及 40 名菲律賓人,涉及加密貨幣詐騙。
贊比亞:2024 年 4 月,贊比亞破獲了一個詐騙集團,逮捕了 77 名嫌疑人,其中包括 22 名中國籍詐騙頭目,被判處最高 11 年監禁。
安哥拉:2024 年末,安哥拉進行了大規模突襲行動,數十名中國公民因涉嫌參與網絡賭博、詐騙和網絡犯罪而被拘留。
南美洲
巴西:2025 年通過《在綫賭博合法化法案》,但犯罪集團仍利用未監管平台洗錢。
秘魯:破獲台灣犯罪團夥「紅龍集團」,解救 40 多名馬來西亞勞工。
墨西哥:販毒集團通過亞洲地下錢莊洗錢,收取0% - 6% 低佣金以吸引客戶。
中東
迪拜:成為全球洗錢中心。新加坡30 億美元洗錢案主犯在迪拜購置豪宅,利用空殼公司轉移資金。詐騙集團在迪拜設立「招聘中心」,誘騙勞工至東南亞。
土耳其:部分中國詐騙頭目通過投資入籍計劃獲取土耳其護照,規避國際通緝。
歐洲
英國:倫敦房地産成為洗錢工具,部分資金來自東南亞詐騙收益。
格魯吉亞:巴統市出現「小東南亞」詐騙中心,犯罪集團利用賭場和足球俱樂部洗錢。
隨著傳統犯罪手段受到打擊,東南亞犯罪集團轉向更隱蔽、更高效的非法網絡市場和洗錢服務。這些新興平台普遍整合加密貨幣服務、匿名支付工具和地下銀行係統,不僅為詐騙集團、人口販運者、毒販等犯罪實體提供包括欺詐工具包、被盜數據、AI 深度僞造軟件,還通過加密貨幣、地下錢莊和 Telegram 黑市實現資金快速流動,使得全球執法機構面臨前所未有的挑戰。
Telegram 黑市
犯罪分子在東南亞眾多基於Telegram 的非法在綫市場和論壇上提供的服務範圍日益全球化。相比之下,暗網不僅需要一定的專業知識背景,缺乏實時互動,而且技術門檻較高;而 Telegram 則因其易於訪問、移動優先的設計、強大的加密功能、即時通信能力,以及通過機器人實現的自動化操作,使東南亞的犯罪分子更容易實施詐騙,並將其活動規模化。
近年來,該地區一些最強大、最具影響力的犯罪網絡掌控著多個基於 Telegram 的平台,這些平台已成為本地各類犯罪分子和服務提供者聚集、聯絡與開展業務的主要場所。這些非法市場往往與同一組織控制的加密貨幣交易所相互關聯,平台上聚集著大量商家,專門出售被盜數據、黑客工具、惡意軟件,以及各類地下錢莊、洗錢和網絡犯罪服務,而其他犯罪者——特別是從事網絡詐騙的——則利用這些服務謀利。

Fully Light Guarantee
Fully Light Guarantee 作為早期東南亞非法市場的雛形平台,由果敢邊防軍控制的劉氏家族在緬甸撣邦創立運營,峰值時曾吸引超過 35 萬名用戶。該平台不僅服務於果敢和妙瓦底地區的詐騙中心,還充當人口販運、中介招募、非正式跨境洗錢和「黑産」技術支持的交易市場。其運作依賴數百個公開和私密群組,涵蓋了從基礎工具供應到資金清洗在内的全鏈條。
盡管果敢邊防軍於 2024 年被推翻,但在其被捕前後,該地區已湧現出大量由其他犯罪集團支持、採取類似「擔保制」的新興市場。這些新平台迅速吸收了受打擊後的業務資源,目前仍在不斷擴張演化,持續對金融體係的誠信、地區穩定及國際安全構成威脅。

Huione Guarantee
過去一年,Huione Guarantee 已成為全球用戶和交易量最大的非法在綫交易市場之一,是東南亞網絡詐騙生態係統擴張的關鍵基礎設施。該平台總部位於柬埔寨金邊,以中文為主,截至本文撰寫時,用戶數量已超過 97 萬,互聯供應商數以千計。該公司與在加拿大、波蘭、香港和新加坡等國家/地區注冊的子公司有關聯,並且在美國和其他國家/地區擁有目前有效的注冊商標。

自2021 年以來,Huione Guarantee 已處理數百億美元的加密貨幣交易,鏈上分析顯示,該平台已成為不法分子獲取網絡詐騙、網絡犯罪、大規模洗錢和逃避制裁所需技術、基礎設施、數據和其他資源的一站式服務中心。部分專家估計,Huione Guarantee 及其供應商使用的加密貨幣錢包在過去四年中接收的資金流入至少達到 240 億美元。執法部門和區塊鏈研究人員報告稱,該市場與針對全球受害者展開活動的犯罪集團之間存在明顯聯係。

Huione 還推出了一係列自有的加密貨幣相關産品,包括加密貨幣交易所、加密集成的在綫賭博平台、Xone Chain 區塊鏈網絡,以及其自主發行的美元支持型穩定幣。該穩定幣聲稱「不受傳統監管機構的限制」,旨在「避免傳統數字貨幣常見的凍結和轉賬限制」。2025 年 2 月,該集團宣佈推出 Huione Visa 卡,並透露正在大舉投資其他大型非法在綫市場、社交媒體和消息平台,以及專業洗錢服務,其中包括於 2024 年 12 月收購 Tudao Guarantee 30% 的股份。這一係列動作凸顯出 Huione 可能正在為未來被主流平台限制使用做對沖準備。
Huione 與 Fully Light 不僅共享部分平台設計和運營人員,更反映出一種正在被不斷復制的非法商業模式——即以平台化擔保為核心,將傳統黑市交易「金融科技化」、「跨境公司化」,形成以東南亞為基地、輻射全球的地下網絡經濟體係。隨著各國加強監管與執法,此類平台正呈現出向海外轉移、金融産品多樣化及技術工具智能化的發展趨勢,嚴重幹擾鏈上交易的透明度,侵蝕全球加密資産生態的信任基礎。
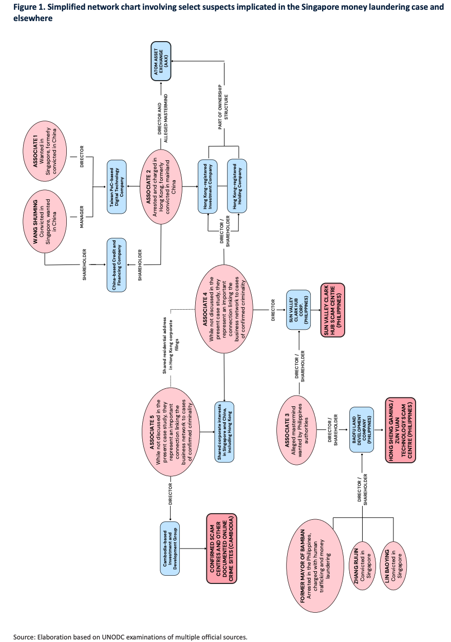
在東南亞地區,一些跨國犯罪集團利用復雜的商業結構掩蓋非法活動,特別是在洗錢和網絡詐騙領域。例如,新加坡2023 年爆出的數十億美元洗錢案揭示了一個龐大、跨境、依賴多重國籍和加密資産運作的有組織犯罪網絡。該案中的嫌疑人雖多數出生於中國,但通過柬埔寨、塞浦路斯、土耳其等國的投資入籍計劃獲取多國護照,並在東南亞及海外廣泛設立公司、銀行賬戶和高價值不動産,以掩蓋電信詐騙、非法網絡賭博等非法收益。通過鏈上交易、穩定幣支付及離岸賬戶的靈活組合,該犯罪網絡得以在不同監管體係之間「跳島式」轉移資金,極大增加了跨國金融監管與刑偵溯源的難度。

案件進一步揭示,該團夥與多個東南亞詐騙中心及已倒閉的香港加密貨幣交易所(如AAX)存在直接關聯,其資金流動軌迹延伸至菲律賓克拉克自由港區詐騙園區、柬埔寨巴域賭場、台灣設立的空殼公司,甚至涉及加拿大境内的相關資産。部分嫌疑人還涉及人口販運與強迫勞動,其非法獲利通過虛假收入證明、僞造文件和多個地下穩定幣渠道洗白。在菲律賓和中國香港的執法推進下,多個涉案高管於 2024 年被捕並凍結資産,標誌著該案件的國際合作已初見成效。但仍有核心逃犯利用私人飛機及多重護照潛逃,凸顯現行跨境執法在技術與制度上的深層挑戰。
這一案件是當前東南亞非法網絡經濟版圖重構的縮影。此前提到的Huione Guarantee 與 Fully Light Guarantee 兩大平台,正是構建這類跨境金融犯罪「基礎設施」的關鍵支點。它們在提供擔保服務的同時,實則充當了詐騙、賭博、洗錢與人口販運等犯罪活動的「行業中介」,為諸如 BG 2(湄公河犯罪集團)等跨國組織提供從工具、賬戶、交易撮合到資金清洗的一體化服務。BG 2 更通過設立合法企業幌子、投資房地産與體育俱樂部等方式將非法收入「洗白」,成功將其犯罪網絡擴展至格魯吉亞等地,並開始復制東南亞詐騙産業鏈的運作模式。

一方面,這些組織借助多國身份、復雜的殼公司結構和鏈上支付手段,在不同司法轄區之間穿梭遊走,形成事實上的「執法黑洞」;另一方面,由於司法協助程序冗長、加密資産匿名性強、受害者分佈全球等因素,各國執法難以形成高效的聯合打擊機制。盡管如新加坡、菲律賓等國已開始加強反洗錢機制、凍結鏈上資産、發起國際通緝,但面對以東南亞為中心、日益金融科技化的黑色網絡經濟,依靠單點行動仍遠遠不夠。

為遏制此類跨國有組織加密犯罪,需要從以下幾方面入手,推動國際合作與鏈上治理體係的建設:
這些建議將幫助東南亞國家應對報告中指出的關鍵治理短板,提升政府、監管機構和執法部門的意識和應對能力,從而推動區域安全合作,打擊跨國有組織犯罪。
通過對UNODC 報告的分析可以看出,東南亞地區已成為全球網絡犯罪和非法金融活動的中心,且這一趨勢正不斷擴展至全球。面對這種跨境犯罪威脅,各國政府、監管機構與執法機關亟需加強協作,構建更高效的國際反洗錢與反詐騙治理體係。尤其是在虛擬資産和加密貨幣日益被濫用於洗錢和詐騙的背景下,全球範圍内的信息共享、技術協同將成為遏制相關犯罪的關鍵路徑。唯有通過全方位、多層次的國際協作,才能有效應對日益復雜的全球網絡犯罪問題,守護全球金融體係的安全和社會穩定。
相關鏈接
[1]https://www.unodc.org/roseap/uploads/documents/Publications/2025/Inflection_Point_2025.pdf
[2]https://home.treasury.gov/news/press-releases/sb0129
[3]https://www.fincen.gov/news/news-releases/fincen-finds-cambodia-based-huione-group-be-primary-money-laundering-concern
内容來源:PANews
財華網所刊載內容之知識產權為財華網及相關權利人專屬所有或持有。未經許可,禁止進行轉載、摘編、複製及建立鏡像等任何使用。
如有意願轉載,請發郵件至content@finet.com.hk,獲得書面確認及授權後,方可轉載。
下載財華財經APP,把握投資先機
https://www.finet.com.cn/app
更多精彩内容,請點擊:
財華網(https://www.finet.hk/)
財華智庫網(https://www.finet.com.cn)
現代電視FINTV(https://www.fintv.hk)