5月8日,A股震蕩上行,機器人板塊反彈。機器人ETF基金(159213)當前微漲0.76%,盤中一度漲超1%。

機器人ETF基金(159213)個股多數沖高,均普智能、盈峰環境漲超9%,海目星漲超4%,燕麥科技、亞威股份、鴻迅科技等漲超3%,巨輪智能、江蘇雷利等回調。
消息面上,均普智能宣佈,其首條機器人本體量産中試綫正式啓動搭建。按照規劃,該産綫初期年産能約 1000 台,將助力國産人形機器人實現規模化生産。
此前,摩根士丹利在發佈的《人形機器人100:繪制人形機器人價值鏈圖譜》報告顯示,上市公司百強中亞洲佔73%,而中國佔56%。
正如摩根士丹利指出,我國在人形機器人領域取得巨大進展,相關企業正受益於成熟的供應鏈、當地應用的機會以及政策的大力支持。這三重優勢也助力我國走在機器人技術革命的世界前沿。
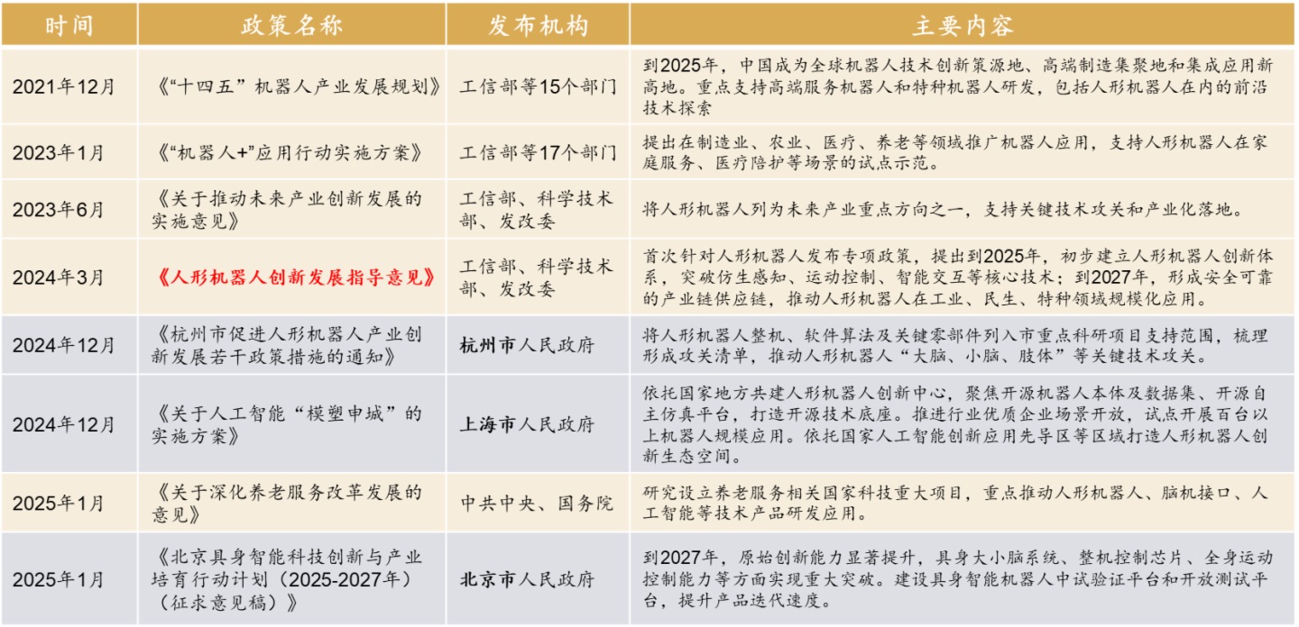
【優勢一:政策大力支持,行業有望迎來發展黃金期】
國家層面持續推出人形機器人支持政策,為産業發展注入動力。2025年,機器人首次寫進重要工作報告,報告指出「培育生物制造、量子科技、具身智能、6G等未來産業;大力發展智能網聯新能源汽車、人工智能手機和電腦、智能機器人等新一代智能終端以及智能制造裝備。」
地方政策積極跟進,産業基金陸續建立。上海、廣東、杭州等地也出台相應政策支持産業發展,推動産業鏈上下遊協同發展,助力人形機器人在各領域加速落地。圍繞人形機器人的投資正在升溫。北京、上海、深圳等10多個地方政府已建立億元以上規模的産業基金。

數據來源:公開資料整理
【優勢二:産業鏈成熟,各環節國産化率高、具備降本優勢】
我國企業涉及機器人産業鏈各個環節,産業鏈完善、成熟。當前除了人形機器人初創企業外,領先的科技企業,如華為、科大訊飛等,從人工智能角度切入,為機器人提供「大腦」,以及新能源車企,如小鵬、小米等也入局機器人産業,主要基於人形機器人和智能汽車在電池、芯片、傳感器等供應鏈上可以遷移,在自動駕駛技術和AI模型的應用上有相似之處。
當前機器人産業鏈國産率持續提升。以核心零部件來看,在機器人各環節均有國産化率提升。從電驅到機械傳動,從傳感到減重輕量化,從高算力主控到靈巧手,機器人主要零部件目前並不存在被限制或難以降本的環節。2015年機器人國産化率為17.5%,到2022年已提升至35.7%。
此外,中國高端制造能力驅動産業或深入參與全球市場,具備降本優勢。國産工業機器人發展迅速,降本訴求下産業鏈國産化成為首選,疊加産品品質和海外差距不斷縮小,國内服務相應更加高效!

(來源於中信證券20250508《具身智能機器人|智啓量産,星辰可及》)
【優勢三:應用場景寬闊,制造業升級疊加人口結構變化帶來萬億空間】
場景落地是機器人的關鍵,制造業升級疊加人口結構變化帶來機器人剛性需求。一方面制造業升級推升機器人需求。機器人作為集成人工智能、高端制造、新材料等先進技術的新質生産力載體,將對社會産業變革和全球競爭格局産生顛覆性影響。
另一方面人口結構變化對機器人需求剛性。當前全球老齡化持續加速,人口紅利效應逐漸減弱。在此背景下,機器人可以成為緩解人力供需矛盾的關鍵一環。
東吳證券指出,人形機器人工業+商業+家庭,預計遠期空間1億台+,對應市場空間超15萬億,25年為量産元年。(來源於東吳證券20250507《人形機器人國内外共振,鋰電儲能龍頭估值低》)
全球科技巨頭/新秀全面下場佈局人形機器人,行業量産奇點已至!全面擁抱人形機器人大時代,認準機器人ETF基金(159213),跟蹤中證機器人指數,該指數結構與産業鏈環節高度契合,包括但不限於上遊硬件部分的傳感器、減速器、伺服電機、控制器、技床、磨床、設備等;中遊係統集成的軟件算法、係統研發、裝配、控制係統等;下遊應用層的服務機器人、巡檢機器人、特種機器人等,為投資者提供一鍵佈局機器人及其産業各環節的投資工具。
風險提示:基金有風險,投資須謹慎。本資料僅為宣傳材料,不作為任何法律文件。投資人應當仔細閱讀《基金合同》、 《招募說明書》和《産品資料概要》等法律文件以詳細了解産品信息。本基金屬於中等風險等級(R3)産 品,適合經客戶風險承受等級測評後結果為平衡型(C3)及以上的投資者。文中提及個股僅為指數成份股客觀展示列舉,本文出現信息只作為參考,投資人須對任何自主決定的投資行為負責。本文中的任何觀點、分析及預測不構成對閱讀者任何形式的投資建議。
内容來源:有連雲
財華網所刊載內容之知識產權為財華網及相關權利人專屬所有或持有。未經許可,禁止進行轉載、摘編、複製及建立鏡像等任何使用。
如有意願轉載,請發郵件至content@finet.com.hk,獲得書面確認及授權後,方可轉載。
下載財華財經APP,把握投資先機
https://www.finet.com.cn/app
更多精彩内容,請點擊:
財華網(https://www.finet.hk/)
財華智庫網(https://www.finet.com.cn)
現代電視FINTV(https://www.fintv.hk)