
來源:金管局
8月28日,金管局舉行Ensemble項目沙盒(沙盒)啓動儀式,並宣佈首階段試驗將涵蓋四大代幣化資產用例主題,標志著金融業在代幣化技術的實際應用進程中邁出重要一步。


來源:金管局
金管局已完成構建沙盒,旨在利用實驗型代幣化貨幣促進銀行同業結算,並集中研究代幣化資產交易。Ensemble項目架構工作小組的參與銀行已將其代幣化存款平台連接至沙盒,為日後開展跨行支付同步交收及貨銀兩訖結算的實驗做好準備。
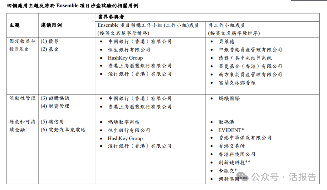
在充分考量業界意向、市場發展趨勢及創新發展的潛在影響後,沙盒的首階段試驗將涵蓋傳統金融資產和現實世界資產的代幣化,並聚焦四大主題:固定收益和投資基金、流動性管理、綠色和可持續金融,及貿易和供應鏈融資。
為鞏固香港國際金融中心的地位,以創新精神開拓新經濟領域,金管局會繼續積極與業界溝通,了解他們對代幣化發展的興趣,共同開發及識别有關代幣化的新主題及用例。
為支持香港代幣化資產市場的持續發展,建立一個適當的監管框架尤其重要。作為工作小組關鍵成員之一,香港證監會在制定監管架構以支持香港代幣化資產市場持續發展上,發揮著重要作用。此外,證監會將與金管局共同帶領資產管理行業相關的代幣化方案,以促進代幣化的廣泛應用,提升香港作為首要資產和財富管理中心的地位。
在國際層面,金管局亦會探討與國際結算銀行創新樞紐轄下香港中心在一個或多個代幣化主題上的合作機會,並與CBDC專家小組成員合作,利用他們的專業知識進一步推動沙盒的發展。
金管局總裁餘偉文表示:「推出Ensemble項目沙盒測試代幣化用例,標志著金管局和業界在探索應用代幣化技術於實際業務場景上邁出重要一步。Ensemble項目今年3月推出以來,業界就開拓創新解決方案以重塑數碼金融領域反應積極。金管局期待未來與證監會、其他央行機構、學術界及各相關行業參與者合作,進一步推動香港代幣化市場的創新發展。」

來源:金管局
證監會行政總裁梁鳳儀表示:「今天推出的沙盒印證了創新和監管互相結合能為我們的金融市場開辟新道路。作為香港金融市場的兩大構建者,證監會和金管局有著相同的願景,並致力通過創新的市場基礎設施引領香港的金融系統昂然步向未來。」

來源:金管局
文章來源:活報告公眾號
財華網所刊載內容之知識產權為財華網及相關權利人專屬所有或持有。未經許可,禁止進行轉載、摘編、複製及建立鏡像等任何使用。
如有意願轉載,請發郵件至content@finet.com.hk,獲得書面確認及授權後,方可轉載。
下載財華財經APP,把握投資先機
https://www.finet.com.cn/app
更多精彩内容,請點擊:
財華網(https://www.finet.hk/)
財華智庫網(https://www.finet.com.cn)
現代電視FINTV(https://www.fintv.hk)