近日,北京五一視界數字孿生科技股份有限公司(「51WORLD」)近日完成2億元Pre-IPO輪融資,由南寧煥新資本投資。
南寧煥新資本是南寧市於2023年12月28日組建成立的國有資本投資平台,首期注冊資本30億。工商信息顯示,「51WORLD」歷史投資方包括光速中國、雲九資本、Star VC、國和投資、商湯科技等機構,以及葛衛東等個人投資人。
知情人士透露,「51WORLD」已聘請兩家頭部券商擔任聯合保薦機構,計劃於近期以18C章在港交所主板上市。
自港交所2023年3月底推出18C章節以來,僅晶泰科技、黑芝麻智能、越疆科技3家企業以18C章遞交上市申請,其中晶泰科技、黑芝麻智能已先後於2024年6月13日、2024年8月8日在港交所掛牌。
51WORLD成立於2015年2月,總部位於北京,是國家級專精特新「小巨人」企業。公司基於3D圖形、物理仿真和AI技術,為客戶提供一站式數字孿生產品和解決方案。自2017年以來,51WORLD還提出了「地球克隆計劃」,即通過在虛擬世界中復刻地球,打造一個超大型仿真模擬器。
圍繞計算機圖形學及模擬仿真構建核心技術,51WORLD面向企業端與用戶端推出三款核心產品:51Aes數字孿生平台、51Sim數據仿真平台、51Earth數字地球平台。
公司產品已被全球超千家大中型企業廣泛應用,業務覆蓋超200個城市,客戶包括中國移動、中國聯通、中國電信、國家電網、中鐵、中建材、南水北調集團、華為、寶馬、Surbana Jurong、NTT DATA、Sampas等,落地了雄安新區BIM管理平台、北京海澱城市大腦IOCC、寶馬鐵西數字孿生工廠、中鐵工程裝備數字孿生工廠、印尼雅加達CIM平台等多個數字孿生應用平台。
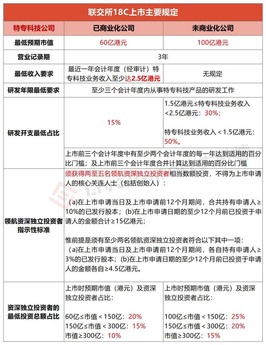
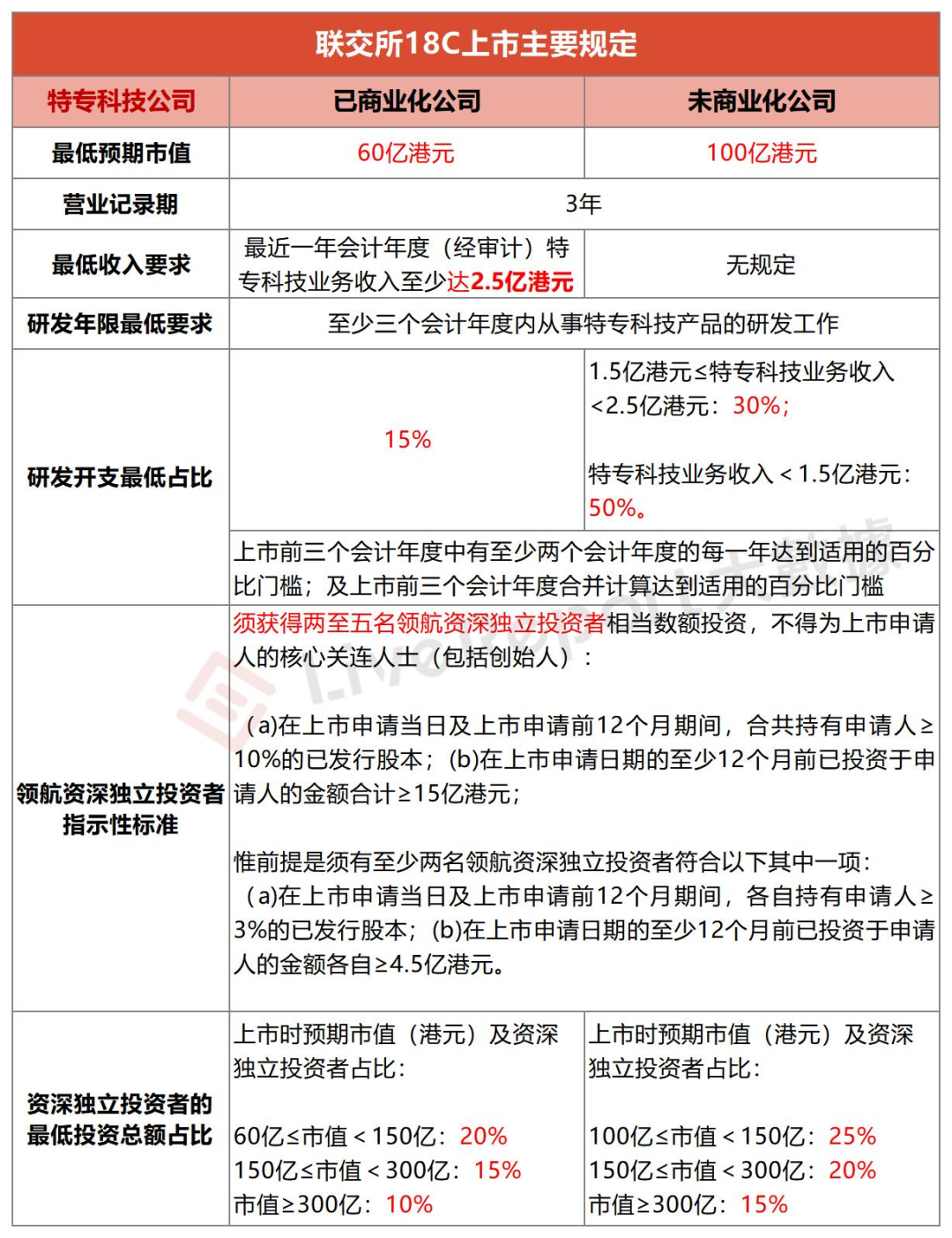
附:18C上市制度要求

來源:LiveReport大數據
文章來源:活報告公眾號
財華網所刊載內容之知識產權為財華網及相關權利人專屬所有或持有。未經許可,禁止進行轉載、摘編、複製及建立鏡像等任何使用。
如有意願轉載,請發郵件至 content@finet.com.hk,獲得書面確認及授權後,方可轉載。