

C端産品今年3月的月活合計約1.2億。
本文為IPO早知道原創
作者|Stone Jin
微信公眾號|ipozaozhidao
據IPO早知道消息,上海證券交易所官網9月27日披露,上海合合信息科技股份有限公司(以下簡稱“合合信息”)已正式遞交招股說明書,擬科創板掛牌上市,中金公司擔任保薦機構。
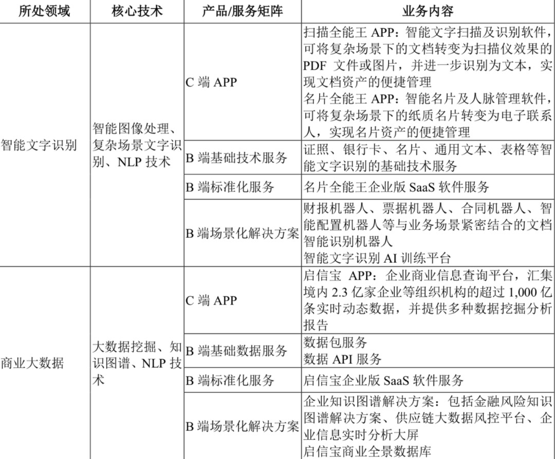
成立於2006年的合合信息作為一家人工智能及大數據科技企業,基於自主研發的智能文字識別和商業大數據核心技術,為全球C端用戶和多個行業的B端客戶提供數字化、智能化的産品與服務。

其中,C端業務主要為面向全球個人用戶的C端App産品,包括掃描全能王(智能掃描和文字識別App)、名片全能王(智能名片和人脈管理App)、啓信寶(企業商業信息查詢App)3款核心産品;B端業務則為面向企業客戶提供以智能文字識別、商業大數據為核心的服務,形成了包括基礎技術服務、標準化服務和場景化解決方案的業務矩陣,以幫助客戶實現數字化與智能化的轉型升級。
合合信息在招股書中表示,未來,其將繼續堅持通過人工智能和大數據技術幫助客戶實現數字化與智能化轉型。

縱觀合合信息的商業模式,C端業務是更為人熟知、也是更容易令人理解的一塊——C端産品現已覆蓋全球超100個國家和地區的億級用戶。
截至2021年3月末,合合信息掃描全能王、名片全能王、啓信寶3款App在 App Store與Google Play應用市場的全球用戶累計首次下載量合計超過6億,2021年3月的月活合計約1.2億。
不可否認的是,用戶在掃描全能王與名片全能王形成文檔與名片等數據資産的積累後,其對産品的使用黏性較高,文檔與名片在用戶間分享時亦可形成形成App 的口碑傳播——以掃描全能王為例,從App Store的搜索關鍵詞來看,截至2021 年8月初,“掃描全能王”的搜索熱門程度高於“掃描”或者“掃描文檔”;而根據用戶操作習慣,啓信寶也提供了微信小程序與功能更為豐富的網頁版供用戶使用。
基於C端App積累的用戶群體,合合信息以App為主要載體,為各類客戶提供廣告營銷服務。

此外,合合信息的B端業務亦具有一定的多元性。
在招股書中,合合信息將其核心産品及服務分為智能文字識別和商業大數據兩大部分。
其中,在智能文字識別業務中,合合信息的智能文字識別B端服務的應用場景較為廣泛——尤其是下遊多種行業客戶在對證照、合同、票據、報表等各類文檔的分類、錄入、校對、解析等人工環節流程均有數字化轉型需求。
目前,合合信息智能文字識別服務已在銀行、證券、保險、汽車金融、基金、信託、融資租賃、政府、物流、醫療、制造、地産、零售等近30個行業實現商業化落地。
至於在商業大數據業務中,合合信息的商業大數據B端服務同樣已在銀行、證券、保險、供應鏈金融、政府、制造、地産、物流等多個行業均實現應用。
這裡不妨補充一點,傳統模式下,IT 係統中存在大量過程數據、歷史數據、臨時數據、未使用數據,這類數據佔用數據庫大量空間;同時企業各個部門數據標準未統一,導致大量數據重復記錄,數據冗餘。
為解決這樣的痛點,合合信息的商業大數據服務可將原始數據採集、清洗之後變為結構化信息,信息在挖掘後變為知識,知識再通過建模分析變為可用的數據資産,挖掘數據背後蘊藏的價值,賦能各行各業,提供風險預警、信用評級、供應鏈管理等附加價值。
在《財富》雜誌2020年發佈的世界500強公司名單中,合合信息客戶已覆蓋超過80家。
財務數據方面。2018年至2020年,合合信息的營業收入分別為1.96億元、3.40億元和5.78億元,復合年增長率為71.75%。2021年第一季度的營收則為1.71億元。
值得注意的是,2018年至2020年,合合信息的境外及港澳台業務收入分別為0.71億元、0.93億元和1.83億元;2021年第一季度境外及港澳台業務的收入佔比則進一步提升至38.21%。
此外,在2020年,合合信息成功實現扭虧為盈,淨利潤為1.30億元;2021年第一季度的淨利潤則為4300萬元。

在招股書中,合合信息稱其具有三大獨特性——除了前文提到的行業内少有的在C端産品與B端服務同時擁有完善佈局矩陣的企業、以及行業内少有的在國内、國際市場同時佈局且均取得了規模化用戶和産值的企業外,合合信息同樣是行業内少有的在人工智能、大數據兩個領域均具有行業領先的核心自主研發技術的科技企業。
這裡需要指出的一點是,智能文字識別是AI領域的一個重要分支,這一技術融合了智能圖像處理、基於深度學習的復雜場景文字識別、自然語言處理(NLP)等多項AI技術,具備更多認知與理解能力,可適應多語言、多版式、多樣式等復雜場景,並可應用到多個商業化場景中,例如票據分類、證照票據結構化、合同關鍵信息抽取、智能審核等;而商業大數據則是大數據産業的重要領域,利用大數據挖掘、知識圖譜等技術,通過“數據、信息、知識、智能”4個層次,挖掘商業數據背後蘊藏的價值,賦能各行各業。
若從技術角度來看,AI與大數據技術兩者相輔相成——海量的大數據可以幫助深度學習算法模型的設計和優化,同時AI模型也可實現更高效、深層的數據挖掘;從業務拓展角度,AI與大數據業務的客戶也具有一定程度的重疊,進而帶來一定的協同性。
值得一提的是,早在2012年,合合信息就已被谷歌評為“全球頂尖開發者(Google Play Top Developer)”。在2019年的國際文檔分析識別大會(ICDAR)中,合合信息研發團隊取得表格識別競賽的冠軍。在2020年國際模式識別旗艦會議(ICPR)中,合合信息研發團隊與華南理工大學、聯想研究院團隊合作,在信息圖表識別競賽的7大任務14個子任務中獲得11項第一。
截至2021年3月末,合合信息及其控股子公司已取得發明專利授權合計111項,其中境内發明專利授權73項,境外發明專利授權38項。
截至2021年3月31日,合合信息全職員工共753人,其中研發人員共435人,佔總人數比重約58%。2021年第一季度,合合信息研發投入在營業收入的佔比為29.54%。
從市場規模來看,根據 Grand View Research 報告,全球智能文字識別服務市場規模預計在2020年至2025年將以約18%的復合年均增長率增長,其中亞太區的復合增速為全球最高水平;另根據灼識咨詢的報告,中國商業大數據服務市場在2020年至2025年將以約25.2%的復合年增長率增長,並在2025年增至873.7 億元。
顯然,在數字化轉型以及數據資産管理成為大勢所趨的當下,對於在技術壁壘、客戶資源壁壘、數據資源壁壘等方面都具有一定優勢的市場參與者而言,其先發優勢和頭部優勢或將不斷釋放,進而帶動業務規模的持續增長以及盈利能力的進一步改善。
按照合合信息的規劃,其擬通過本次IPO募集14.90億元,主要用於人工智能 C 端産品和B端服務研發升級、商業大數據C端産品和B端服務研發升級、人工智能核心技術研發升級以及商業大數據核心技術研發與數據中台建設。(後台回復“合合信息”獲取該公司最新招股書)
本文由公眾號IPO早知道(ID:ipozaozhidao)原創撰寫,如需轉載請聯係C叔↓↓↓






喜馬拉雅|玄機科技|On|五五海淘
艾美疫苗|堃博醫療|百奧賽圖
諾誠健華|福臨門|燕東微|撈王

財華網所刊載內容之知識產權為財華網及相關權利人專屬所有或持有。未經許可,禁止進行轉載、摘編、複製及建立鏡像等任何使用。
如有意願轉載,請發郵件至content@finet.com.hk,獲得書面確認及授權後,方可轉載。
下載財華財經APP,把握投資先機
https://www.finet.com.cn/app
更多精彩内容,請點擊:
財華網(https://www.finet.hk/)
財華智庫網(https://www.finet.com.cn)
現代電視FINTV(https://www.fintv.hk)