新冠肺炎疫情正迅速蔓延,一場全球性的流行病挑戰擺在全人類面前。
戰疫,刻不容緩,一場與時間賽跑的戰役已經打響。科研攻關,成為當下抗擊疫情的重中之重,也是成功戰勝新冠的突破口。所幸,好消息正不斷傳來。
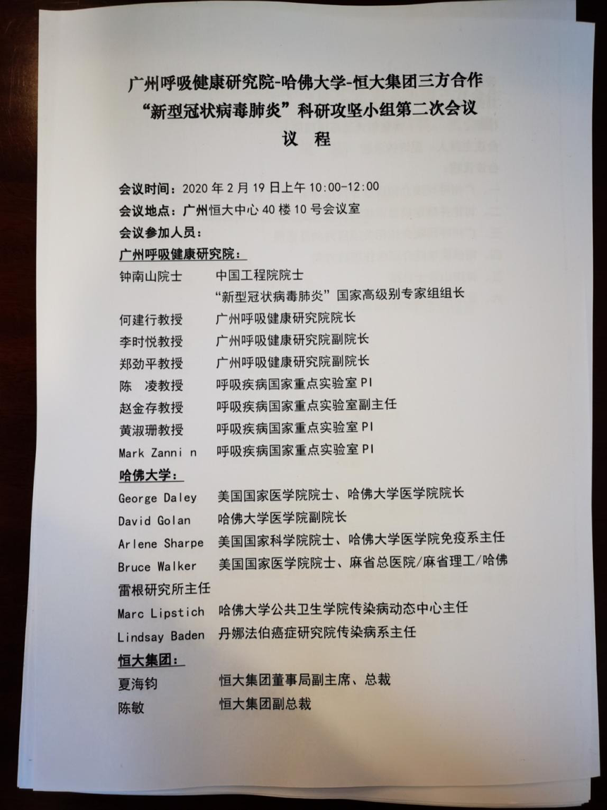
美國東部時間2月24日,哈佛大學公告宣稱,聯同鍾南山院士及廣州呼研院團隊共同探索開發新的診療方案,以遏製病毒擴散傳播併治療已感染病患。恒大集團提供為期五年共1.15億美元(約8億元人民幣)科研經費支持。
在當前非常時期,這可謂極大鼓舞人心。對所有人來說,科研的每次進展都是一次希望,都為大家註入信心和力量。

中美聯合攻堅抗疫
為儘快投入到這次疫情對抗賽,這支由中美雙方組建的“戰疫聯盟”已有了明確的分工。
據哈佛透露,美國方面的工作主要由George Daley院長帶領下的哈佛醫學院的科學家們帶頭開展,由哈佛TH Chan公共衛生學院配合。 哈佛醫學院將作為美國團隊的中心樞紐,召集醫學院、哈佛附屬醫院和眾多本地區的醫療機構和生物科技公司的基礎科研工作者,轉換醫學和臨床研究學者等專家共同攻關;而中國方面,則由廣州呼吸健康研究院和著名肺病專家、流行病專家鍾南山院士牽頭。
嚴峻的疫情之下,疫苗和藥物永遠是最好的“解藥”。因而,科研目標圍繞“解釋新型冠狀病毒的基礎結構及其表現”而展開,旨在獲得新的檢測方法,疫苗開發和抗體療法。
研究工作將覆蓋基礎科學、轉換醫學、臨床科研和流行病學,併針對五個方面研究疾病檢測和治療,包括:1)快速且更為精確的診斷試劑的研發,包括現場測試;2)了解機體的免疫反應和宿主-病原體交流,探索監測傳染路徑和疾病發展併預測危重症併發症的生物標簽;3)可預防感染的疫苗;4)可幫助縮短發病期和緩解症狀的抗病毒療法研究;5)重症病人的針對性療法。
整合一流科研力量破題
時間就是生命,為了搶赢時間,就必須儘可能調動一切可以調動的力量和資源。
哈佛大學常務副校長Alan Garber判斷,新型傳染病的爆發有可能快速傳播,或將帶來嚴重後果。“這意味著應對反應必須是全球性的、迅速的、而且有一流科研技術支持的。”
據George Daley介紹,哈佛醫學院在相關領域擁有大量的頂尖臨床和科研學者,還將召集病毒學、傳染病學、結構生物學、病理學、疫苗開發、流行病學和公共衛生等領域專家攜手面對本次疫情危機。
較早前Garber亦明確表示,哈佛大學將儘全力整合哈佛醫學院、麻省總醫院、佈萊根和婦女醫院、丹娜法伯癌症研究院等美國頂級資源參與合作,支持防控新冠病毒肺炎疫情。
“我們在這次疫情中獲得的知識,將使我們在未來面對傳染病緊急情況時,有更好、更及時的應對。”Garber稱。
恒大主導籌組“戰疫聯盟”
必須提醒的是,這不是一場只有科學家們的戰鬥,背後的恒大絕對稱得上“功不可沒”。
除了慷慨解囊,恒大在這次戰疫聯手中所展現出來的反應力和領導力,讓人刮目相看。而這次中美科研合作之所以能如此快速提上日程,恒大更是重要的“推手”。
疫情發生後,恒大集團迅速聯合哈佛大學、廣州呼吸健康研究院成立“中美新型冠狀病毒科研攻關專家組”,併已兩度組織進行視頻會議,就新冠肺炎快速檢測診斷、臨床救治、藥物篩選、疫苗研究等進行交流研討。


另據了解,目前首期2億元人民幣資金已到位,無疑為正處於吃勁階段的疫情防控再添“一把柴”。恒大的舉動也讓中美科學家備受感動,鍾南山院士更多番表示“深受鼓舞”,併期待各方各展所長,合作能儘早收效。
“恒大非常榮幸有機會在對抗全球性的健康危機中做出貢獻,”恒大集團董事局主席許家印說到,“我們對所有迅速和積極響應合作的哈佛科學家們表示感謝,為哈佛和鍾院士團隊為了全人類的健康事業做出的奉獻深受感動。我們堅信這個國際化的合作一定會儘快收獲對抗疫情的突破性發現。”
沒人知道這場戰疫何時會結束,但我們始終相信,沒有冬天不可逾越,沒有春天不會來臨。在當下苦困時刻,一家企業在自衛之餘尚且能如此不遺餘力,僅僅這番努力和付出,就足以值得為之尊敬。畢竟,山川無恙、萬民皆安,是我們共同的心願。
財華網所刊載內容之知識產權為財華網及相關權利人專屬所有或持有。未經許可,禁止進行轉載、摘編、複製及建立鏡像等任何使用。
如有意願轉載,請發郵件至content@finet.com.hk,獲得書面確認及授權後,方可轉載。
下載財華財經APP,把握投資先機
https://www.finet.com.cn/app
更多精彩内容,請點擊:
財華網(https://www.finet.hk/)
財華智庫網(https://www.finet.com.cn)
現代電視FINTV(https://www.fintv.hk)