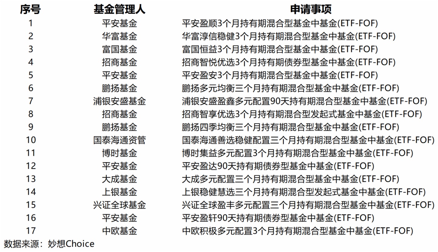
截至2025年9月5日,已有12家基金管理人提交了17只ETF-FOF産品注冊申請,其中16只為2025年新申報産品。

平安基金以4只在審産品領跑申報榜單,招商基金、鵬揚基金等機構也各有2只以上産品排隊待批。二季度以來,已有中歐積極多元配置3個月持有、平安盈軒90天持有期兩只ETF-FOF成立,成立規模均在5億元以上,合計有效認購戶數接近1萬戶。
ETF-FOF不是ETF産品,而是一種將80%以上非現金底層資産配置ETF的公募FOF産品。
與傳統FOF主要配置主動管理型基金不同,ETF-FOF專注於被動指數基金的投資組合。這類産品融合了ETF和FOF的雙重優勢,既享受ETF的投資便利性,又能獲得FOF的專業資産配置好處。
從産品形態看,ETF-FOF通常設有一定持有期,如三個月或一年,旨在鼓勵長期投資,減少頻繁申贖帶來的交易成本。
國内ETF-FOF的發展並非全新概念。早在2021年,在交易所推動下,來自工銀瑞信、富國、華夏、萬家等公募旗下的ETF-FOF成立,成為最早一批「吃螃蟹者」。
但由於2021年以來FOF整體發展情況頗為平淡,早期的ETF-FOF試點並沒有進一步擴大。直到2025年,在市場行情回暖和ETF整體規模突破5萬億元等有利條件下,基金公司重新啓動ETF-FOF佈局。
經過三年市場沉澱,這一創新産品類型終於在2025年迎來爆發式增長。
市場回暖與ETF規模擴張是推動ETF-FOF發展的兩大關鍵因素。
截至2025年二季度末,全市場ETF管理規模已超過5萬億元,産品數量突破1200只,形成覆蓋寬基指數、行業主題、跨境投資、商品期貨等多元領域的工具庫。
業内人士表示:「相較傳統主動基金,ETF在費率、流動性、透明度、風格持續性方面具有顯著優勢,有助於提升FOF産品的可解釋度與可管理度。」
ETF-FOF産品具有多重優勢。一是費率相對較低。ETF的管理費率普遍低於主動型基金,運作透明度高。
二是交易效率更高。ETF的交易靈活性和定價效率能幫助FOF管理人更高效地捕捉市場機會。同時,T日淨值T+1日公告,資金到賬更快,流動性更佳。
三是風險分散效果更好。通過持有多只不同類型的ETF構建投資組合,能夠實現對多元資産、行業、地域的分散配置,力爭降低組合波動。
ETF-FOF産品的投資策略通常採用多元資産配置方法。
以興證全球盈豐多元配置三個月持有ETF-FOF為例,其業績比較基準涵蓋中證A500指數(60%)、MSCI世界指數(15%)、恒生指數(5%)、黃金(5%)及中債綜合指數(15%)。
該産品通過全球化、多資産佈局降低單一市場波動風險。針對佔比60%的中證A500指數部分,將以跟蹤誤差控制在5%以内為前提,通過優選Smart Beta指數産品獲取風格因子超額收益。
隨著ETF-FOF興起,這對基金經理的資産配置能力也提出更高要求。
有基金經理認為,「FOF未來的核心競爭力不止於專業選股,而更在於多元配置。」相較於單類別投資工具,FOF能在權益、固收、商品、黃金、海外等多元資産中尋找更優組合。
晨星(中國)表示,FOF配置ETF考驗的是管理人大類資産配置能力。基金經理不僅需要紮實的宏觀經濟分析和市場洞察力,還需要具備靈活調倉能力和回撤控制功底。
ETF-FOF發展也面臨一些挑戰。當前市場環境下做資産輪動的難度較大,尤其是近幾年市場頻繁受到各種沖擊因素影響,資産配置方法和模型容易失效。
部分ETF工具存在流動性不足、跟蹤誤差大等問題。後續隨著ETF-FOF産品數量增加,可能會趨於同質化,需在策略創新與差異化競爭中形成核心優勢。
數據顯示,2025年上半年FOF産品對ETF的配置比例已提升至9.2%,主要增持方向為短融ETF和港股ETF。未來,隨著産品矩陣完善和投資策略創新,ETF-FOF有望成為居民財富管理的重要工具。
投資者在選擇ETF-FOF産品時,應了解其投資策略、資産配置框架以及費率結構,選擇與自身投資目標和風險承受能力相匹配的産品。
内容來源:有連雲
財華網所刊載內容之知識產權為財華網及相關權利人專屬所有或持有。未經許可,禁止進行轉載、摘編、複製及建立鏡像等任何使用。
如有意願轉載,請發郵件至content@finet.com.hk,獲得書面確認及授權後,方可轉載。
下載財華財經APP,把握投資先機
https://www.finet.com.cn/app
更多精彩内容,請點擊:
財華網(https://www.finet.hk/)
財華智庫網(https://www.finet.com.cn)
現代電視FINTV(https://www.fintv.hk)