眾所周知,我國香港作為世界金融中心之一,在加密資産領域始終走在世界前列,買 U 換 U 小店遍及全港,使用加密資産這件事,在我國香港地區可謂門檻史無前例的低。當然,我國香港地區的加密資産發展也並非全然野蠻無序,重要立法正在逐步出台。
今年我國香港地區最具影響力的《穩定幣條例》已發佈,並於 2025 年 8 月 1 日生效,這本來是進一步規範加密資産行業、金融市場的大好事,但飒姐團隊才注意到,隨著生效日的來臨,香港加密資産市場出現了一個非常莫名其妙的傳單事件,一時之間搞得人心惶惶。
今天,飒姐團隊就從該起事件以及香港金管局的回應出發,為大家詳細分析一下,在《穩定幣條例》正式實施後,在香港到底還能不能買賣 USDT?
01 八月傳單事件,一場離奇的風險事件
常言道,人嚇人,嚇死人。我國香港地區大大小小的 U 店、幣商以及加密資産 OTC 從業者就在 8 月經歷了一場集體驚嚇事件,甚至,某 U 商老板在接到消息的第一時間就已經肉身離港......
事情是這樣的,2025 年 8 月初,香港的 U 店們突然在一夜之間收到了一個不知道被誰投遞的傳單,大意是:香港《穩定幣條例》於 2025 年 8 月 1 日生效,任何人未領相關牌照買賣指明穩定幣(包括 USDT);或進行受規管穩定幣活動即屬違法,違者可處罰款港幣$5,000,000 及監禁 7 年。
這個消息是真是假?一家之言:半真半假,所傳達的主要信息疑似利用法案本身的模糊之處,宣揚誤導信息。
但不得不注意的是,《穩定幣條例》對於眾多香港 OTC 幣商而言,也許並非利好消息。
02《穩定幣條例》主要規制的是什麼行為?
為了防止被騙,夥伴們一定要對我國香港地區《穩定幣條例》中的一些基本概念知曉一二。
(一)什麼是「指明穩定幣」?
「指明穩定幣」這個概念非常重要,它是整個法案的基礎之一。《穩定幣條例》第 1 部第 3、4 條明確地闡述了兩個基本概念:一個是「穩定幣」;一個是「指明穩定幣」
第 3 條規定的「穩定幣」概念很好理解,與傳統意義上大家理解的錨定某一種穩定高流動性資産,用於(1)為貨品或服務付款;(2)清償債務;(3)投資等活動的有經濟價值的虛擬財産的概念一致。該規定屬於一種廣義上對「穩定幣」的法律定義和描述。
第 4 條規定的「指明穩定幣」這個概念就有點繞了,夥伴們可以簡單的理解為香港《穩定幣條例》為規管相關業務而獨創的一種法律上的「狹義的穩定幣概念」。具體原文如下:
夥伴們明白什麼是「受規管穩定幣活動」,就知道飒姐團隊為什麼說 8 月傳單事件中,傳單投放人存在嚴重的偷換概念行為。
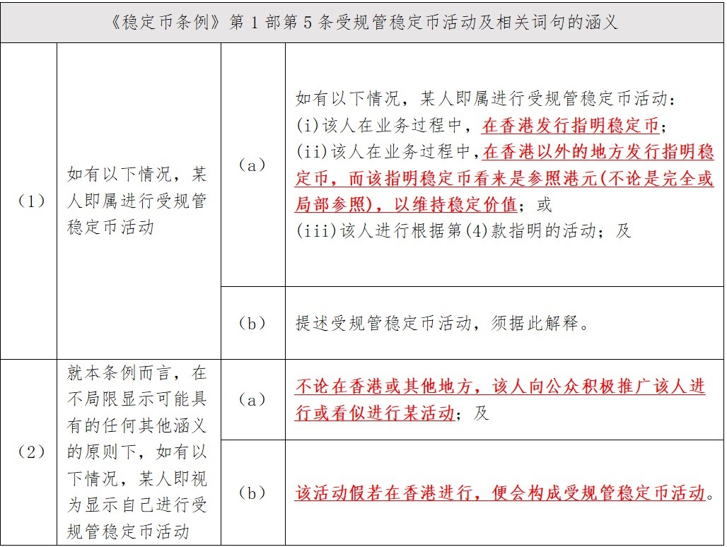
(二)什麼是「受規管穩定幣活動」?
夥伴們明白什麼是「受規管穩定幣活動」,就知道飒姐團隊為什麼說 8 月傳單事件中,傳單投放人存在嚴重的偷換概念行為。
根據《穩定幣條例》第 1 部第 5 條(1)-(2),受規管穩定幣活動為:

簡單總結,《穩定幣條例》中明確的「受規管穩定幣活動」其實跟買 U 換 U 沒有關係,人家規制的是:
(1)在香港發行指定穩定幣;
(2)在香港以外的地方發行穩定幣,該指明穩定幣完全或部分錨定港元;
(3)在香港向公眾推廣穩定幣活動。
以上「受規管穩定幣活動」規制的完全是發行穩定幣的活動,而非 OTC 兌換穩定幣的活動。
03 幣商 OTC 屬於「要約提供」行為嗎?
先給答案:存在較大爭議,也存在模糊地帶,《穩定幣條例》中的「要約提供」更傾向於「分銷」或「承銷」行為。
「要約提供」(Offer)實際上是一個專業的法律術語。《民法典》第四百七十一條:「當事人訂立合同,可以採取要約、承諾方式或者其他方式。」因此,我國通說認為,要約是「一方當事人以締結合同為目的,向對方當事人提出合同條件,希望對方當事人接受的意思表示。」在香港法律語境中,要約同樣是合同成立的關鍵環節之一。
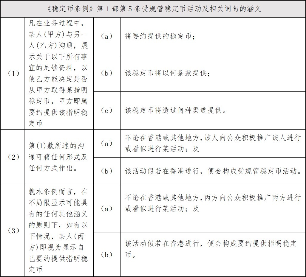
《穩定幣條例》第 1 部分第 6 條明確:「要約提供」指明穩定幣指的是:
根據《穩定幣條例》的規定,如果幣商等主體的OTC行為構成「要約提供」行為,那麼這種行為也在《穩定幣條例》的規制範圍内,按照第2部分第9條的規定,必須是「認許提供者(permitted offeror)」才能實施「要約提供」「指明穩定幣」的行為。
目前,「認許提供者」只有以下5種:
(1)(穩定幣)持牌人;
(2)根據《打擊洗錢及恐怖分子資金籌集條例》(第615章)(《反洗錢條例》)第53 ZRK條獲批給牌照以提供虛擬資産服務(《反洗錢條例》第53 ZR條所界定者)的法團(《反洗錢條例》附表1第2部第1條所界定者);
(3)根據《支付係統及儲值支付工具條例》(第584章)第8 F條獲批給牌照的人;
(4)根據《證券及期貨條例》(第571章)(《證券條例》)第116條就第1類受規管活動獲發牌的持牌法團(《證券條例》附表1第1部第1條所界定者);
(5)認可機構。
結合《穩定幣條例》的立法目的來說,飒姐團隊認為,法案中所指的「要約提供」(Offer)是存在模糊地帶的。該「要約提供」如果按照一般法律概念理解,那麼自然人之間的轉讓行為同樣可以被納入監管範疇,該等打擊面實在是過大,為免不當的加重了持牌平台的審查義務和監管難度。
因此,飒姐團隊認為,《穩定幣條例》中的「要約提供」更傾向於一種「分銷」或「承銷」行為。
這一點,從2024年12月版的《穩定幣條例草案》第3.4.2.條規定可以窺見部分立法目的:「......其中,如果第三方實體在香港要約提供指明穩定幣,持牌人應確保第三方實體是認許提供者......此外,持牌人亦應確保第三方安排符合有關司法管轄區的相關法律及法規。具體而言,該等安排不應涉及在禁止交易指明穩定幣的司法管轄區分銷持牌人發行的指明穩定幣。」
但是,飒姐團隊也必須要指出,《穩定幣條例》中的「要約提供」本身是一個一般性概念,法案本身並未對該概念進行限縮,因此,理論上,不符合「認許提供者」身份但又實際提供OTC行為(經營行為)的幣商處於我國香港地區刑事責任射程範圍之内,具體為:
(a)一經循簡易程序定罪——可處罰款$500,000及監禁2年,如屬持續的罪行,則可就罪行持續期間的每一日,另處罰款$10,000;或
(b)一經循公訴程序定罪——可處罰款$5,000,000及監禁7年,如屬持續的罪行,則可就罪行持續期間的每一日,另處罰款$100,000。
夥伴們務必慎之又慎。
04 寫在最後
總的來說,如果嚴格按照法案「認許提供者」的定義來劃分,目前比較明確能從事該項業務的主體為:(1)VASP 持牌人;(2)香港支付牌照持牌人;(3)1 號牌持牌人。
目前,飒姐團隊並沒有聽說有哪家幣商因提供 USDT、USDC 等穩定幣兌換業務而被處罰。但說實話,不能據此倒推此後也不會對幣商等主體的 OTC 行為進行打擊,畢竟,監管機構其實是可以依法處罰的。換言之,香港已經不是 U 幣自由兌換的天堂,未免被刑法的「牙齒」咬到,飒姐團隊建議夥伴們務必盡早做打算:持牌 or 離開。
内容來源:TECHUB NEWS
財華網所刊載內容之知識產權為財華網及相關權利人專屬所有或持有。未經許可,禁止進行轉載、摘編、複製及建立鏡像等任何使用。
如有意願轉載,請發郵件至content@finet.com.hk,獲得書面確認及授權後,方可轉載。
下載財華財經APP,把握投資先機
https://www.finet.com.cn/app
更多精彩内容,請點擊:
財華網(https://www.finet.hk/)
財華智庫網(https://www.finet.com.cn)
現代電視FINTV(https://www.fintv.hk)